9月29日,湖北能源发布公告称,为发挥地方政府与企业各自产业优势和资源禀赋,保障能源安全稳定供应,推动双方互利互惠与共同发展,湖北能源集团股份有限公司(以下简称乙方)与襄阳市人民政府(以下简称甲方)本着平等互利、合作共赢的原则,签署了《深化合作协议》。
“十五五”期间,乙方计划将在襄阳市清洁能源及产业链上下游投资267亿元,建设一批风光火储及综合能源项目。具体项目如下:
1.建设南漳张家坪抽水蓄能电站项目
项目计划总投资108亿元,装机容量180万千瓦,公司于2024年2月7日完成投资决策。2024年主体工程开工建设,目前项目建设正在有序推进中。项目投产后,将优化襄阳电力结构,助力襄阳国家碳达峰试点城市建设。
2.建设宜城电厂二期项目
推动宜城电厂二期200万千瓦容量指标纳规并建成投运,助力提升襄阳能源安全保障能力,为襄阳都市圈高质量发展注入强劲能源动力。
3.建设新能源百万千瓦基地项目
充分依托公司与宜城市、南漳县、襄州区等县(市、区)重大合作项目,新增配置200万千瓦新能源项目建设指标,打造“风光水火储”多能互补大型能源基地,并探索绿电就近消纳,通过绿电直连的模式助力地方重大产业落地。
4.建设绿色零碳(低碳)园区和社区
拟在襄州区、宜城市、南漳县等地工业园区和城区乡镇,打造零碳物流园区示范项目,全域开展工业园区、医院、交通等公共领域分布式光伏、供冷供热、充换电以及能碳管理平台等综合能源项目建设,打造“零碳示范县区”。
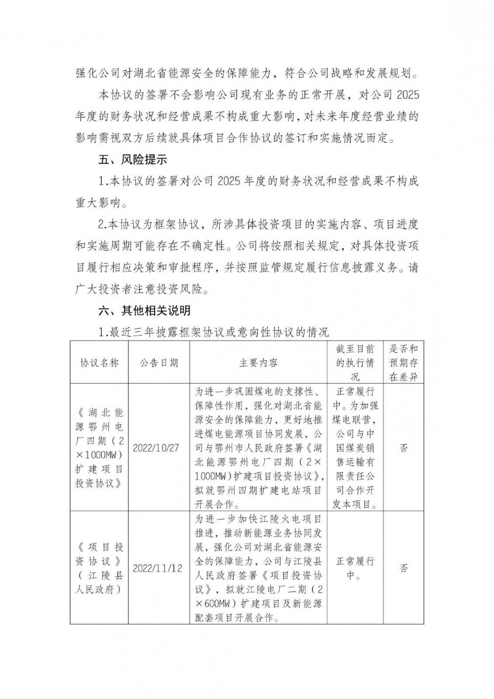
湖北能源表示,公司与襄阳市政府签订本协议,通过建立长效合作机制,充分利用各自优势,共同推进风光火储及综合能源项目发展,有利于进一步强化公司对湖北省能源安全的保障能力,符合公司战略和发展规划。本协议的签署不会影响公司现有业务的正常开展,对公司2025年度的财务状况和经营成果不构成重大影响,对未来年度经营业绩的影响需视双方后续就具体项目合作协议的签订和实施情况而定。
原公告如下:




