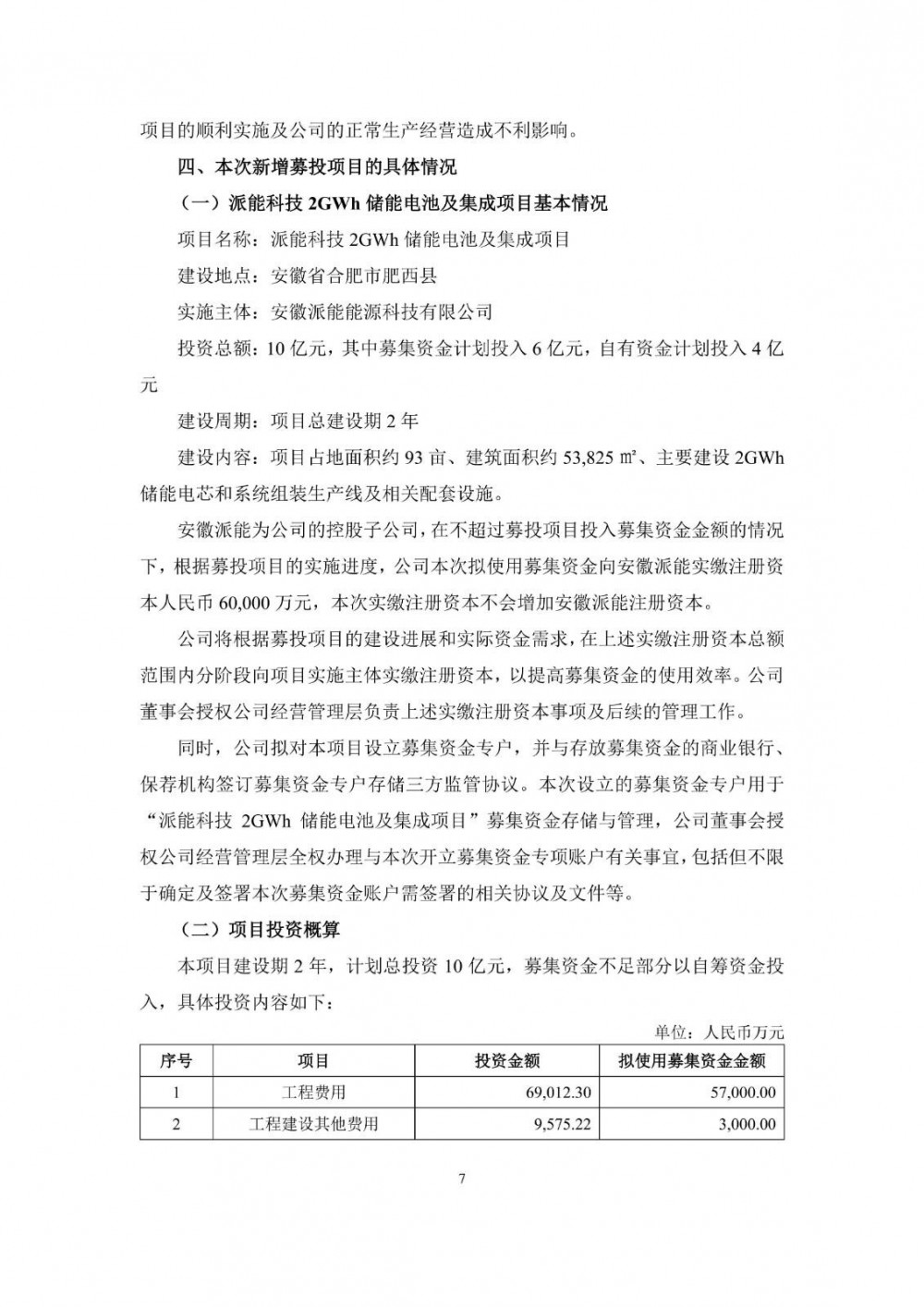
9月29日晚间,派能科技发布公告,公司拟对“派能科技10GWh锂电池研发制造基地项目”的募集资金投入金额及内部投资结构进行调整,并将调整后的部分募集资金及自有资金投入新项目“派能科技2GWh储能电池及集成项目”,并相应延长原项目建设期。
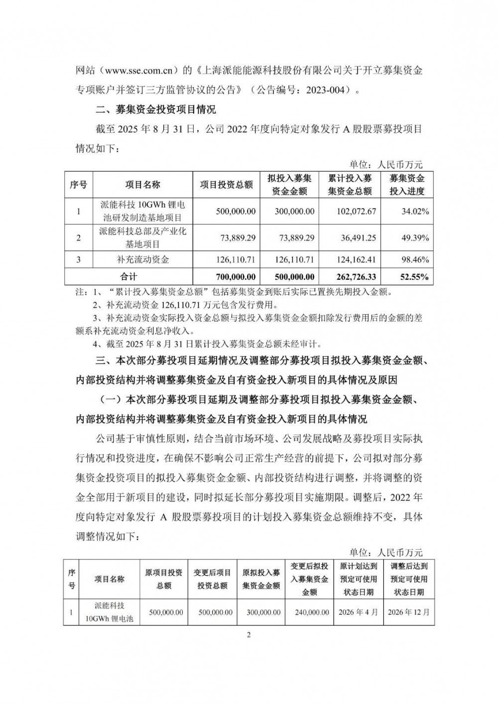
派能科技2022年度向特定对象发行股票,募集资金净额49.77亿元,募投项目包括“派能科技10GWh锂电池研发制造基地项目”“派能科技总部及产业化基地项目”以及补充流动资金。截至2025年8月31日,各项目募集资金投入进度如下:

本次部分募投项目延期的原因如下:
(1)公司募投项目“派能科技10GWh锂电池研发制造基地项目”原计划于2026年4月达到预定可使用状态,自募集资金到位以来,公司积极推进募投项目的实施。截至本核查意见出具日,该项目已顺利完成303亩土地厂房及5GWh电芯及系统产线建设,剩余65亩土地厂房及建筑物建设、剩余5GWh电芯及系统的生产设备安装预计将在2026年底前完成。受装修进度、设备采购、设备调试等诸多环节影响,项目实施进度有所滞后。为保证募投项目实施质量,公司拟将该项目达到预定可使用状态的日期延长至2026年12月。
(2)公司募投项目“派能科技总部及产业化基地项目”原计划于2026年1月达到预定可使用状态。自募集资金到位以来,公司积极推进募投项目的实施,但受近期全球宏观环境变化、行业发展变化等多方面因素的影响,市场需求发生变化。对此,公司将基于审慎性原则合理布局产能建设,在募投项目的推进上更加审慎、严谨、科学。为降低募集资金使用风险,提高募集资金使用效率,保障公司及股东的利益,公司结合募投项目实际建设情况和投资进度,在不改变募投项目的投资内容、投资用途、投资金额以及实施主体的前提下,拟将上述募投项目达到预定可使用状态时间延期至2028年1月。
原公告如下:














