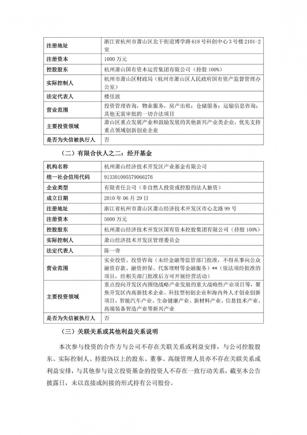
10月9日,天铁科技发布公告称,公司全资子公司杭州天铁锂电科创发展有限责任公司、浙江天铁锂电科技发展有限责任公司与专业投资机构杭州萧山国际创业投资发展有限公司、杭州萧山经济技术开发区产业基金有限公司于2025年9月30日签署了《杭州天铁锂电投资合伙企业(有限合伙)(暂定名)合伙协议》,拟共同出资设立杭州天铁锂电投资合伙企业(有限合伙),全体合伙人认缴出资总额为30,150万元(人民币,下同),其中天铁科创作为普通合伙人和执行事务合伙人认缴出资100万元,占比0.33%,天铁锂电作为有限合伙人认缴出资7,950万元,占比26.37%,萧山创投基金和经开基金均作为有限合伙人各认缴出资11,050万元,占比均为36.65%。
原公告如下:











