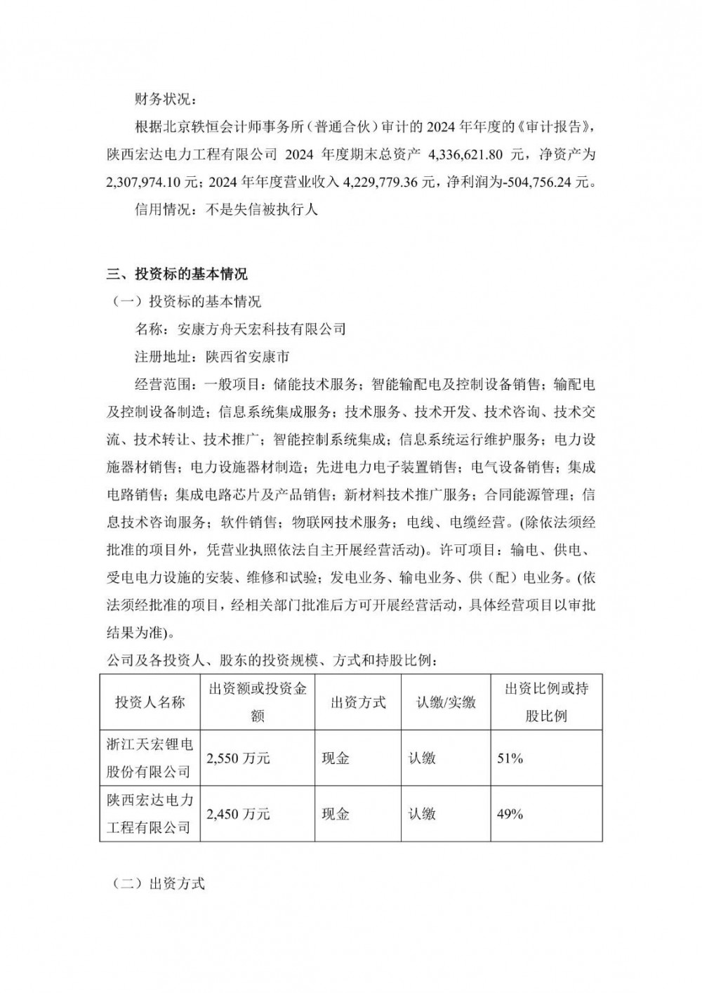
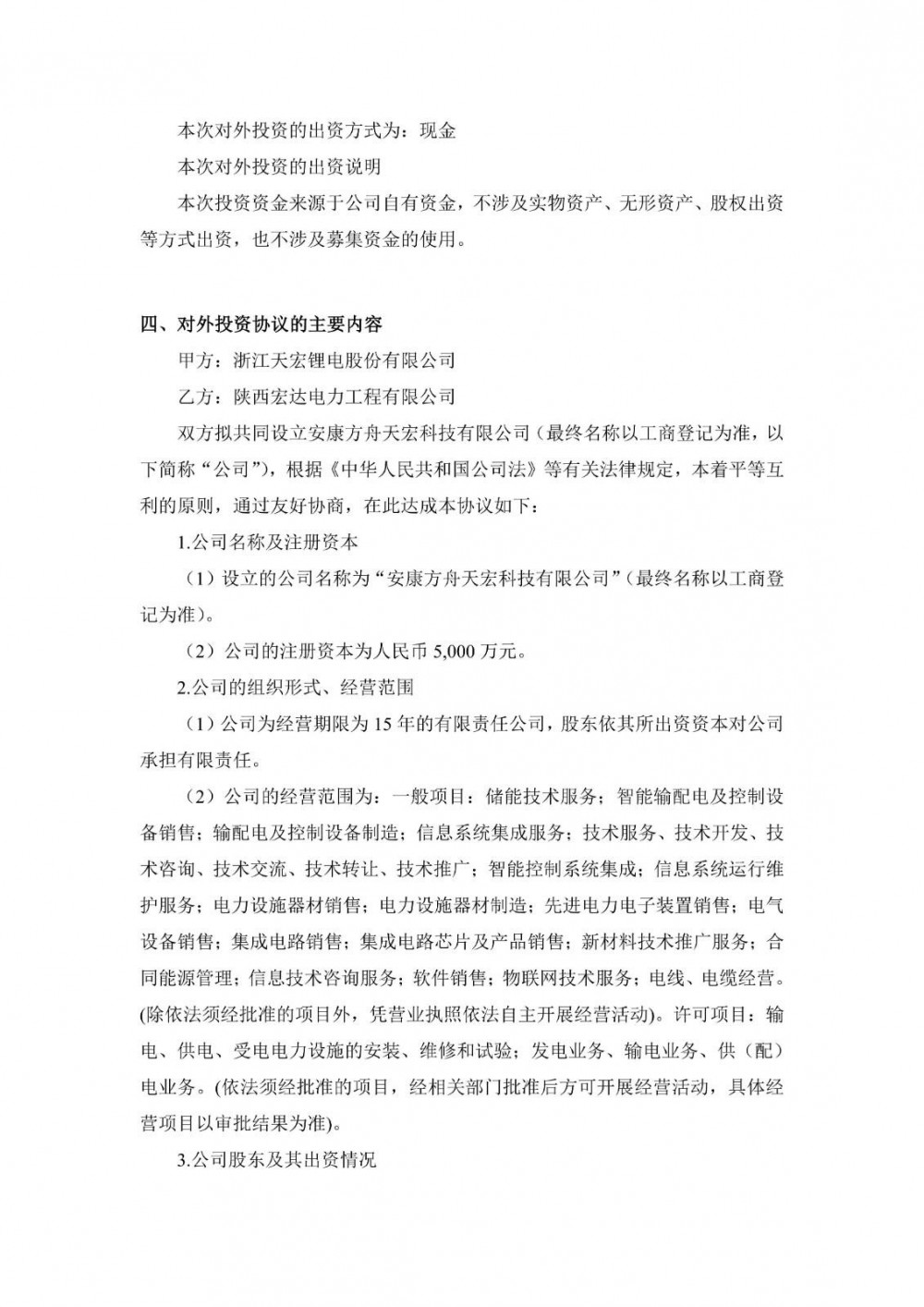
10月9日,天宏锂电发布公告称,为进一步发展公司储能独立电站业务,浙江天宏锂电股份有限公司(与陕西宏达电力工程有限公司拟共同出资设立控股子公司安康方舟天宏科技有限公司,注册资本为人民币5,000万元,其中:天宏锂电以现金方式出资2,550万元,占注册资本的51%;陕西宏达电力工程有限公司以现金方式出资2,450万元,占注册资本的49%。
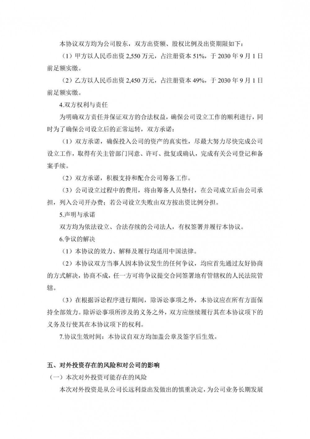
天宏锂电表示,本次对外投资是从公司长远利益出发做出的慎重决定,为公司业务长期发展奠定基础。不存在重大风险,但仍然存在一定的市场风险和经营风险,公司将不断加强内部控制和风险防范机制的运行,防范和应对上述可能发生的风险。
原公告如下:





