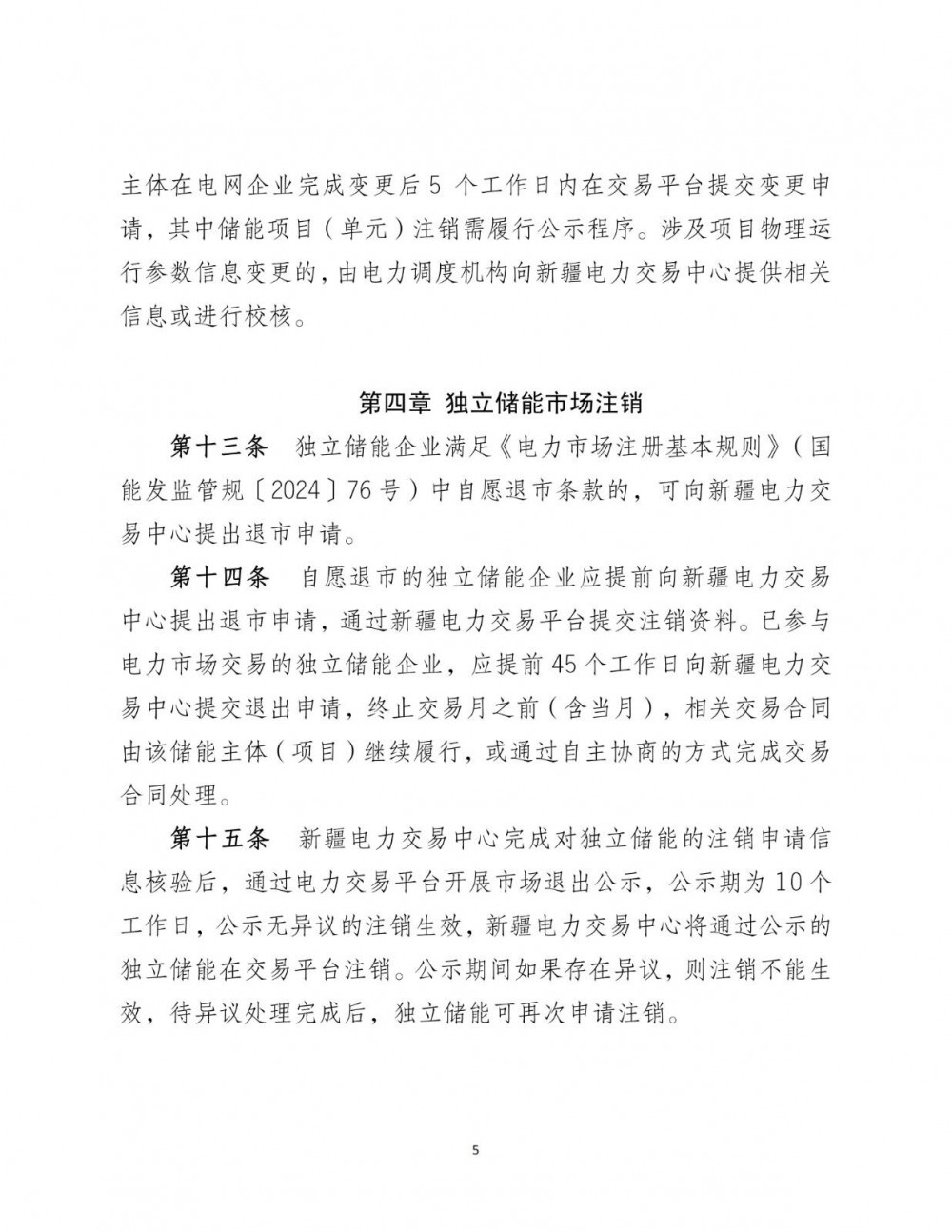
9月30日,新疆电力交易中心发布《新疆电力市场独立储能注册服务指南(2025年修订版)》。其中明确,配建储能与所属经营主体视为一体,不单独履行注册手续,相关信息可在所属电源主体注册信息中补充、完善。满足独立储能市场准入条件的配建储能,可作为独立储能进行注册。
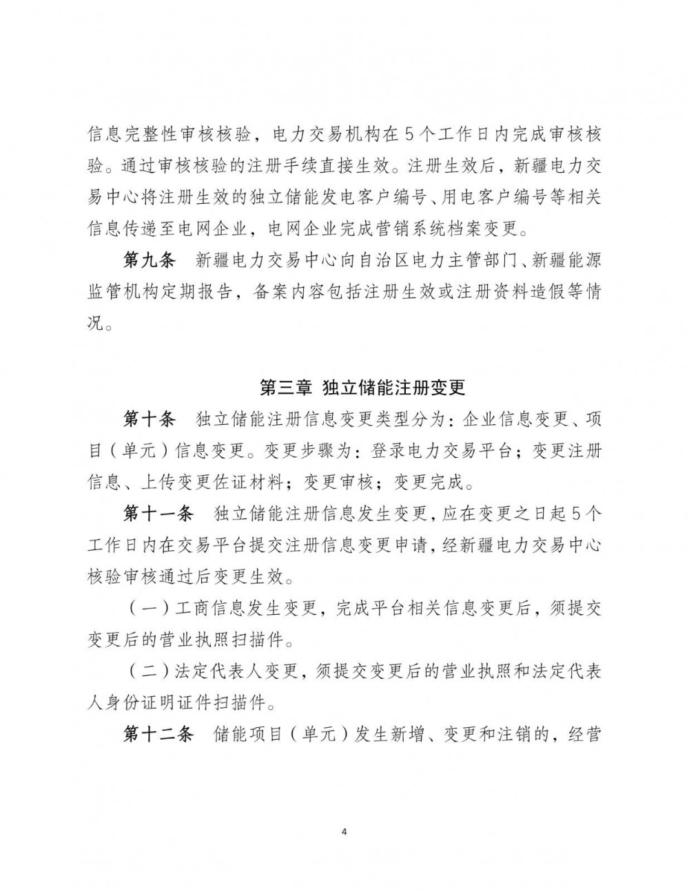
独立储能注册信息发生变更,应在变更之日起5个工作日内在交易平台提交注册信息变更申请,经新疆电力交易中心亥验审核通过后变更生效。
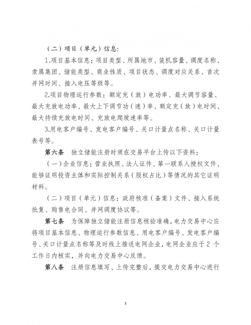
原文如下:







9月30日,新疆电力交易中心发布《新疆电力市场独立储能注册服务指南(2025年修订版)》。其中明确,配建储能与所属经营主体视为一体,不单独履行注册手续,相关信息可在所属电源主体注册信息中补充、完善。满足独立储能市场准入条件的配建储能,可作为独立储能进行注册。
独立储能注册信息发生变更,应在变更之日起5个工作日内在交易平台提交注册信息变更申请,经新疆电力交易中心亥验审核通过后变更生效。
原文如下:







资讯来源:新疆电力交易中心
免责声明: 本站内容转载自合作媒体、机构或其他网站的信息,转载此文仅出于传递更多信息的目的,但这并不意味着赞同其观点或证实其内容的真实性。本站所有信息仅供参考,不做交易和服务的根据。本站内容如有侵权或其它问题请及时告之,本网将及时修改或删除。凡以任何方式登录本网站或直接、间接使用本网站资料者,视为自愿接受本网站声明的约束。