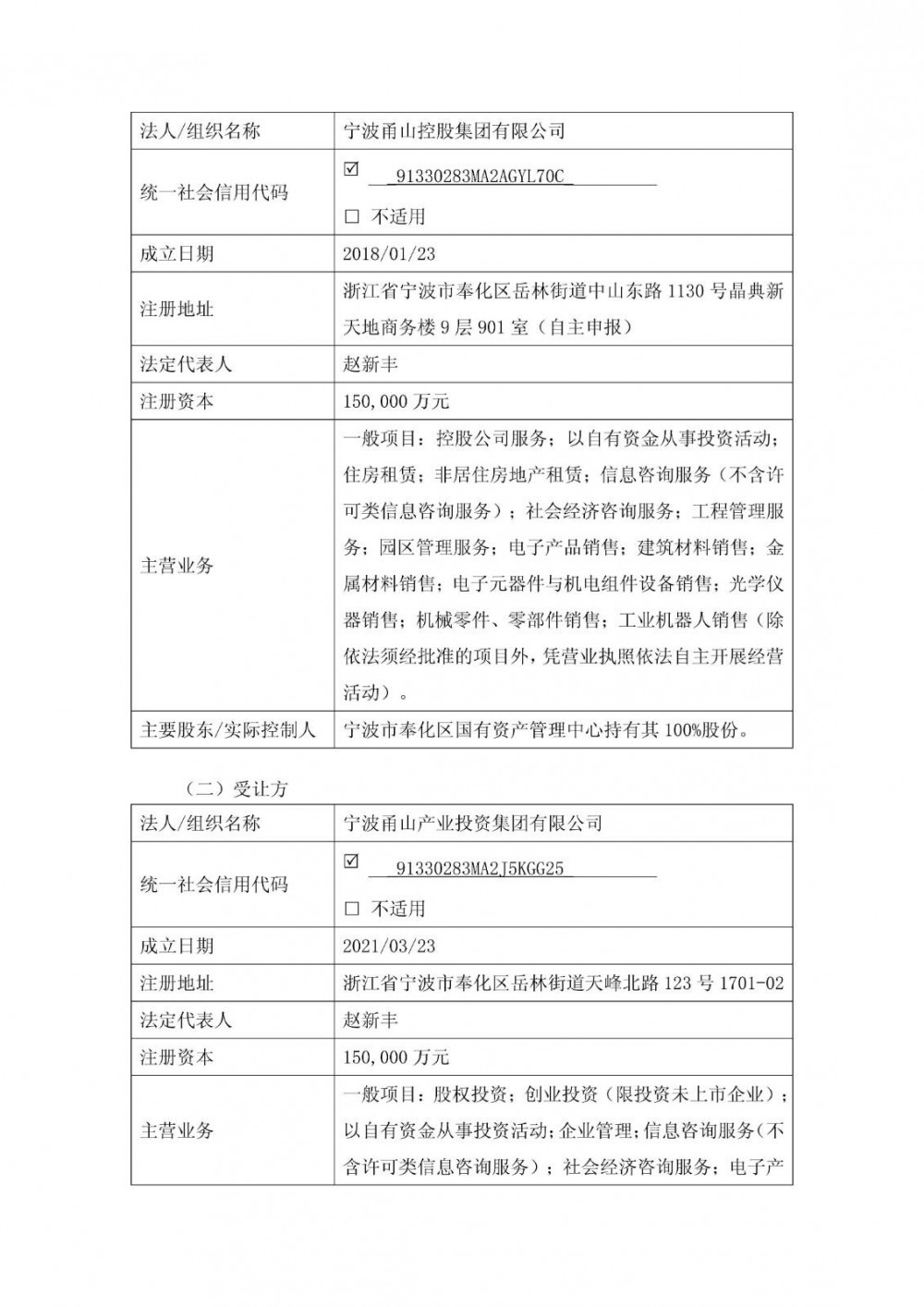
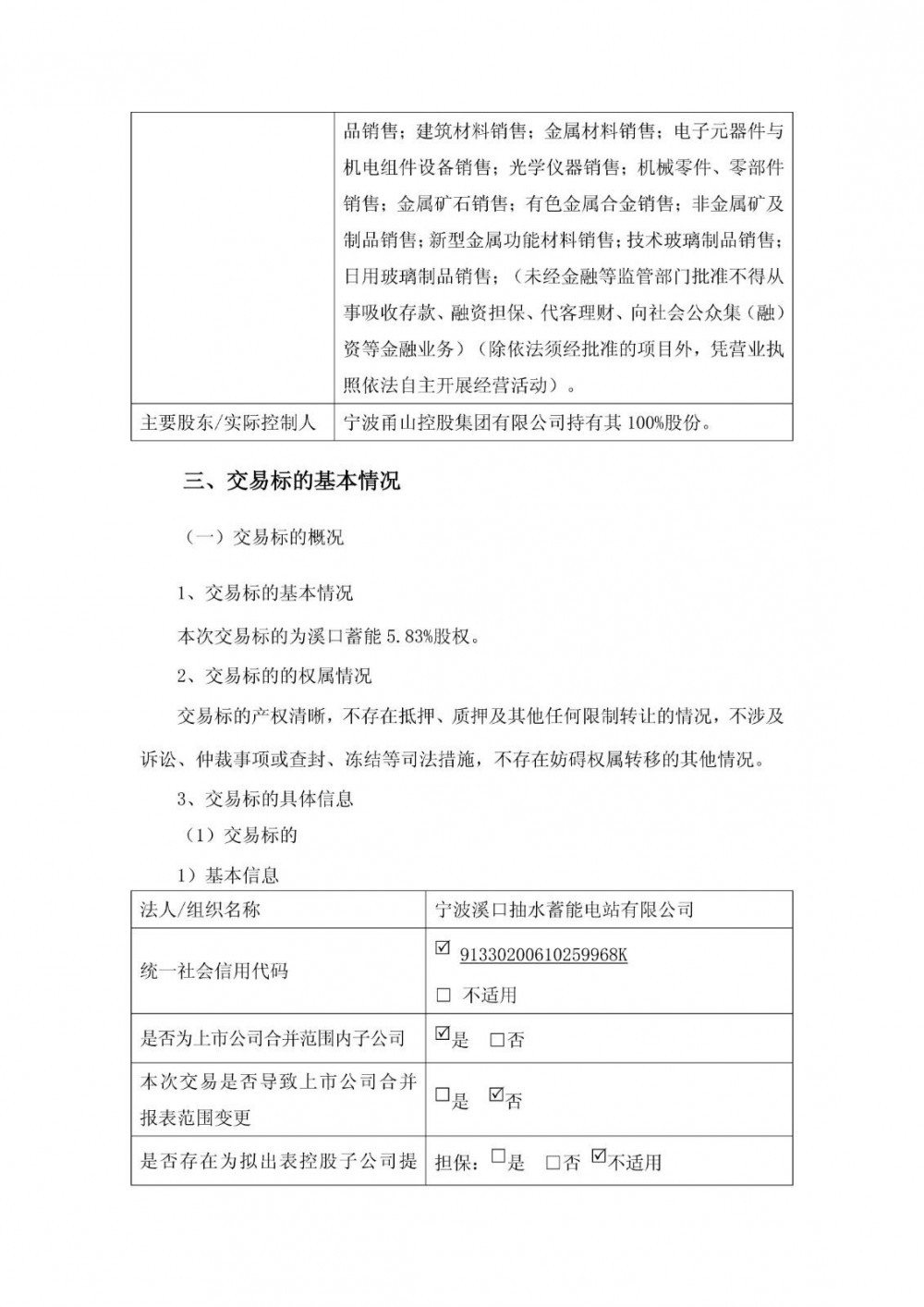
近日,宁波能源发布公告称,公司控股子公司宁波溪口抽水蓄能电站有限公司股东宁波甬山控股集团有限公司拟将其持有的溪口蓄能5.83%股权以无偿划转的形式转让至其全资子公司宁波甬山产业投资集团有限公司。公司放弃行使相关股权的优先购买权。
宁波能源表示,公司本次放弃优先购买权对公司持续经营能力、损益及资产状况无不良影响,不会损害公司的利益,对公司经营的独立性不构成影响。
原公告如下:






近日,宁波能源发布公告称,公司控股子公司宁波溪口抽水蓄能电站有限公司股东宁波甬山控股集团有限公司拟将其持有的溪口蓄能5.83%股权以无偿划转的形式转让至其全资子公司宁波甬山产业投资集团有限公司。公司放弃行使相关股权的优先购买权。
宁波能源表示,公司本次放弃优先购买权对公司持续经营能力、损益及资产状况无不良影响,不会损害公司的利益,对公司经营的独立性不构成影响。
原公告如下:






资讯来源:宁波能源
免责声明: 本站内容转载自合作媒体、机构或其他网站的信息,转载此文仅出于传递更多信息的目的,但这并不意味着赞同其观点或证实其内容的真实性。本站所有信息仅供参考,不做交易和服务的根据。本站内容如有侵权或其它问题请及时告之,本网将及时修改或删除。凡以任何方式登录本网站或直接、间接使用本网站资料者,视为自愿接受本网站声明的约束。