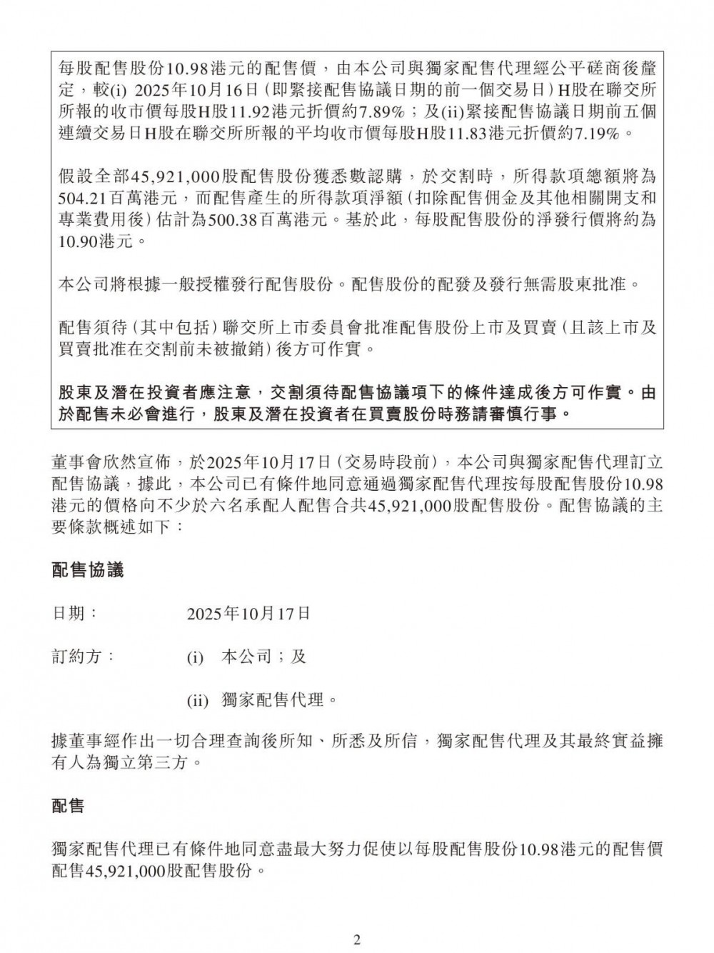
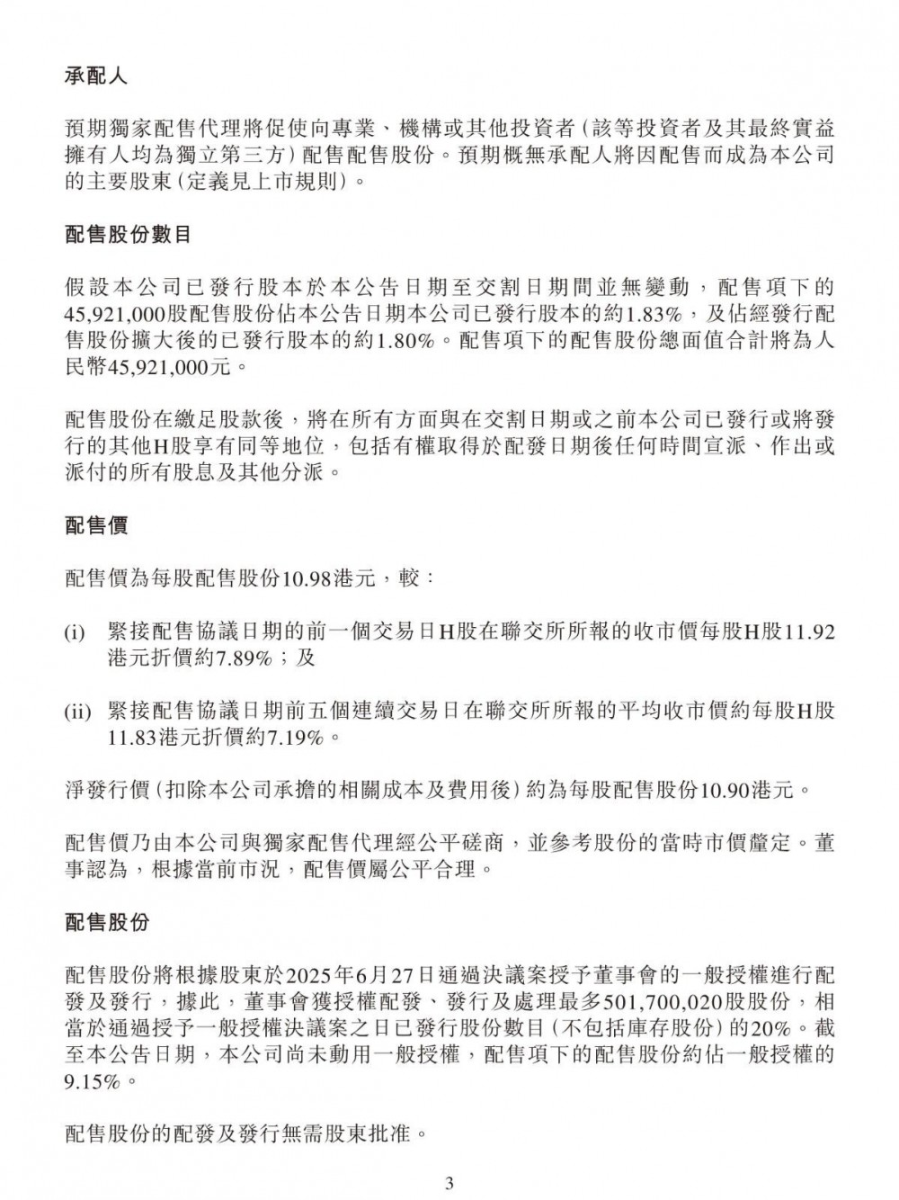
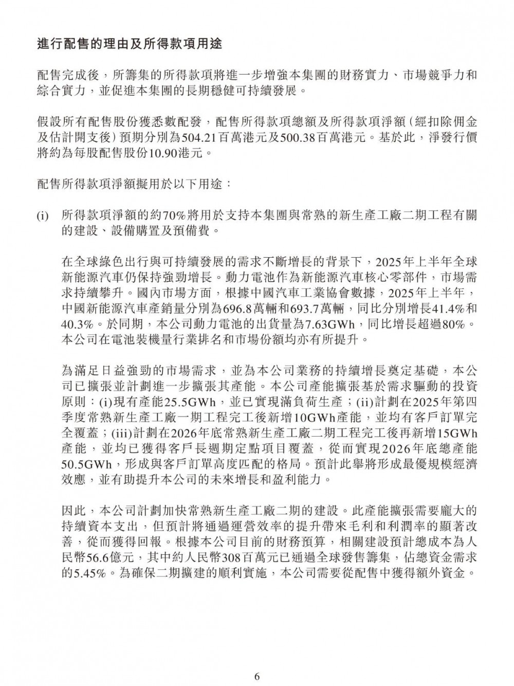
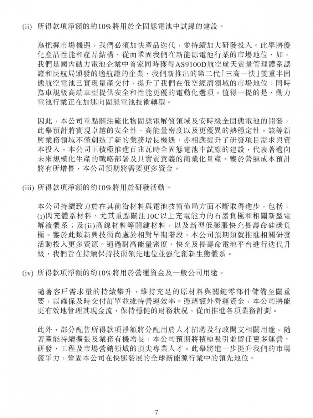
10月16日,正力新能发布公告称,公司与独家配售代理订立配售协议,据此,独家配售代理已同意作为公司的代理,尽最大努力促使不少于六名承配人以每股H股10.98港元的配售价购买合共4592.1000万股新H股。假设全部配售股份获悉数认购,于交割时,所得款项净额估计为5.0038亿港元,其中约70%将用于支持集团与常熟的新生产工厂二期工程有关的建设、设备购置及预备费,约10%将用于全固态电池中试线的建设,约10%将用于研发活动,约10%将用于营运资金及一般公司用途。
原公告如下:















10月16日,正力新能发布公告称,公司与独家配售代理订立配售协议,据此,独家配售代理已同意作为公司的代理,尽最大努力促使不少于六名承配人以每股H股10.98港元的配售价购买合共4592.1000万股新H股。假设全部配售股份获悉数认购,于交割时,所得款项净额估计为5.0038亿港元,其中约70%将用于支持集团与常熟的新生产工厂二期工程有关的建设、设备购置及预备费,约10%将用于全固态电池中试线的建设,约10%将用于研发活动,约10%将用于营运资金及一般公司用途。
原公告如下:















资讯来源:正力新能
免责声明: 本站内容转载自合作媒体、机构或其他网站的信息,转载此文仅出于传递更多信息的目的,但这并不意味着赞同其观点或证实其内容的真实性。本站所有信息仅供参考,不做交易和服务的根据。本站内容如有侵权或其它问题请及时告之,本网将及时修改或删除。凡以任何方式登录本网站或直接、间接使用本网站资料者,视为自愿接受本网站声明的约束。