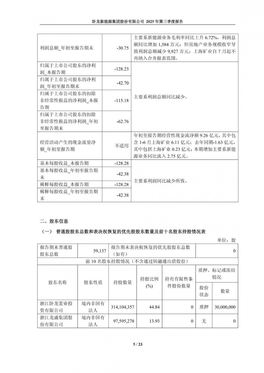
10月23日,卧龙新能发布2025年第三季度报告。公司第三季度营业收入3.2亿元,同比下降78.49%;净利润-579.7万元,同比由盈转亏。前三季度营业收入24.69亿元,同比下降19.36%;净利润7575.01万元,同比下降42.7%。
报告期内,浙江龙能电力科技股份有限公司新建并网41个工商业电站,新建并网电站装机容量合计73MW,投运后每年可稳定输出约7275.91万度清洁电能,为区域生态保护注入实效动能;浙江卧龙储能系统有限公司进一步优化销售结构,提升毛利率,并稳步推进包头威俊200MW/1200MWh电网侧独立储能示范项目;卧龙英耐德(浙江)氢能科技有限公司进一步加大国内外市场开拓力度与产品创新投入,实现首台国产兆瓦级AEM制氢设备海外交付;公司1-9月实现新能源板块业务营业收入5.83亿元,净利润9,929.43万元,归属于上市公司股东的净利润3,527.24万元。
原公告如下:






















