储能界获悉,11月5日,中国电建江西电建公司智信户储产品运营中心项目工商业微电网储能系统设备采购项目成交结果公示。
中标结果显示,包一至包八的中标人分别是:深圳迈格瑞能技术有限公司、南京冠隆电力科技有限公司、深圳市泽塔电源系统有限公司、浙江融信达电源科技有限公司、江西华阳新能源有限公司、深圳市泽塔电源系统有限公司、南京冠隆电力科技有限公司。(包七和包九尚未公布中标情况)
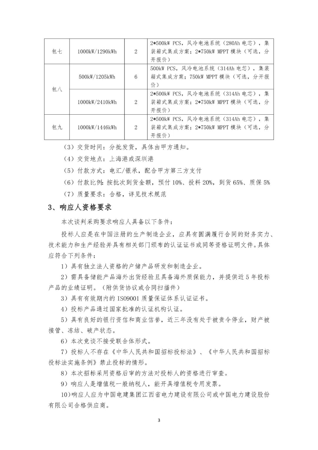
据招标公告显示,该采购项目采购的产品有微网控制柜、风冷电池柜、液冷电池柜以及储能系统等。
附中标公告和谈判公告:









储能界获悉,11月5日,中国电建江西电建公司智信户储产品运营中心项目工商业微电网储能系统设备采购项目成交结果公示。
中标结果显示,包一至包八的中标人分别是:深圳迈格瑞能技术有限公司、南京冠隆电力科技有限公司、深圳市泽塔电源系统有限公司、浙江融信达电源科技有限公司、江西华阳新能源有限公司、深圳市泽塔电源系统有限公司、南京冠隆电力科技有限公司。(包七和包九尚未公布中标情况)
据招标公告显示,该采购项目采购的产品有微网控制柜、风冷电池柜、液冷电池柜以及储能系统等。
附中标公告和谈判公告:









资讯来源:
免责声明: 本站内容转载自合作媒体、机构或其他网站的信息,转载此文仅出于传递更多信息的目的,但这并不意味着赞同其观点或证实其内容的真实性。本站所有信息仅供参考,不做交易和服务的根据。本站内容如有侵权或其它问题请及时告之,本网将及时修改或删除。凡以任何方式登录本网站或直接、间接使用本网站资料者,视为自愿接受本网站声明的约束。