储能界获悉,11月13日,陕西省市场监督管理局公示隆基绿能科技股份有限公司收购苏州精控能源科技股份有限公司股权案。
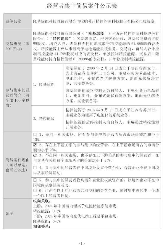
其中,经营者集中简易案件公示表显示隆基绿能科技股份有限公司(“隆基绿能”)与苏州精控能源科技股份有限公司(“精控能源”)等签署协议。根据交易协议,隆基绿能拟通过收购股权、增资入股、表决权委托的形式取得精控能源约61.9998%的表决权。精控能源主要从事锂离子电池储能系统业务。交易前,自然人合计控制精控能源44.79%股权对应的表决权,单独控制精控能源。交易后,隆基绿能将持有精控能源61.9998%的表决权,并单独控制精控能源。
据悉,隆基绿能于2000年2月14日成立于陕西省西安市,为上海证券交易所上市公司,主要业务为单晶硅片、电池组件、分布式光伏解决方案、地面光伏解决方案、氢能装备等。
精控能源于2015年9月17日成立于江苏省苏州市,主要业务为锂离子电池储能系统业务。
原公告如下:



来源:陕西省市场监管局