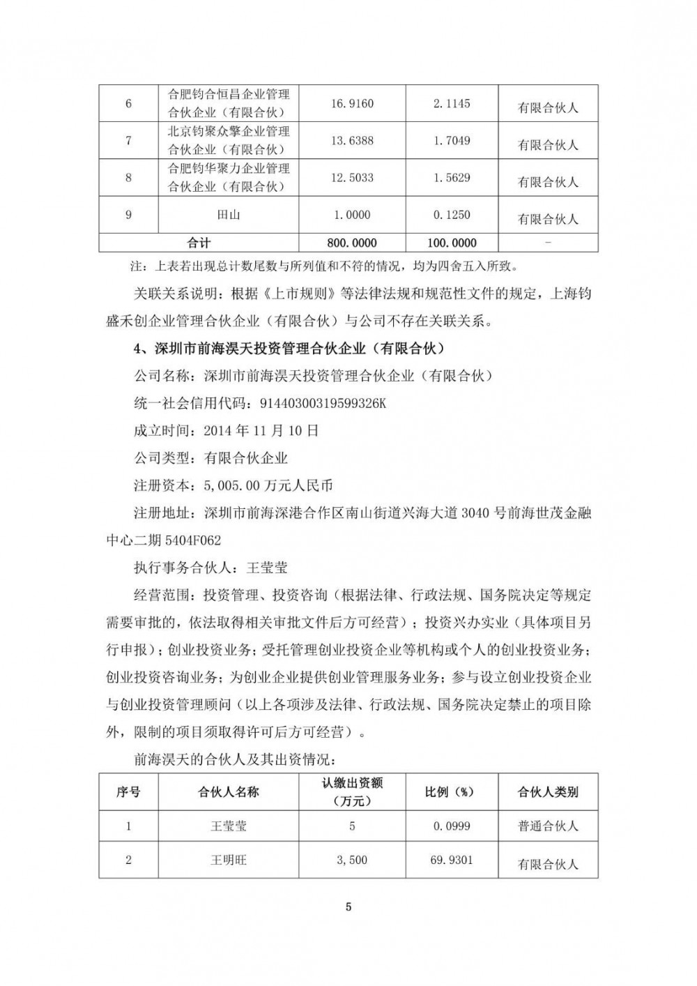
12月3日,欣旺达发布公告称,公司关联方深圳市前海淏天投资管理合伙企业(有限合伙)拟以自有资金人民币5,000万元向深向科技股份有限公司(以下简称“深向科技”)进行增资。
欣旺达表示,本次前海淏天认购深向科技股权的交易,是公司为契合长期业务需求,围绕核心主业和战略发展开展产业链优质企业的股权性投资,有利于加强产业链合作协同,符合公司发展战略规划。本次共同投资及关联交易事项遵循了公平、公正、公开的原则,交易方式符合市场规则,符合相关法律法规及《欣旺达电子股份有限公司章程》的规定,不影响欣旺达正常的生产经营活动,不会对欣旺达财务及生产经营状况产生重大不利影响,不存在损害欣旺达及全体股东利益的情形。
原公告如下:


















