12月13日,容百科技发布公告称,公司拟收购贵州新仁新能源科技有限公司部分股权并对其增资。
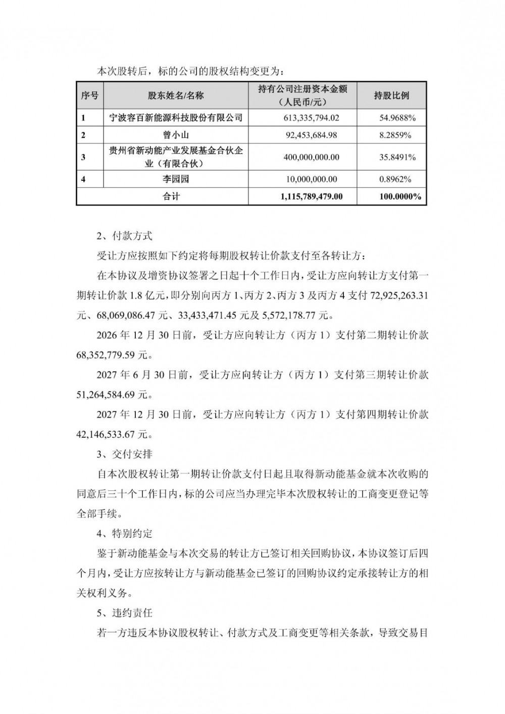
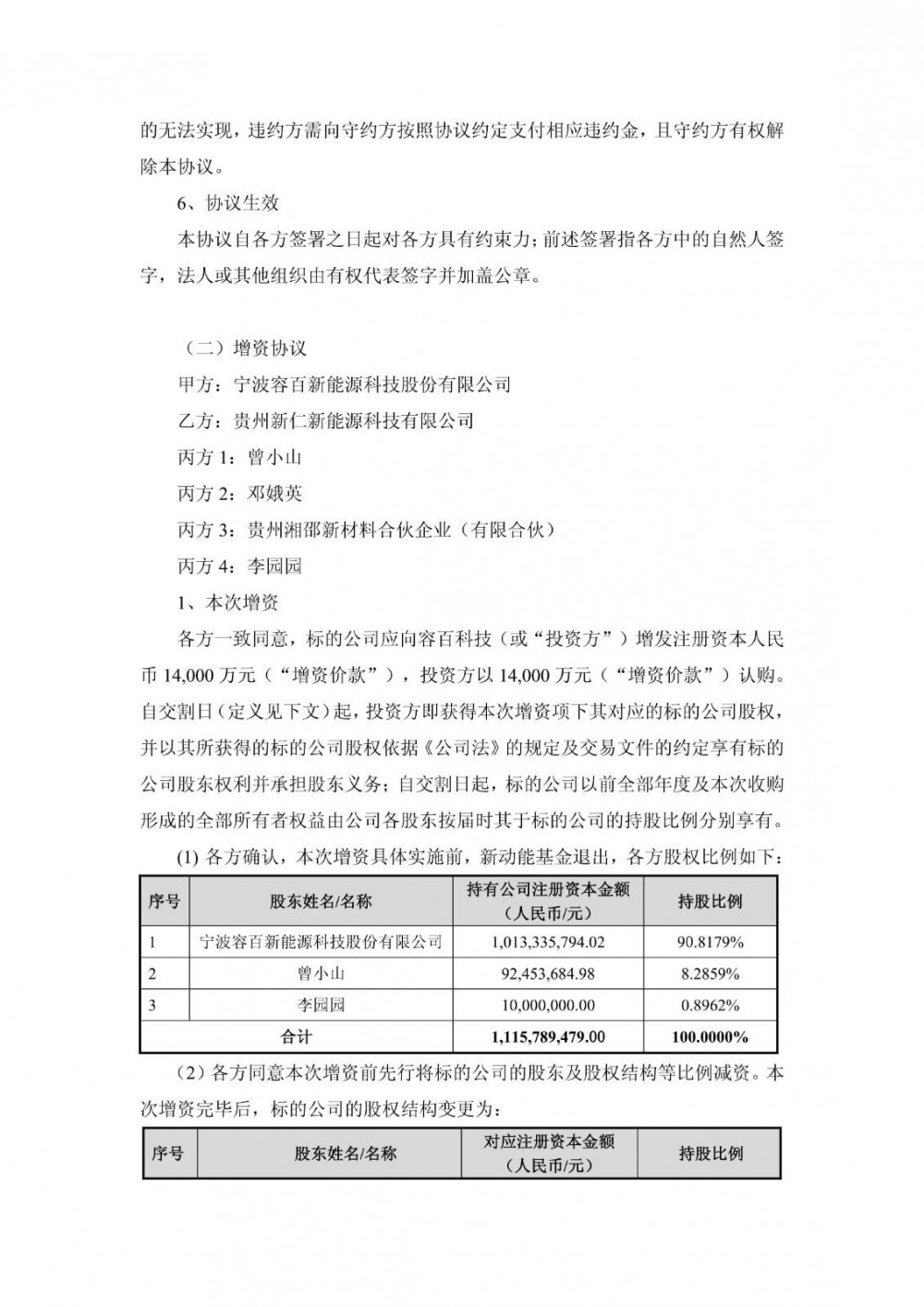
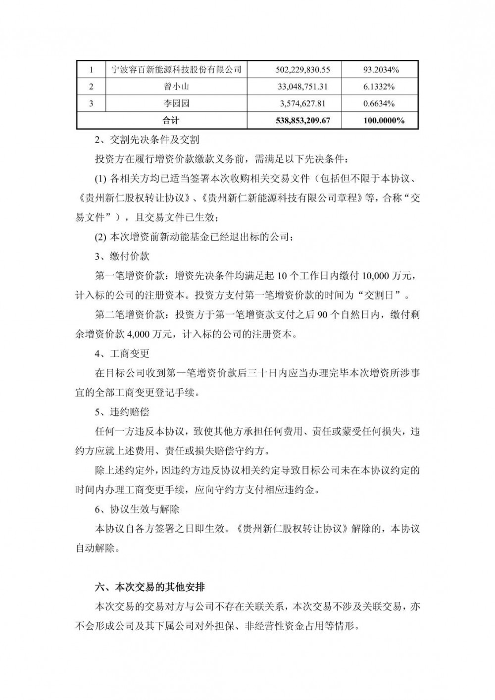
标的公司审定净资产为572,678,048.60元,经交易双方协商一致确定标的公司股权整体估值为398,853,209.66元(即投前估值)。容百科技拟使用自有资金34,176.39万元收购贵州新仁部分股权,并使用自有资金14,000万元对贵州新仁进行增资。本次交易前,公司未持有贵州新仁股权,本次交易完成后,公司将持有贵州新仁股权比例为93.2034%,贵州新仁成为公司控股子公司,纳入公司合并报表范围内。
容百科技已具备创新性的磷酸铁锂量产技术与深厚的客户基础,而贵州新仁目前已拥有年产6万吨磷酸铁锂产线且具备快速扩产潜力,公司将通过本次交易,将自身新型技术在标的公司产线上快速放大,迅速构建具备竞争优势的磷酸铁锂规模化生产能力,将技术优势和产品优势迅速转化成产业化优势,把握市场高速增长机遇。本次交易将完善公司平台化布局,丰富现有产品矩阵与业务结构,进一步巩固公司作为全球化正极材料产业整体解决方案提供者的领先地位。
原公告如下:










