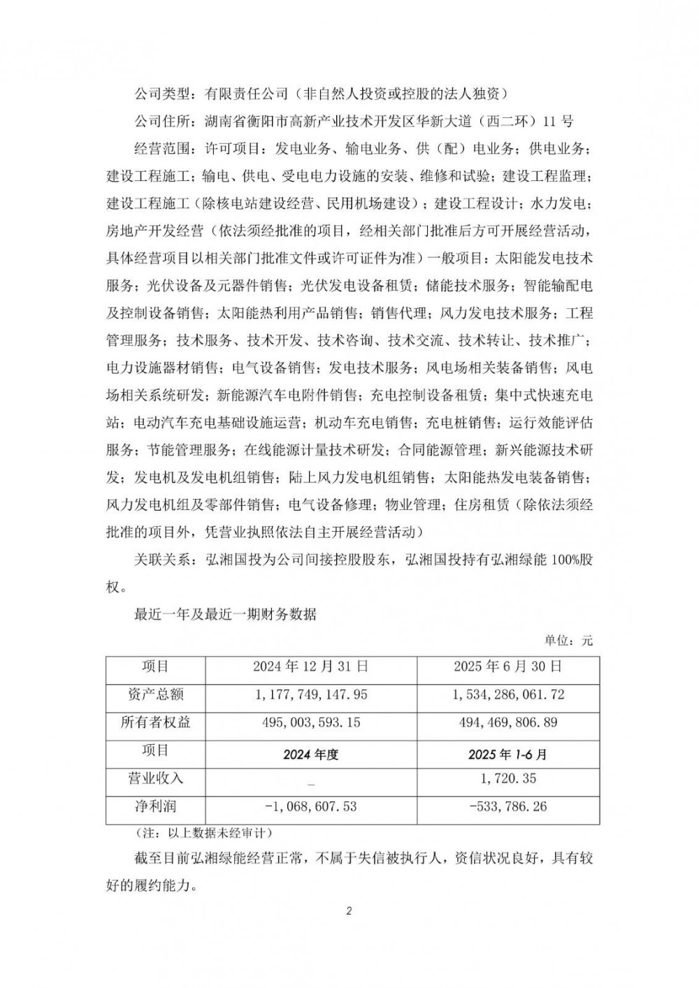
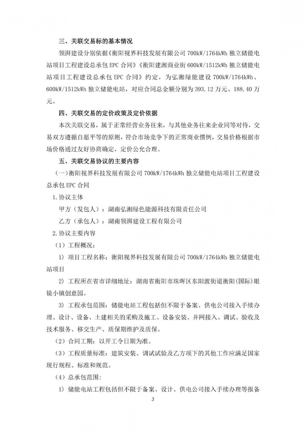
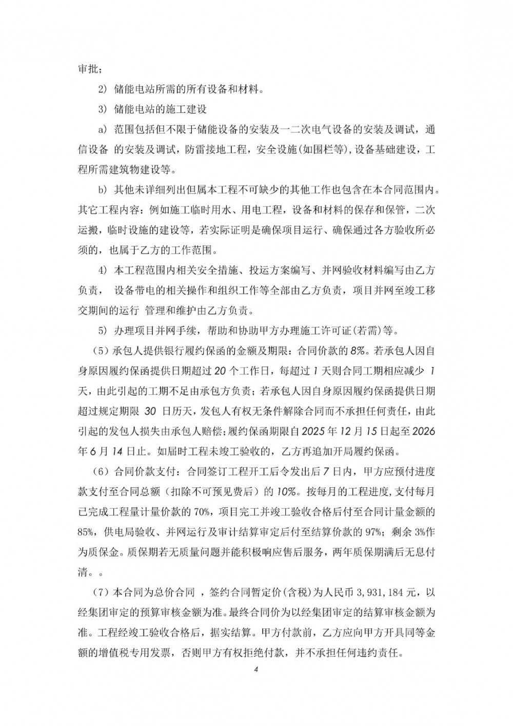
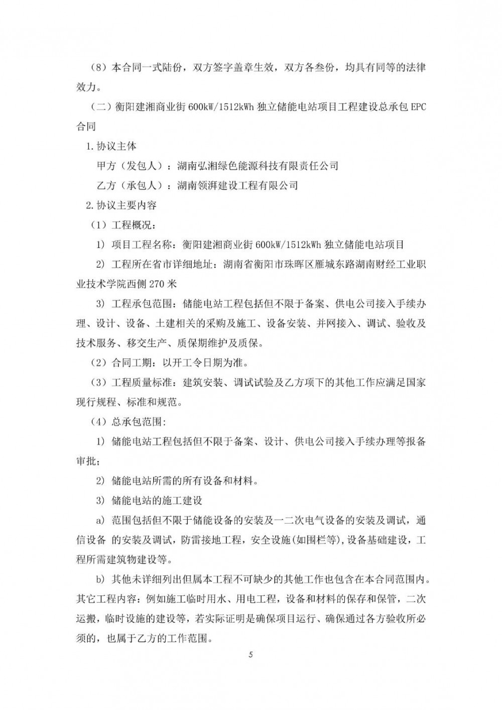
12月17日,领湃科技发布公告称,公司全资孙公司湖南领湃建设工程有限公司拟与湖南弘湘绿色能源科技有限责任公司签署《衡阳视界科技发展有限公司700kW/1764kWh独立储能电站项目工程建设总承包EPC合同》《衡阳建湘商业街600kW/1512kWh独立储能电站项目工程建设总承包EPC合同》,对应合同总金额分别为393.12万元、188.40万元。
领湃科技表示,本次关联交易,属于正常经营业务往来,与其他业务往来企业同等对待,交易双方遵循自愿平等的原则,符合市场竞争下的正常商业惯例,交易价格根据市场价格通过友好协商确定,定价公允合理。
原公告如下:







