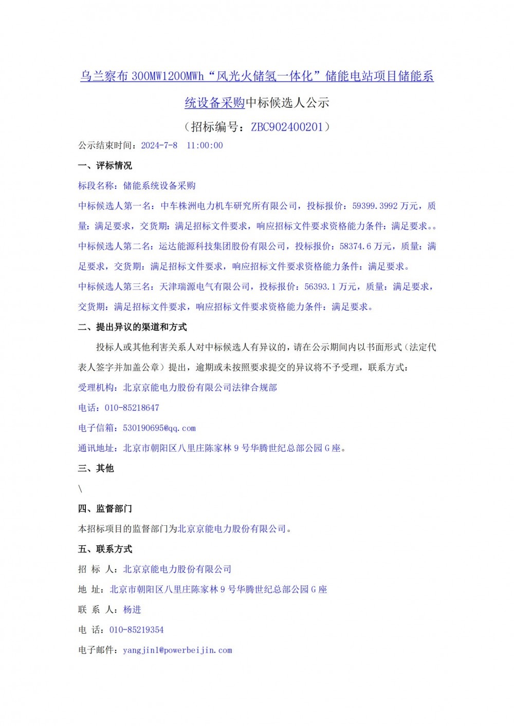
据储能界了解到,7月5日,京能集团内蒙古乌兰察布300MW1200MWh“风光火储氢一体化”储能电站项目储能系统设备采购中标候选人发布。
第一中标候选人为中车株洲电力机车研究所有限公司,投标报价59399.3992万元,折合单价0.495元/Wh;第二中标候选人为运达能源科技集团股份有限公司,投标报价58374.6万元,折合单价0.486元/Wh;第三中标候选人为天津瑞源电气有限公司,投标报价56393.1万元,折合单价0.47元/Wh。

根据招标公告,储能系统招标范围:包括乌兰察布300MW/1200MWh“风光火储氢一体化”储能电站项目的磷酸铁锂电池预制舱(包括电池、电池管理系统、消防灭火、热管理系统、集装箱/电池柜内的电力电缆、通信线缆、空调等相关配套设施)、变流升压系统、能量管理系统,以及所供设备之间的全部连接线缆等全部设备及系统集成。
原公告如下:

