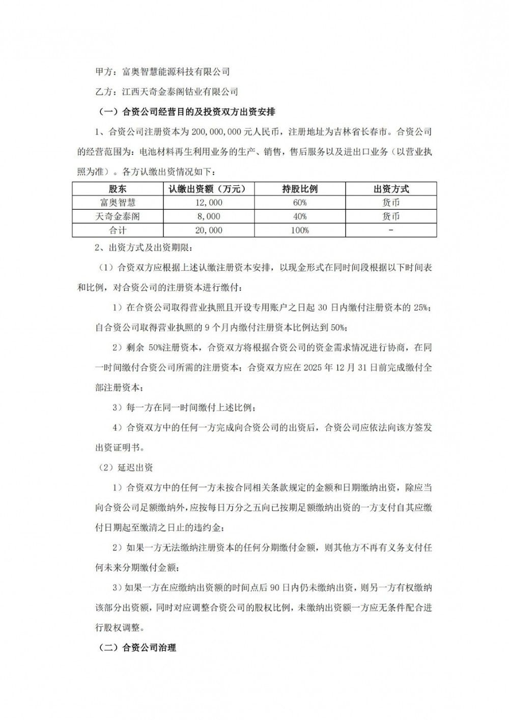
7月10日,天奇股份发布公告称,公司全资子公司江西天奇金泰阁钴业有限公司拟与富奥汽车零部件股份有限公司(以下简称“富奥股份”)下属全资子公司富奥智慧能源科技有限公司共同出资设立合资公司,并以合资公司为主体合作开展电池材料再生利用业务。
公告中提到,本次合作方富奥智慧为富奥股份的全资子公司,其致力于新能源电池全生命周期运营和价值创造,为工信部颁布的符合《新能源汽车废旧动力蓄电池综合利用行业规范条件》的白名单企业。富奥智慧主要承接中国第一汽车集团有限公司(以下简称“一汽集团”)退役电池业务,其基于整车 4S 店打造回收服务体系,持续深化回收再利用产业链条,落实生产者责任延伸制度,加快形成电池产业循环生态。
天奇股份表示,如本次合作能够顺利实施,将有利于提升公司在锂电池循环利用领域的渠道资源及业务规模优势,有助于公司形成重要的差异化竞争优势,进一步提升公司锂电池循环业务的综合竞争力,符合公司战略发展规划及全体股东的利益。
原公告如下:





