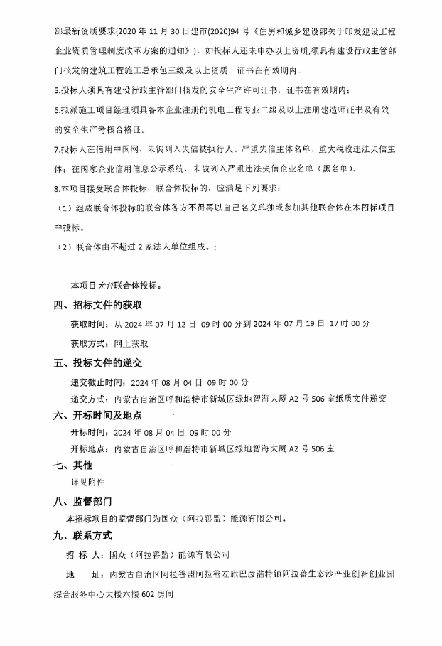
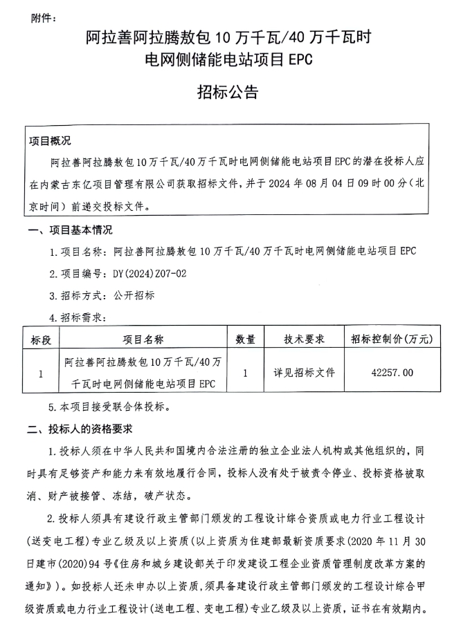
日前,内蒙古阿拉善阿拉腾敖包10万千瓦/40万千瓦时电网侧储能电站项目EPC招标公告发布,项目招标人为国众(拉善盟)能源有限公司,资金源于企业自筹,共42257万元,折合单价1.056元/Wh。
根据招标公告,该项目允许联合体投标,但组成联合体的各方不得再以自己名义单独参加或参加其他联合体在本招标项目中投标,同时联合体不超过2家法人单位。
原公告如下:








日前,内蒙古阿拉善阿拉腾敖包10万千瓦/40万千瓦时电网侧储能电站项目EPC招标公告发布,项目招标人为国众(拉善盟)能源有限公司,资金源于企业自筹,共42257万元,折合单价1.056元/Wh。
根据招标公告,该项目允许联合体投标,但组成联合体的各方不得再以自己名义单独参加或参加其他联合体在本招标项目中投标,同时联合体不超过2家法人单位。
原公告如下:








资讯来源:内蒙古招标投标网
免责声明: 本站内容转载自合作媒体、机构或其他网站的信息,转载此文仅出于传递更多信息的目的,但这并不意味着赞同其观点或证实其内容的真实性。本站所有信息仅供参考,不做交易和服务的根据。本站内容如有侵权或其它问题请及时告之,本网将及时修改或删除。凡以任何方式登录本网站或直接、间接使用本网站资料者,视为自愿接受本网站声明的约束。