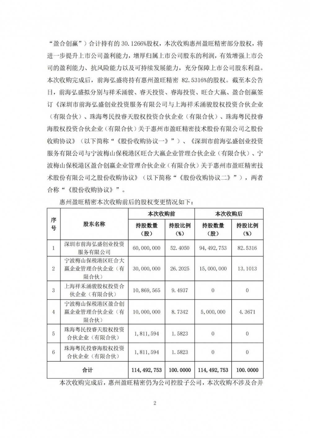
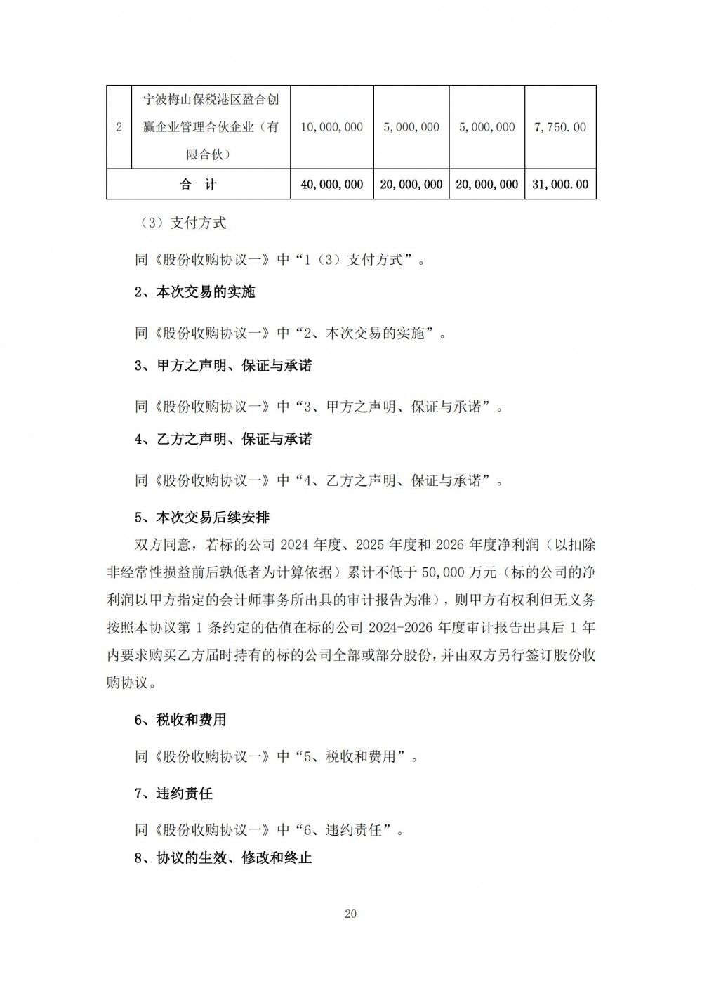
近日,欣旺达发布公告称,公司的全资子公司深圳市前海弘盛创业投资服务有限公司拟以自有资金及自筹资金人民币5.3464亿元收购控股子公司惠州市盈旺精密技术股份有限公司少数股东持有的30.1266%股权。
公告显示,惠州盈旺精密是一家专业从事精密结构件的研发、生产和销售的国家级高新技术企业,具有较强的盈利能力,行业地位领先。2022年度和2023年度,惠州盈旺精密的收入分别为25.30亿元和28.76亿元,净利润分别为1.30亿元和1.40亿元。
欣旺达表示,本次收购惠州盈旺精密部分股权,将进一步提升上市公司盈利能力,增厚归属上市公司股东的利润,有效增强上市公司的盈利能力、抗风险能力以及可持续发展能力,充分保障上市公司股东利益。本次收购事宜不影响公司正常的生产经营活动,不会对公司财务及生产经营状况产生重大不利影响,不存在损害公司及全体股东利益的情形。
原公告如下:






















Br>