7月18日,南网储能科技公司电池储能电站预制组合舱式配电系统、二次系统设备、构网型电池储能系统框架采购招标项目招标公告发布。
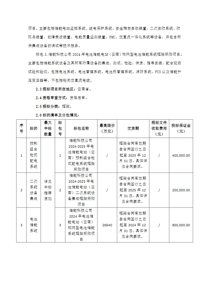
本项目包括3个标包:
标包1.储能科技公司2024-2025年电池储能电站(云南)预制组合舱式配电系统框架采购项目。框架合同有效期自合同签订之日起至2025年12月31日。
标包2.储能科技公司2024-2025年电池储能电站(云南)二次系统设备集成框架采购项目。框架合同有效期自合同签订之日起至2025年12月31日。
标包3.储能科技公司2024年电池储能电站(云南)构网型电池储能系统框架采购项目。框架合同有效期自合同签订之日起至2024年12月31日。
原公告如下:






