储能界网获悉,8月5日,国家电投新源智储能源发展(北京)有限公司(以下简称新源智储)2024年第2批非招标集中采购竞谈公告发布。本次竞谈采购范围为储能电池舱设备,其中采购1.2GWh、储备1.2GWh,合计共2.4GWh。
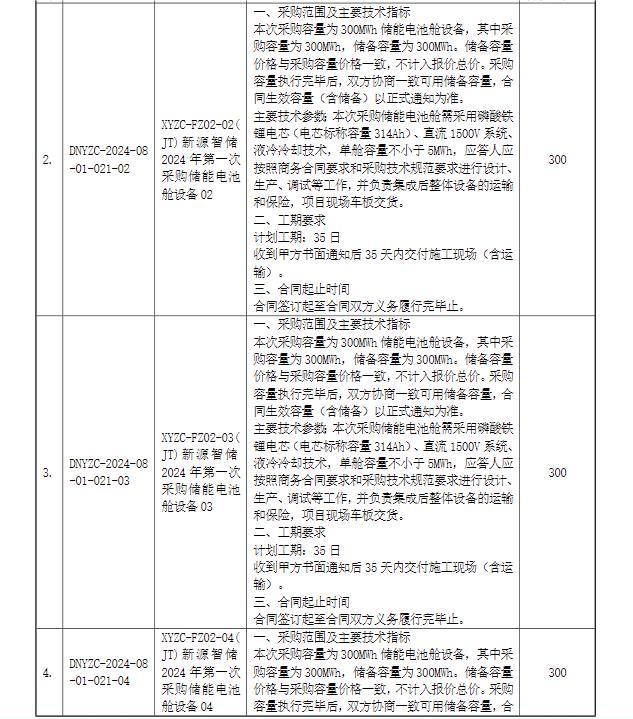
新源智储2024年第一次采购储能电池舱设备01至04,共4个标段,每个标段采购容量为300MWh储能电池舱设备,其中采购容量为300MWh,储备容量为300MWh。储备容量价格与采购容量价格一致,不计入报价总价。采购容量执行完毕后,双方协商一致可用储备容量,合同生效容量(含储备)以正式通知为准。
其主要技术参数为:采购储能电池舱需采用314Ah磷酸铁锂电芯、直流1500V系统、液冷冷却技术,单舱容量不小于5MWh,应答人应按照商务合同要求和采购技术规范要求进行设计、生产、调试等工作,并负责集成后整体设备的运输和保险,项目现场车板交货。
工期要求计划工期为35日收到甲方书面通知后35天内交付施工现场(含运输)。
应答人专项资格要求为:近3年内应具有储能电池舱总容量不少于200MWh的国内供货业绩,其中至少具备1个合同容量为200MWh及以上容量。应答人须随应答文件同时提供相关业绩合同的复印件(包含但不限于封面、项目名称、供货范围、供货数量/容量、设备参数、签字页、签订日期等)和相关验收证明。
应答人基本资格要求为:
1、应答人应具有独立订立合同的法人资格。单位负责人(法定代表人)为同一人或者存在控股、管理关系的不同单位不得在同一标段应答;对于同一项目中的有相互制约(例如监理和被监理)关系的标段,单位负责人(法定代表人)为同一人或者存在控股、管理关系的不同单位也不得在同一项目的相应标段应答。
2、应具有设计、制造或供应等与采购标的相同或相近的货物能力和相应资质要求;具有履行合同需具备的专业技术、资金、设备设施、人员组织、管理能力、业绩经验等。所提供的货物在施工安装、调试和运行中未发现重大的质量问题和安全问题或对曾发生的问题已有有效的改进措施。
3、在近3年内不存在骗取中标、严重违约等因自身的原因而使任何合同被解除的情形。在国家电力投资集团公司或中国电力国际发展有限公司无处置期内的供应商严重不良行为记录。未被列入国家电力投资集团有限公司供应商涉案黑名单。
4、经营状况良好,具有良好的资信和信用(以信用中国网站查询为准,没有处于失信黑名单;没有处于会导致中标后无法履行合同的被责令停业、财产被接管、冻结、破产状态;投标资格未被暂停或取消。
5、国产设备、材料国内生产厂家能直接销售的,不接受代理商的投标和报价(在专项资格条件中另有约定的除外)。进口设备、材料国外制造商在国内有销售、办事代表机构能直接销售的,原则上不接受代理商的投标和报价。若接受代理商的应答和报价的在专项资格条件中明示,同一货物/产品(同一品牌同一型号)只能有一家应答人,如制造商和代理商同时应答,则代理商应答无效,如多个代理商应答,一个制造商对同一品牌同一型号的货物,仅能委托一个代理商参加应答,否则相关应答均做无效处理。通用物资、生活用品、劳保用品以及系统集成产品配套供应商除外
6、不接受联合体应答。
应答人须同时参加报价,且报价方案和同规格同型号产品应答单价需一致,原则上应答人最多只能中选其中1个标段。如某一应答人同时推荐排序第一,最终由采购人按有利于应答人原则综合考虑进行推荐,采购人保留只授标 1个标段的权利。
原文如下:
新源智储能源发展(北京)有限公司2024年第2批非招标集中采购竞谈公告





资讯来源:国家电投
免责声明: 本站内容转载自合作媒体、机构或其他网站的信息,转载此文仅出于传递更多信息的目的,但这并不意味着赞同其观点或证实其内容的真实性。本站所有信息仅供参考,不做交易和服务的根据。本站内容如有侵权或其它问题请及时告之,本网将及时修改或删除。凡以任何方式登录本网站或直接、间接使用本网站资料者,视为自愿接受本网站声明的约束。