据储能界了解到,5月15日,合纵科技发布公告称,为进一步优化公司资产结构,提升经营质效,结合自身战略规划和业务发展情况,湖南雅城拟以1.30亿元人民币的对价将其持有的贵州雅友55.00%的股权转让给浙江友山新材料科技有限公司(以下简称“友山科技”)。本次交易完成后,湖南雅城不再持有贵州雅友股权,贵州雅友不再纳入上市公司及湖南雅城的合并报表范围。
合纵科技表示,本次交易主要为整合优化资产结构及资源配置,进一步优化提升公司治理水平,降低经营管理成本。本次股权转让完成后,湖南雅城不再持有贵州雅友股权,贵州雅友将不再纳入上市公司和湖南雅城的合并报表范围,本次转让贵州雅友股权预计影响公司归母净利润金额约为103.41万元(预计数据为公司财务测算数据未经审计)。本次交易对公司的正常经营、未来财务状况和经营成果不会产生重大不利影响,亦不会损害公司及股东利益。
因此,本次交易符合公司发展战略,属于正常经营行为,不存在损害公司及广大股东特别是中小股东利益的情形。
原公告如下:






资讯来源:合纵科技
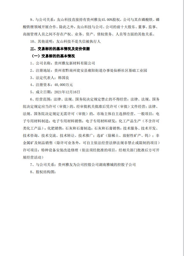
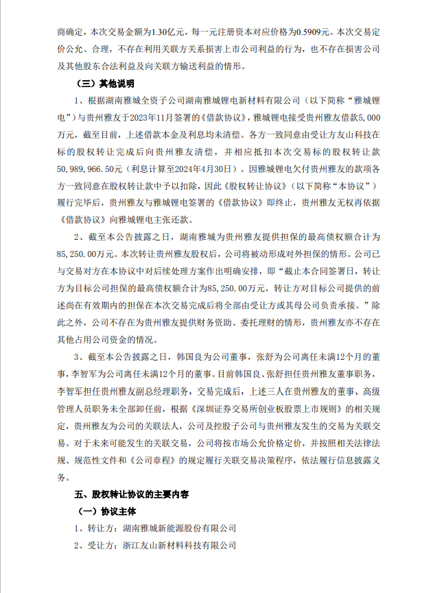
免责声明: 本站内容转载自合作媒体、机构或其他网站的信息,转载此文仅出于传递更多信息的目的,但这并不意味着赞同其观点或证实其内容的真实性。本站所有信息仅供参考,不做交易和服务的根据。本站内容如有侵权或其它问题请及时告之,本网将及时修改或删除。凡以任何方式登录本网站或直接、间接使用本网站资料者,视为自愿接受本网站声明的约束。