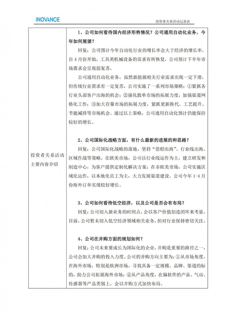
据储能界了解到,5月19日,汇川技术发布投资者关系活动记录表。
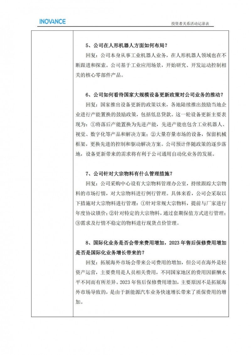
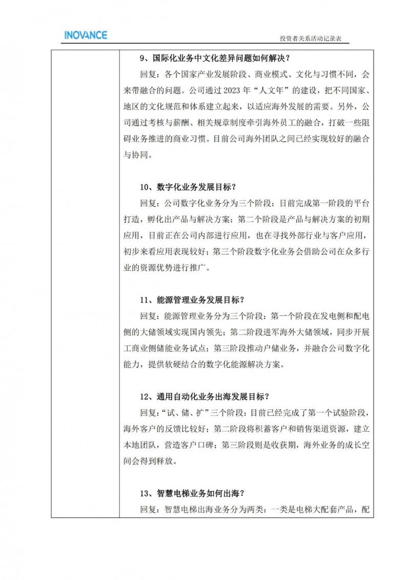
汇川技术表示,公司能源管理业务分为三个阶段:第一个阶段在发电侧和配电侧的大储领域实现国内领先;第二阶段进军海外大储领域,同步开展工商业侧储能业务试点;第三阶段推动户储业务,并融合公司数字化能力,提供软硬结合的数字化能源解决方案。
目前,汇川技术已经完成了第一个试验阶段,海外客户的反馈比较好;第二阶段将积蓄客户和销售渠道资源,建立本地团队,营造客户口碑;第三阶段则是收获期,海外业务的成长空间会得到释放。
原公告如下:





据储能界了解到,5月19日,汇川技术发布投资者关系活动记录表。
汇川技术表示,公司能源管理业务分为三个阶段:第一个阶段在发电侧和配电侧的大储领域实现国内领先;第二阶段进军海外大储领域,同步开展工商业侧储能业务试点;第三阶段推动户储业务,并融合公司数字化能力,提供软硬结合的数字化能源解决方案。
目前,汇川技术已经完成了第一个试验阶段,海外客户的反馈比较好;第二阶段将积蓄客户和销售渠道资源,建立本地团队,营造客户口碑;第三阶段则是收获期,海外业务的成长空间会得到释放。
原公告如下:





资讯来源:国际能源网
免责声明: 本站内容转载自合作媒体、机构或其他网站的信息,转载此文仅出于传递更多信息的目的,但这并不意味着赞同其观点或证实其内容的真实性。本站所有信息仅供参考,不做交易和服务的根据。本站内容如有侵权或其它问题请及时告之,本网将及时修改或删除。凡以任何方式登录本网站或直接、间接使用本网站资料者,视为自愿接受本网站声明的约束。