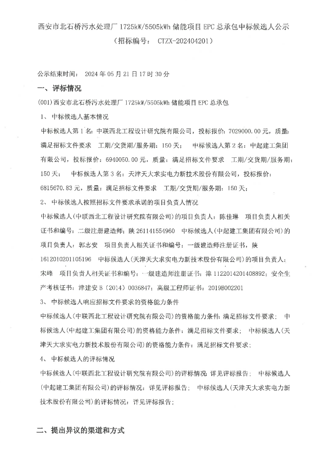
据储能界了解到,近日,陕西省西安市北石桥污水处理厂1725kW/5505kWh储能项目EPC总承包中标候选人公示发布。
中标候选人第1名为中联西北工程设计研究院有限公司,投标报价7029000.00元,折合单价1.277元/Wh;中标候选人第2名为中起建工集团有限公司,投标报价6940050.00元,折合单价1.261元/Wh;中标候选人第3名为天津天大求实电力新技术股份有限公司,投标报价6815670.83元,折合单价1.238元/Wh。

本项目为西安市北石桥污水处理厂1725kW/5505kWh储能项目EPC总承包,招标人为天津天创绿能投资管理有限公司,项目内容包括分布式储能项目的设计、储能设备及材料的采购、建筑及安装工程施工、项目管理、调试、并网、验收、培训、移交生产、工程质量保修期的服务等内容,同时也包括质保期内所有专用工具采购供应以及相关的技术资料整理提供服务,配合业主办理并网手续及供电手续等。
原公告如下:

