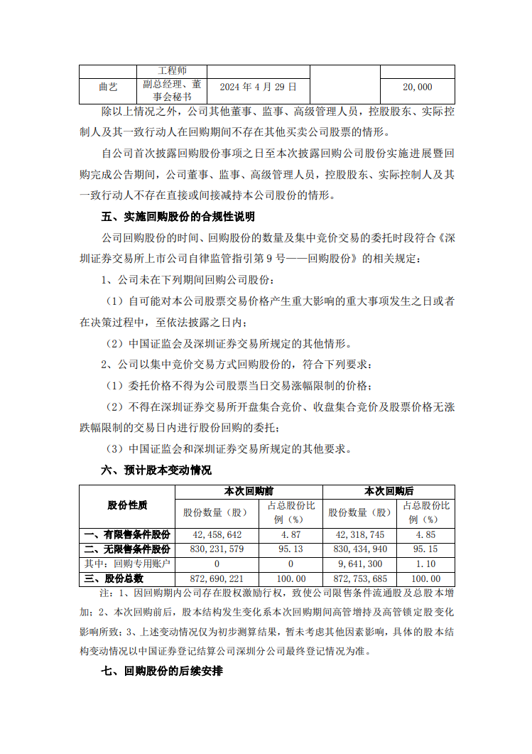
据储能界了解到,5月21日,南都电源公告,自2024年3月5日首次回购股份至2024年5月20日(含)期间,公司通过股份回购专用证券账户以集中竞价交易方式累计回购股份数量为964.13万股,占公司目前总股本的1.10%。回购股份最高成交价为人民币11.94元/股,最低成交价为人民币9.12元/股,成交总金额为人民币1亿元(不含交易费用)。本次回购已实施完毕,符合公司既定的回购股份方案及相关法律法规的要求。
原公告如下:




据储能界了解到,5月21日,南都电源公告,自2024年3月5日首次回购股份至2024年5月20日(含)期间,公司通过股份回购专用证券账户以集中竞价交易方式累计回购股份数量为964.13万股,占公司目前总股本的1.10%。回购股份最高成交价为人民币11.94元/股,最低成交价为人民币9.12元/股,成交总金额为人民币1亿元(不含交易费用)。本次回购已实施完毕,符合公司既定的回购股份方案及相关法律法规的要求。
原公告如下:




资讯来源:国际能源网
免责声明: 本站内容转载自合作媒体、机构或其他网站的信息,转载此文仅出于传递更多信息的目的,但这并不意味着赞同其观点或证实其内容的真实性。本站所有信息仅供参考,不做交易和服务的根据。本站内容如有侵权或其它问题请及时告之,本网将及时修改或删除。凡以任何方式登录本网站或直接、间接使用本网站资料者,视为自愿接受本网站声明的约束。