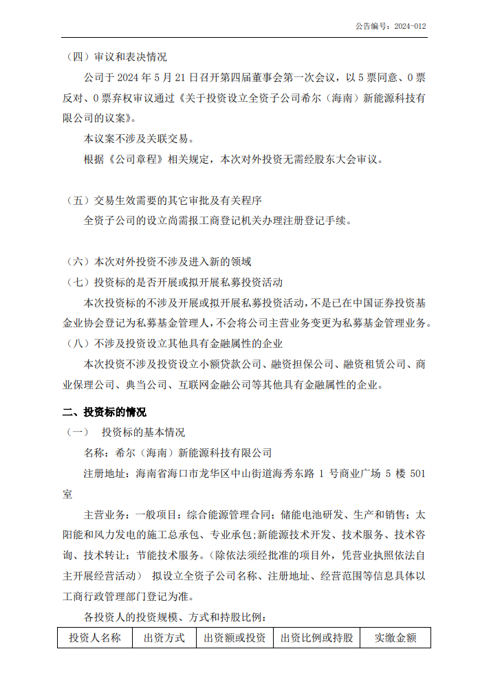
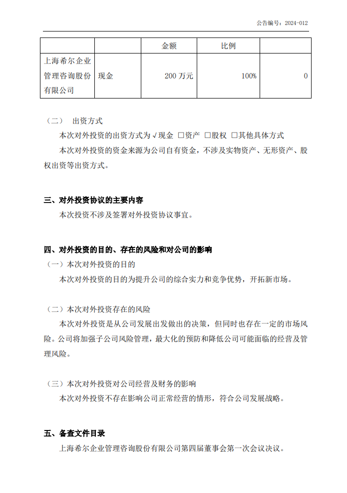
据储能界了解到,5月22日,希尔股份发布公告称,为进一步拓展公司发展空间,优化公司战略布局,公司拟投资设立全资子公司,现公司核名为:希尔(海南)新能源科技有限公司,注册资本为200万元人民币,法定代表人为黄家才,公司投资比例为100%。
经营范围为一般项目:综合能源管理合同;储能电池研发、生产和销售;太阳能和风力发电的施工总承包、专业承包;新能源技术开发、技术服务、技术咨询、技术转让;节能技术服务。
希尔股份表示,本次对外投资的目的为提升公司的综合实力和竞争优势,开拓新市场。
原公告如下:




据储能界了解到,5月22日,希尔股份发布公告称,为进一步拓展公司发展空间,优化公司战略布局,公司拟投资设立全资子公司,现公司核名为:希尔(海南)新能源科技有限公司,注册资本为200万元人民币,法定代表人为黄家才,公司投资比例为100%。
经营范围为一般项目:综合能源管理合同;储能电池研发、生产和销售;太阳能和风力发电的施工总承包、专业承包;新能源技术开发、技术服务、技术咨询、技术转让;节能技术服务。
希尔股份表示,本次对外投资的目的为提升公司的综合实力和竞争优势,开拓新市场。
原公告如下:




资讯来源:国际能源网
免责声明: 本站内容转载自合作媒体、机构或其他网站的信息,转载此文仅出于传递更多信息的目的,但这并不意味着赞同其观点或证实其内容的真实性。本站所有信息仅供参考,不做交易和服务的根据。本站内容如有侵权或其它问题请及时告之,本网将及时修改或删除。凡以任何方式登录本网站或直接、间接使用本网站资料者,视为自愿接受本网站声明的约束。