据储能界了解到,5月22日,蓝晓科技发布投资者关系活动记录表。
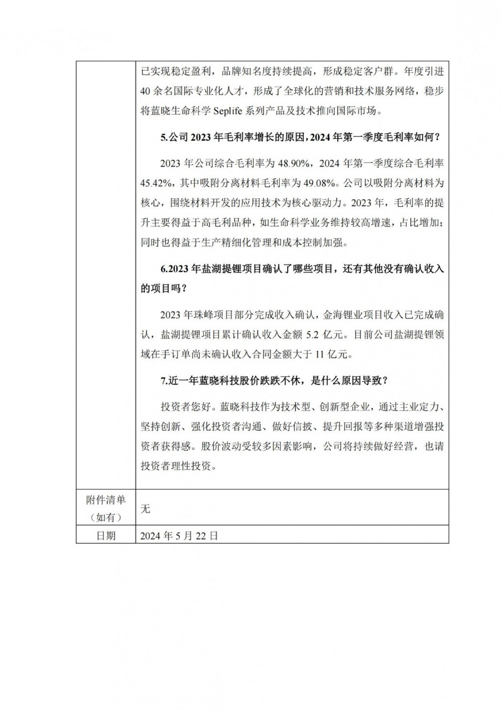
蓝晓科技表示,2023年珠峰项目部分完成收入确认,金海锂业项目收入已完成确认,盐湖提锂项目累计确认收入金额5.2亿元。目前公司盐湖提锂领域在手订单尚未确认收入合同金额大于11亿元。
原公告如下:



Br>
据储能界了解到,5月22日,蓝晓科技发布投资者关系活动记录表。
蓝晓科技表示,2023年珠峰项目部分完成收入确认,金海锂业项目收入已完成确认,盐湖提锂项目累计确认收入金额5.2亿元。目前公司盐湖提锂领域在手订单尚未确认收入合同金额大于11亿元。
原公告如下:



Br>
资讯来源:国际能源网
免责声明: 本站内容转载自合作媒体、机构或其他网站的信息,转载此文仅出于传递更多信息的目的,但这并不意味着赞同其观点或证实其内容的真实性。本站所有信息仅供参考,不做交易和服务的根据。本站内容如有侵权或其它问题请及时告之,本网将及时修改或删除。凡以任何方式登录本网站或直接、间接使用本网站资料者,视为自愿接受本网站声明的约束。