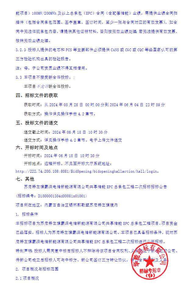
据储能界了解到,5月28日,内蒙古苏尼特左旗蒙深电储新能源有限公司共享储能EPC总承包工程二次招标招标公告发布。
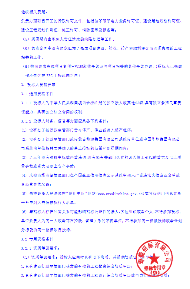
本项目拟建电化学储能电站,总规模为150MW/300MWh,一次性建成,配套建设座 220kv 升压站,以一回路 220kV 线路接入苏尼特左旗巴彦杭盖 500kV 汇集站。
公告如下:









据储能界了解到,5月28日,内蒙古苏尼特左旗蒙深电储新能源有限公司共享储能EPC总承包工程二次招标招标公告发布。
本项目拟建电化学储能电站,总规模为150MW/300MWh,一次性建成,配套建设座 220kv 升压站,以一回路 220kV 线路接入苏尼特左旗巴彦杭盖 500kV 汇集站。
公告如下:









资讯来源:国际能源网
免责声明: 本站内容转载自合作媒体、机构或其他网站的信息,转载此文仅出于传递更多信息的目的,但这并不意味着赞同其观点或证实其内容的真实性。本站所有信息仅供参考,不做交易和服务的根据。本站内容如有侵权或其它问题请及时告之,本网将及时修改或删除。凡以任何方式登录本网站或直接、间接使用本网站资料者,视为自愿接受本网站声明的约束。