据储能界了解到,5月27日,南京市政府印发南京市推动大规模设备更新和消费品以旧换新实施方案。
推动能源设备设施更新升级。加快推动临到期燃煤机组退役关停和老旧长输油气输送管道淘汰更新。持续推动南京电网配电网和农村电网设备线路改造和智能化升级。实施一批燃机、光伏、储能等清洁电源替代项目。
提升技术供给能力。聚焦困扰石化、钢铁等传统产业转型升级的“卡脖子”难题,开展重大装备的关键核心技术攻关。锚定“5G+工业互联网”、先进电网和高效储能、高效节能环保装备、再制造等领域,运用“揭榜挂帅”“赛马”等机制,开展共性关键技术、跨行业融合性技术、前沿技术研发和成果转化,发展新质生产力。定期发布全市绿色低碳先进技术和应用场景,组织申报节能降碳先进技术装备,鼓励节能高效技术广泛应用。到2027年,组织实施科研攻关项目80个,新增省级工程(技术)研究中心、企业技术中心300个。
推动废旧动力电池梯次利用。加快交通运输设备转型。推动老旧营运柴油货车淘汰更新。新增公交车辆实现新能源、清洁能源全替代,持续推进老旧新能源公交车和动力电池更新换代。
原文如下:
南京市推动大规模设备更新和消费品以旧换新实施方案
为深入贯彻落实党中央、国务院和省委、省政府关于大规模设备更新和消费品以旧换新的决策部署,结合我市实际制定本方案,实施多领域设备设施更新改造、多元化消费品以旧换新、高效能资源循环利用、高水平标准升级、高质量供给提升五大行动,增加先进产能,促进节能降碳,拉动有效投资,激活消费潜力。力争到2027年,全市工业、能源环境、建筑、交通、农业、教育、文旅、医疗等领域设备投资规模较2023年增长30%左右;重点行业先进产能比重大幅提高,高质量耐用消费品市场份额显著增加,资源回收循环利用水平持续提升。
一、实施多领域设备设施更新改造行动
(一)推动制造业设备更新与技术改造
1.推动制造业智能化改造。加快工业互联网建设和普及应用,支持企业对装备、生产线、车间等进行智能化改造。积极开展集群数字化转型试点,不断提升核心装备和关键工序数字化水平。到2027年,全市规模以上工业企业数字化改造基本全覆盖,数字化研发设计工具普及率、关键工序数控化率分别超过95%、75%;建成智能制造车间700个、工厂110家,“智改数转网联”标杆企业5家、重点工业互联网平台45个。(责任单位:市工信局,江北新区管委会、各区人民政府按职责分工落实。以下均需江北新区管委会、各区人民政府落实,不再列出;列第一位的为牵头单位,下同)
2.推动制造业绿色化转型。聚焦钢铁、石化、化工、电子、电力、机械、航空等重点行业,实施重大技改突破行动,推动生产设备、用能设备、发输配电设备等更新和技术改造,争取每年组织实施重点技术改造项目100个。推广能效达到先进水平和节能水平的用能设备,开展重点用能单位能效“领跑者”行动。分行业分领域实施节能降碳改造,加快构建绿色制造体系。到2027年,重点行业主要用能设备能效基本达到节能水平,建成省级以上绿色工厂80家。(责任单位:市工信局)
3.推动老旧装置安全环保水平提升。严格落实能效、排放、安全等强制性标准和设备淘汰目录要求,依法依规淘汰不达标设备。推动化工(危化品)企业加快老旧装置更新改造和新技术应用,淘汰一批风险高、自动化程度低、低端低效的老旧装置。到2027年,累计更新改造化工装置33台(套)。(责任单位:市工信局、应急管理局、生态环境局)
(二)加快能源和生态环境设备设施更新
4.推动能源设备设施更新升级。加快推动临到期燃煤机组退役关停和老旧长输油气输送管道淘汰更新。持续推动南京电网配电网和农村电网设备线路改造和智能化升级。实施一批燃机、光伏、储能等清洁电源替代项目。(责任单位:市发改委、南京供电公司)
5.推动生态环境设备设施更新改造。实施污染物处理设施升级改造,鼓励重点排污单位更新改造污染源自动监测设备。预计到2027年,全市水泥、焦化企业超低排放设备更新改造基本完成,钢铁、石化行业环保绩效达到A级水平产能比例持续提升。(责任单位:市生态环境局)
(三)推进建筑和市政基础设施领域设备更新
6.加快老旧住宅电梯报废更新。(1)完善预诊筛查、全面评估两级安全评估机制,定期对全市15年以上老旧住宅电梯进行全覆盖评估。到2027年,累计报废更新、维修改造老旧住宅电梯19000台。(责任单位:市市场监管局、房产局)(2)统筹安排、稳步推进既有住宅加装电梯。(责任单位:市房产局、规划资源局)
7.推动老旧管道更新改造。持续实施燃气老化管道更新改造行动。到2027年,累计完成老旧燃气管道更新改造260公里。推进自来水厂及加压调蓄供水设施设备升级改造。推进龙潭、燕子矶水厂改扩建工程。到2027年,累计完成新改建供水管网约250公里。(责任单位:市建委、水务局、应急管理局、南京水务集团)
8.推动污水处理、环卫、安防等设施更新改造。加快城镇污水处理、垃圾处理、环卫车辆等市政基础设施设备更新改造。实施城市生命线安全工程,因地制宜推动完善配套物联智能感知设备。有序推动重点公共区域和道路视频监控等安防设备改造。到2027年,累计实施老旧污水管网更新120公里,新建或改建垃圾焚烧设备15台(套)、垃圾转运设施14台(套),更新环卫车辆501辆。(责任单位:市建委、水务局、城管局、公安局)
9.推进建筑施工设备更新和存量建筑节能改造。(1)淘汰更新高污染、老化磨损严重、技术落后的建筑施工工程机械设备。鼓励使用新能源、新技术工程机械设备和智能建造设备。(责任单位:市建委)(2)结合老旧小区改造,持续提高基础设施节能环保绿色建材应用比例。(责任单位:市房产局)(3)支持非工楼宇安装空调智慧调控设备,优化空调负荷运行结构。(责任单位:市发改委、南京供电公司)
10.加快消除住宅小区消防设施设备隐患。开展消防设施设备检测评估,全面排查、分类整改,推动住宅小区更新改造存在问题隐患的消防设施设备。(责任单位:市消防救援支队、房产局、应急管理局按职责分工落实)
(四)推动交通运输和农业农村设备更新
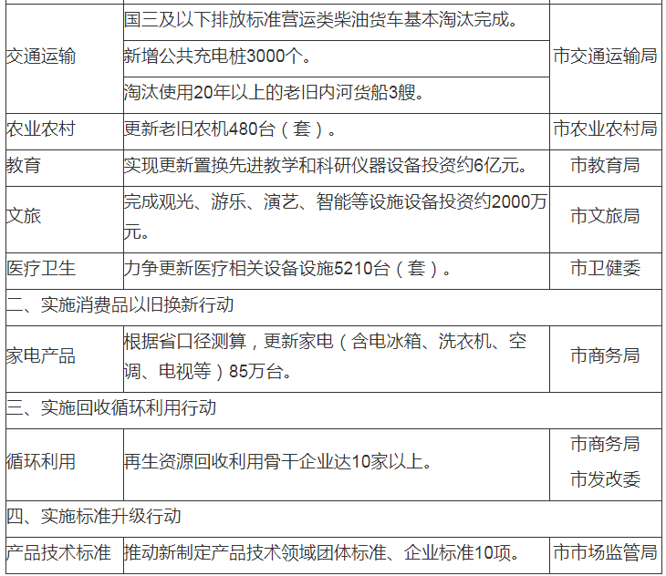
11.加快交通运输设备转型。推动老旧营运柴油货车淘汰更新。新增公交车辆实现新能源、清洁能源全替代,持续推进老旧新能源公交车和动力电池更新换代。到2027年,城市公交新能源比例力争达到95%。加快推动新能源汽车换电模式应用试点。到2027年,新增公共充电桩5000个。依法推进高耗能高排放老旧船舶报废更新。到2027年,累计淘汰使用20年以上的老旧内河货船10艘。鼓励码头岸电设施改造和船舶受电设施安装,逐步扩大电动、LNG、氢能等新能源船舶应用。到2027年,纯电动内河集装箱船舶投放量达8艘。(责任单位:市交通运输局、生态环境局、工信局、南京海事局、城建集团、交通集团)
12.推动农业农村设备设施升级。推进耗能高、污染重、作业损失大、安全性能低的老旧农业机械报废更新。加快高效低耗智能农机推广应用。争取到2027年,报废更新农机数量2580台(套)。鼓励开展老旧大棚、农产品产地冷藏保鲜、畜禽养殖等设施设备更新。以江苏南京国家农业高新技术产业示范区、南京国家现代农业产业科技创新示范园区为核心,开展示范园区农用设备更新行动,推广数字化、标准化、智能化设施设备应用。(责任单位:市农业农村局)
(五)推动教育文旅医疗设备更新
13.提升教育和文旅设施水平。(1)推动符合条件的高校、职业院校(含技工院校)更新置换先进教学及科研技术设备。按照中小学学科教学装备配置标准,配置、更新教学仪器设备。(责任单位:市教育局、人社局)(2)加快景区景点、乡村旅游重点村等区域内部数字化、智能化移动端升级改造,推动人工智能、增强现实等技术应用,推进索道缆车、游乐设备、演艺设备等文旅设备更新改造。(责任单位:市文旅局、市场监管局)
14.提升医疗卫生服务水平。加强优质高效医疗卫生服务体系建设,推进医疗卫生机构装备和信息化设施迭代升级。鼓励具备条件的医疗机构加快医学影像、放射治疗、远程诊疗、手术机器人等医疗装备更新改造。推动医疗机构病房改造提升,支持基层医疗卫生机构增配CT等设备。到2027年,医疗设备更新数量约4万台(套)。(责任单位:市卫健委)
二、实施多元化消费品以旧换新行动
15.加快推进汽车以旧换新。严格执行机动车强制报废标准和车辆安全环保检验标准,依法依规淘汰符合强制报废标准的老旧汽车。市区联动出台汽车以旧换新激励政策,鼓励汽车生产、销售企业发放置换补贴,运用折扣让利、发放消费券、购车赠送充电桩等促销活动,激发消费者换新意愿。(责任单位:市商务局、公安局、生态环境局)
16.推动电动自行车有序更新。采取集成奖补政策,鼓励电动自行车销售商、电商平台运用旧车折价回购、补贴出售合规新车等方式,推动临时信息牌电动自行车有序淘汰、以旧换新。实施非标电动自行车清理整治,依法查处非法生产、销售、改装行为。(责任单位:市公安局、商务局、发改委、市场监管局)
17.大力开展家电产品以旧换新。畅通家电更新消费链条,拓展消费场景,丰富消费者选择。引导家电销售企业举办多种形式的促销活动,开设线上线下家电以旧换新专区,对以旧家电换购节能家电的消费者给予优惠。鼓励有条件的区出台差异化的支持政策,全面促进绿色智能家电消费。推动家电售后服务专业化、标准化、便利化,引导商家积极开展无理由退换货服务承诺。(责任单位:市商务局、市场监管局)
18.引导家装消费品换新。通过政府支持、企业让利等方式,鼓励居民开展旧房装修、厨卫等局部改造。推广家具、洗浴装置、视频照护、家用健康监测设备等适老化产品,支持装修等领域经营主体拓展居家适老化改造业务。推动家装样板间进商场、进社区、进平台,鼓励行业协会组织家居消费节、家博会等家装促销活动。(责任单位:市商务局、建委)
三、实施高效能资源循环利用行动
19.完善废旧产品设备回收网络。加快国家废旧物资循环利用体系重点城市建设,健全回收站点、分拣中心和集散交易市场一体化的废旧物资回收体系,形成“一区一中心、一街一站”布局。到2027年,高质量建成规范化再生资源回收网点超1100家,综合分拣中心超30家。优化报废机动车回收拆解企业布局。鼓励钢铁、有色金属、家电等生产企业发展回收、加工、利用一体化模式。力争到2027年,废旧家电规范化回收量增长30%,报废汽车规范化回收量增加约一倍。推动公共机构、国有企事业单位完善办公设备回收渠道。(责任单位:市商务局、发改委、工信局、机关事务管理局、国资委)
20.优化废旧产品设备回收模式。加快发展“换新+回收”新模式,支持消费品生产、销售企业以及大型电子商务平台利用配送、安装、维修等渠道建设逆向物流体系。支持企业探索“互联网+回收”模式,普及线上预约、线下回收、在线结算的高效回收模式。(责任单位:市商务局、工信局)
21.便利二手商品流通交易。放宽二手车经营主体准入,推广江苏省汽车流通信息服务(二手车)系统,便利二手车交易。推行二手车出口登记异地通办。支持有实力的企业开展二手车出口业务,努力扩大二手车出口规模。推动二手电子产品交易规范化,加强信息安全监管。支持电子产品销售企业开展二手产品鉴定、维修和销售业务。(责任单位:市商务局、公安局、市场监管局、金陵海关)22.有序推进再制造和梯次利用。鼓励江宁、溧水、浦口区推动整车企业开展核心零部件再制造,支持企业加快航空发动机、航空零部件再制造技术攻关。到2027年,培育一批专业化再制造企业。推动风电设备中发电机、齿轮箱、主轴承等高值化部件再制造,以及光伏逆变器等关键零部件再制造。推动废旧动力电池梯次利用。到2027年,再生材料在资源供给中的占比进一步提升。(责任单位:市发改委、工信局、科技局按职责分工落实)
23.推动资源高水平再生利用。规范回收主体交售行为,引导废旧产品流入规范化拆解企业,促进高值化利用。持续推进江南、江北环保产业园建设,支持六合区布局循环经济产业园。推动废钢铁、废有色金属、废塑料等再生资源精深加工产业链合理延伸。支持国家大宗固体废弃物综合利用骨干企业发展。(责任单位:市发改委、商务局、城管局、工信局、生态环境局)
四、实施高水平标准升级行动
24.推广能效、排放、技术标准应用。利用节能宣传周、全国“质量月”等活动,强化能效、排放、技术标准宣贯。加强节能标准应用实施与监督检查。鼓励企事业单位积极参与能效、排放、安全等地方标准制修订工作。对照国家重点行业清洁生产评价指标体系,全面推进清洁生产。(责任单位:市市场监管局、发改委、工信局、生态环境局)
25.强化产品技术标准引领。严格落实汽车、电动自行车、家电、家装等消费品在安全、健康、性能、环保、检测等方面的标准,促进消费品以旧换新。贯彻消费品质量标准,严格质量安全监管,普及家电安全使用年限和节能知识。推动碳标签、重点产品碳足迹认证等标准体系建立。加快落实新兴消费标准供给。到2027年,推动新制定产品技术领域团体标准、企业标准30项。(责任单位:市市场监管局、工信局、生态环境局、发改委、应急管理局)
26.贯彻落实资源循环利用标准。落实材料和零部件易回收、易拆解、易再生、再制造等绿色设计标准以及废弃电器电子产品回收等标准规范。鼓励各行业社会团体制定和实施资源循环利用团体标准。支持资源循环利用标准化试点建设。(责任单位:市市场监管局、工信局、生态环境局、商务局)
27.强化重点领域国内国际标准衔接。支持企业、行业协会、科研院所加大在智能电网、新能源汽车、碳排放等领域国际标准的实质性参与力度。加强质量标准、检验检测、认证认可等国内国际衔接。发挥在宁国际、国内标准化专业机构作用,开展国际标准化人才培训。(责任单位:市市场监管局、发改委、工信局、生态环境局)
五、实施高质量供给提升行动
28.提升产品供给能力。(1)立足我市“2+6+6”创新性产业集群,实施“增品种、提品质、创品牌”行动,加强新技术新产品创新迭代,增强高端产品供给能力。定期梳理重点企业、优势产品、设备更新需求目录,组织开展“宁工品推”等供需对接活动,大力推广南京汽车、信息基础设施、智能制造自动化、智能家电等优势产品。用足用好“三首”政策,支持“国货国用”。到2027年,新培育认定省级首台套产品30项。(责任单位:市工信局、商务局)(2)持续加大“江苏精品”品牌培育力度。到2027年,培育“江苏精品”品牌认证企业产品(服务)100个。(责任单位:市市场监管局)
29.提升技术供给能力。聚焦困扰石化、钢铁等传统产业转型升级的“卡脖子”难题,开展重大装备的关键核心技术攻关。锚定“5G+工业互联网”、先进电网和高效储能、高效节能环保装备、再制造等领域,运用“揭榜挂帅”“赛马”等机制,开展共性关键技术、跨行业融合性技术、前沿技术研发和成果转化,发展新质生产力。定期发布全市绿色低碳先进技术和应用场景,组织申报节能降碳先进技术装备,鼓励节能高效技术广泛应用。到2027年,组织实施科研攻关项目80个,新增省级工程(技术)研究中心、企业技术中心300个。(责任单位:市科技局、发改委、工信局)
30.提升区域消费供给能力。全力打造国际消费中心城市,着力提升南京都市圈辐射带动能力,发展首店经济、夜间经济,举办南京国际消费节等系列活动,推介智能家电、汽车等南京消费品品牌。加强“满意消费长三角”品牌建设,强化在产品质量、价格、售后服务等领域的区域一体化监管协作。全面深化国家文化和旅游消费示范城市建设,推动文商旅融合发展,打造文旅消费智能综合服务平台,提升南京文旅消费国际影响力。(责任单位:市商务局、市场监管局、文旅局)
六、保障措施
(一)建立工作机制。建立推动大规模设备更新和消费品以旧换新工作协调推进机制,制定年度任务清单,强化统筹协调,推动市区联动。联席会议办公室设在市发改委,负责分析研判,定期开展调度,重大事项及时按程序请示报告。各有关部门要按职责分工制定相关领域的具体措施或规范,逐步完善“1+N”政策体系,打好政策组合拳。江北新区、各区要因地制宜推出差异化、有含金量的配套政策。(各部门按职能分工落实)
(二)加大财政支持。积极争取上级资金和超长期特别国债。统筹使用各级资金联动支持设备更新和消费品以旧换新,用足用好节能减排补助资金、现代商贸流通体系相关资金、城市交通发展奖励资金等各类专项资金。落实好省制造业贷款财政贴息政策,叠加我市贴息政策。推广“专精特新贷”。完善政府绿色采购政策,加大绿色产品采购力度,细化政府采购绿色环保产品的具体折扣率和加分尺度。强化财政资金全过程、全链条、全方位监管。(责任单位:市财政局、国资委)(三)落实税收政策。指导企业落实引进先进技术设备免征关税、重大技术装备进口税收政策、购置节能专用装备所得税抵免、合同能源管理项目所得税和资源综合利用税收优惠政策等,确保优惠政策“应知尽知”“应享尽享”。推广资源回收企业向自然人报废产品出售者“反向开票”做法。落实再生资源回收企业增值税简易征收政策,及时做好所得税配套政策落实,优化税收征管标准和方式。(责任单位:市税务局、金陵海关)
(四)健全金融支持。引导金融机构加强对设备更新和技术改造的支持,推广“苏碳融”“宁创贷”等绿色金融产品。开展政金企对接活动,发挥扩大制造业中长期贷款投放作用。引导银行机构合理增加绿色消费信贷。落实国家最新汽车贷款政策,鼓励金融机构合理降低自用汽车首付比例。(责任单位:人民银行江苏省分行营管部、市委金融办)
(五)加强要素保障。加强企业技术改造重大项目要素保障。在符合相关要求的前提下,“零增地”技术改造项目实行审批目录清单管理,清单以外项目实行承诺验收制。统筹社会源废弃物分类收集、中转贮存等回收设施建设,将其纳入公用设施用地范围,保障合理用地需求。(责任单位:市规划资源局、工信局、城管局、生态环境局)
(六)广泛发动宣传。充分调动各方积极性,推动形成政府、协会、企业、电商平台等多方参与的联动机制,有效激发各类经营主体和消费者参与动力。充分运用广播电视、新媒体、电商平台等渠道加大设备更新、以旧换新宣传力度。及时总结推广南京典型经验做法,加快形成消费与投资相互促进、良性循环的南京样本。(各部门按职能分工落实)
附件:2024年南京市推动大规模设备更新和消费品以旧换新任务清单
附件
2024年南京市推动大规模设备更新和消费品以旧换新任务清单

