据储能界了解到,5月29日,国华投资2024年第二批储能设备采购公开招标中标候选人公示。
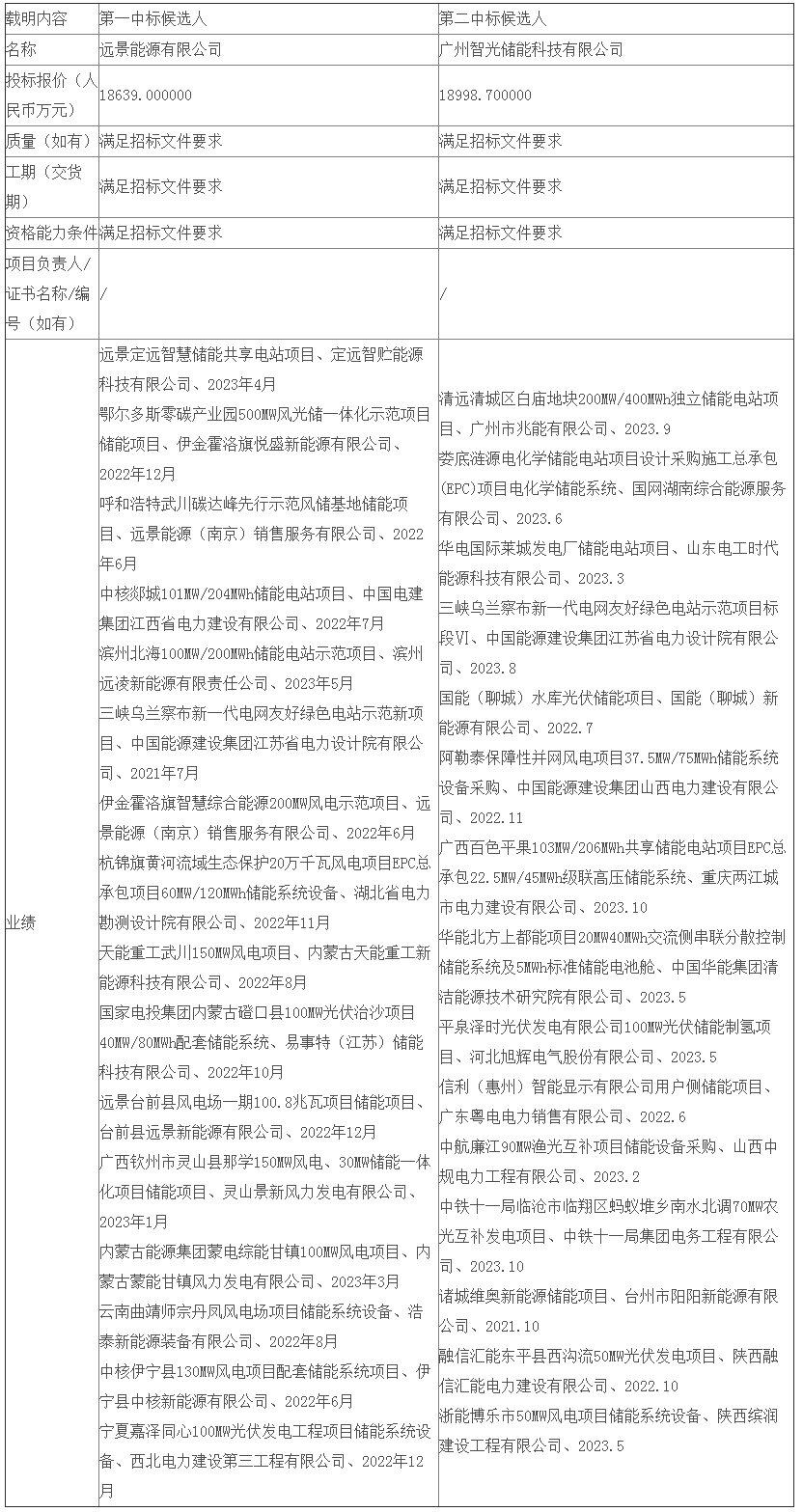
第一中标候选人为远景能源有限公司,投标报价18639万元,折合单价0.57元/Wh;第二中标候选人为广州智光储能科技有限公司,投标报价18998.7万元,折合单价0.581元/Wh。

据招标公告,该储能设备用于国能国华沧州绿港氢城新材料”1090MW光伏项目。光伏交流侧安装容量1090.2MW,按15%、2h配置储能系统,储能容量为163.5MW/327MWh,储能和光伏同时送出。
招标范围∶采购范围包括但不限于国能国华沧州绿港氢城新材料”1090MW光伏项目储能系统(电芯为磷酸铁锂)以及配套的预制舱、冷却、消防、安全等设施。
储能系统及配套设施所需所有设备的供货及安装,包括但不限于储能电池舱单元、变流升压集装箱系统、能量管理系统(EMS)、电缆、光纤、配电系统、视频监控子系统、环境监测子系统、安全警卫子系统等设备的设计及供货范围内设备元件的选择、设计、制造、提供图纸资料、出厂试验、供货、包装、发运、现场交货、抽检配合、现场安装指导、交接试验、现场调试、协助验收;所有设备、材料的保管、倒运、到货验收、检测等;所有设备材料的安装指导、调试、试验、现场培训、现场服务、设备对接等;根据电网公司要求的配套设施采购、现场安装指导、调试工作;负责储能电站安装指导、调试。
原公告如下:
国华投资国华投资2024年第二批储能设备采购公开招标项目中标候选人公示
项目名称:国华投资国华投资2024年第二批储能设备采购公开招标
招标编号及包号:CEZB240003417001
一、中标候选人情况
标段(包)编号:CEZB240003417001

二、评标情况
评标委员会共 9 名
评标办法:综合评分法。
本中标候选人公示期为3天,自发布之日起计算。
三、提出异议的渠道和方式:
(1)如需询问不中标原因请联系项目经理:
姓名:杨辰 电话:010-57337418
邮箱:20064753@chnenergy.com.cn
(2)如投标人或者其他利害关系人对评标结果有异议的,可提出异议:
异议时限及程序:应在中标候选人公示期内,登入国家能源招标网www.chnenergybidding.com.cn,在“用户登录”→“投标人”→“投标业务”→“招标异议”中提出招标异议。在提出异议时,应明确提出异议内容及异议的有关证据材料、异议诉求,以便我们尽快核实处理。
异议咨询电话:010-58132372
(3)为规范招投标环境,维护正常招投标秩序,根据《招标投标法实施条例》及国家能源投资集团供应商失信行为管理的相关规定,投标人存在以下行为属于违反国家法律法规和以非正常渠道干扰正常采购的失信行为,将给予“取消资格”处置,期限为1-3年。
1) 捏造事实、提供虚假材料
2) 以非法手段取得证明材料
3) 恶意诽谤,诬告或陷害竞争对手
4) 投诉前没有提出异议,或者对未处理完毕的异议提交投诉
5) 多渠道异议、举报、投诉、上访的。