据储能界了解到,6月3日,国家能源局云南监管办公室发布关于公开征求《云南电力企业信息报送实施办法(征求意见稿)》意见建议的函(以下简称“办法”)。
办法明确从事发电业务的企业应报送的信息包含各类电厂(储能)数量、平均利用小时数、厂用电量、设备运行、储能充放电情况等;从事输电业务的企业应报送的信息有:市场运行情况:包括代理购电交易情况,发电机组和独立储能进入/退出商业运行情况等。
原文如下:
国家能源局云南监管办公室关于公开征求《云南电力企业信息报送实施办法(征求意见稿)》意见建议的函
为加强电力监管,规范电力企业、电力调度机构、电力交易机构信息报送行为,提升信息报送质量,按照《电力企业信息报送规定》(国家发展改革委第13号令)有关要求,云南能源监管办结合云南实际起草了《云南电力企业信息报送实施办法(征求意见稿)》,现向全社会公开征求意见建议。
欢迎有关单位和社会各界人士提出宝贵意见建议,请于7月3日前反馈至云南能源监管办指定邮箱wangrl@nea.gov.cn。感谢支持!
附件:云南电力企业信息报送实施办法(征求意见稿).docx
国家能源局云南监管办公室
2024年6月3日
附件
云南电力企业信息报送实施办法(征求意见稿)
第一章 总 则
第一条 为加强电力监管,规范电力企业、电力调度机构、电力交易机构信息报送行为,依据《电力监管条例》《电力企业信息报送规定》等有关规定,结合云南省电力生产实际,制定本办法。
第二条 本办法适用范围为云南省内各电力企业、电力调度机构和电力交易机构向国家能源局云南监管办公室和云南省发展和改革委员会、云南省能源局等省级有关政府主管部门报送与监管事项相关的文件、资料。与云南省有购售电往来的跨境、跨省电力企业信息报送工作可参照执行。法律法规和规范性文件明确要求,或地方政府主管部门要求报送的信息,电力企业、电力调度机构、电力交易机构应按要求做好信息报送工作。
第三条 各电力企业、电力调度机构和电力交易机构是信息报送责任主体,信息报送应遵循及时、准确、完整、真实的原则。
第四条 国家能源局云南监管办公室根据电力企业、电力调度机构、电力交易机构报送的信息,对电力企业、电力调度机构、电力交易机构依法从事电力业务的情况实施监管。
第二章 信息报送内容
第五条 信息报送内容包括基本情况、电力生产运行情况、市场运行情况、经营情况、安全及应急情况、电力工程建设情况、能源消纳情况、节能减排情况等。
第六条 从事发电业务的企业应报送的信息有:
(一)基本情况:包括企业名称、公司性质、经营范围、组织架构、各类电厂(储能)数量、电厂分布、电力业务许可情况、联系方式等基本信息。
(二)电力生产运行情况:包括发电设备容量、发电量、上网电量、平均利用小时数、厂用电量、设备运行、来水来煤、水库蓄能(存煤)、储能充放电情况、不同种类燃煤采购和消耗、供热情况等。
(三)市场运行情况:包括参与中长期电力市场、辅助服务市场、区域电力市场等情况,绿电、绿证交易情况,签订和履行并网调度协议、购售电合同的情况,关联售电公司参与市场情况,跨境、跨省送电情况等。
(四)经营情况:包括电价、电费结算、燃料成本、可再生能源补贴核发情况、企业财务报表等。
(五)安全及应急情况:包括电力安全生产事故(事件、不安全情况)信息、标准化建设、大坝(贮灰厂)安全管理、电力监控系统安全防护、网络安全、安全教育培训、安全文化建设、隐患排查治理和风险防控、应急能力评估和应急预案制定、电力技术监督、重大活动和节假日保供电、可靠性管理等。
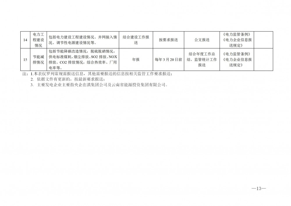
(六)电力工程建设情况:包括电力建设工程建设情况,并网接入情况,调节性电源建设情况等。
(七)节能减排情况:包括节能降碳改造情况,脱硫脱硝情况,供电标准煤耗,烟尘排放、SO2排放、NOX排放、CO2排放情况,综合热效率、厂用电率等。
(八)国家能源局云南监管办公室要求报送的其他信息。
第七条 从事输电业务的企业应报送的信息有:
(一)基本情况:包括企业名称、公司性质、经营范围、组织架构、联系方式、输电业务许可情况等基本信息。
(二)电力生产运行情况:包括电网结构、网内发电装机分布和容量情况,跨省、跨境送受电情况,“西电东送”战略执行情况、输电通道运行情况、主要输电通道利用小时和负荷情况等。
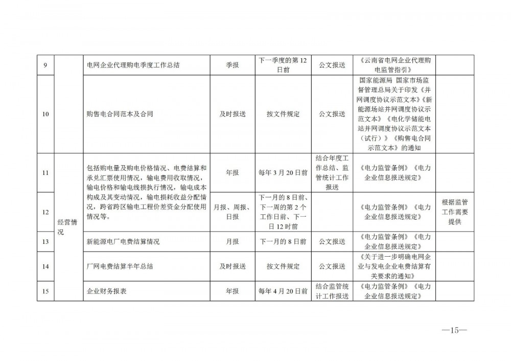
(三)市场运行情况:包括代理购电交易情况,发电机组和独立储能进入/退出商业运行情况、年度购售电合同实际执行及计划调整情况,签订和履行购售电合同的情况,可再生能源补贴发放情况,绿证核发情况,需求侧管理情况等。
(四)经营情况:包括购电量及购电价格情况、电费结算和承兑汇票使用情况,输电费用收取情况,输电价格和输电线损执行情况,输电成本构成及其变动情况,输电损耗收益分配情况,跨省跨区输电工程价差资金分配使用情况,企业财务报表等。
(五)安全及应急情况:包括电力安全生产事故(事件、不安全情况)信息、标准化建设、电力监控系统安全防护、网络安全、安全教育培训、安全文化建设、隐患排查治理和风险防控、应急能力评估和应急预案制定、电力技术监督、重大活动和节假日保供电、输变电设施可靠性等。
(六)电力工程建设情况:包括电力建设工程建设情况,电源项目及配套送出工程建设进展情况等。
(七)能源消纳情况:包括可再生能源发电相关信息、并网公平开放情况等。
(八)国家能源局云南监管办公室要求报送的其他信息。
第八条 从事供电业务的企业应报送的信息有:
(一)基本情况:包括企业名称、公司性质、经营范围、组织架构、联系方式、供电业务许可情况等基本信息。
(二)电力生产运行情况:包括电力设施运行情况、供用电、负荷管理情况等。
(三)市场运行情况:包括提供供电服务情况,投诉举报处理情况,提供电力社会普遍服务的情况、信息公开情况等。
(四)经营情况:包括执行配电电价、销售电价的情况,分行业销售电量和电价情况,基金及附加费用收取情况,供电成本构成及其变动情况,企业财务报表等。
(五)安全及应急情况:包括电力安全生产事故(事件、不安全情况)信息、标准化建设、电力监控系统安全防护、网络安全、安全教育培训、安全文化建设、隐患排查治理和风险防控、应急能力评估和应急预案制定、电力技术监督、重大活动和节假日保供电、供电可靠性情况等。
(六)电力工程建设情况:包括配电网建设情况、农网改造升级工程实施情况等。
(七)能源消纳情况:包括本经营区及各承担消纳责任的市场主体可再生能源电力消纳量完成情况的监测统计信息等。
(八)国家能源局云南监管办公室要求报送的其他信息。
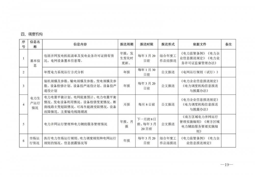
第九条 电力调度机构应报送的信息有:
(一)基本情况:包括并网发电机组清单及发电业务许可证持有情况、电网设备基本情况,年度电力系统运行方式分析等。
(二)电力生产运行情况:包括电力供需情况,电力系统运行情况,电力电量平衡计划及执行情况,设备检修计划及执行情况,设备投产和退役情况,电网阻塞情况、原因及措施,断面线路主变超限情况,主要输电线路潮流,电网输电线路和断面的超稳定限额运行情况、变压器超控制限额运行情况,电力并网运行管理和电力辅助服务管理情况等。
(三)市场运行情况:包括执行电力市场运行规则、电力调度规则和电网运行规则的情况,电力现货市场和辅助服务市场运行情况(含跨区跨省交易),煤电容量电价最大出力认定和考核情况,签订和履行并网调度协议情况,信息披露情况,应急调度开展情况等。
(四)安全及应急情况:包括电力安全生产事故(事件、不安全情况)信息、标准化建设、系统风险防范、电力监控系统安全防护、网络安全、安全教育培训、安全文化建设、隐患排查治理和电网安全风险防控、应急能力评估和应急预案制定、电力技术监督、重大活动和节假日保供电、发电和电网设备故障情况等。
(五)能源消纳情况:包括可再生能源保障消纳情况,可再生能源送出受阻电量及原因等。
(六)国家能源局云南监管办公室要求报送的其他信息。
第十条 电力交易机构应报送的信息有:
(一)基本情况:包括公司章程、企业名称、公司性质、经营范围、组织架构、股权构成、领导班子成员、董事会和监事会构成、联系方式等基本信息。
(二)市场运行情况:包括执行电力市场运行规则情况及修订意见建议,电力中长期市场运行情况(含跨区跨省交易),市场注册准入情况,交易情况,电力市场结算、清算情况,电网代理购电参与市场情况,云南电力零售市场运行情况,绿电交易情况,市场干预情况,市场监控分析情况,电力市场信息披露情况,国家指令性计划、政府间框架协议执行情况,燃煤发电价格改革落实情况等。
(三)经营情况:包括经费收支情况,财务报表等。
(四)国家能源局云南监管办公室要求报送的其他信息。
第三章 信息报送程序
第十一条 各电力企业、电力调度机构和电力交易机构依法依规向国家能源局云南监管办公室和云南省发展和改革委员会、云南省能源局等省级有关政府主管部门报送信息。
第十二条 云南省省级电网企业、主要发电企业(集团公司)负责汇总各下属单位信息,统一报国家能源局云南监管办公室和云南省发展和改革委员会、云南省能源局等省级有关政府主管部门。汇总信息应当包括整体情况和各单位分项情况。只涉及具体相关单位的信息,也可由相关单位直接报送。
第十三条 电力企业、电力调度机构、电力交易机构应当指定具体负责信息报送的机构和人员,并报国家能源局云南监管办公室备案,相关机构和人员发生变动时,应在10个工作日内重新备案。
第十四条 电力企业、电力调度机构、电力交易机构报送信息,应当经本单位负责的主管人员审核、签发,重要信息应当经主要负责人签发。
第四章 信息报送方式
第十五条 电力企业、电力调度机构、电力交易机构应当按照有关规定,通过信函、传真、电子数据交换和电子邮件等方式报送信息。涉密信息报送严格执行相关保密管理规定。
第十六条 年、季、月报一般以正式书面报告为主,日、周、旬报可以采取表格、简报等形式。紧急事项可用电话、即时通信工具等方式先行快速报送,事后应及时补报正式书面材料。报送单位应同步提供可编辑材料。
第十七条 电力企业、电力调度机构、电力交易机构应当按照国家能源局有关规定将与监管相关的信息系统接入电力监管信息系统。根据监管需要可采取系统填报方式报送相关信息。
第十八条 电力企业、电力调度机构、电力交易机构报送信息应当符合下列期限要求:
(一)日报应当在下一日12时前报出;
(二)周报或者旬报应当在下一周的第2个工作日前报出;
(三)月报应当在下一月的8日前报出;
(四)季报应当在下一季度的第12日前报出;
(五)年报快报应当在下一年的1月20日前报出;
(六)年报应当在下一年的3月20日前报出。
遇法定节假日报送时间顺延,接入电力监管信息系统的数据应实时采集更新。
电力安全生产信息、企业财务信息的报送期限,法律法规、规章另有规定的,从其规定。
第十九条 国家能源局云南监管办公室根据履行监管职责的需要,要求电力企业、电力调度机构、电力交易机构及时报送有关信息的,电力企业、电力调度机构、电力交易机构应当按照要求报送。
第二十条 电力企业、电力调度机构、电力交易机构因特殊情况未能按照规定期限报送信息的,应当及时向国家能源局云南监管办公室报告,说明原因,可先行报送快报信息,并在国家能源局云南监管办公室要求的期限内按时补报。
第五章 信息使用
第二十一条 电力企业、电力调度机构、电力交易机构报送的信息作为国家能源局云南监管办公室了解掌握电力企业相关情况的主要渠道,是开展电力监管工作的基础信息。
第二十二条 国家能源局云南监管办公室根据国家能源局要求,收集汇总云南省电力企业、电力调度机构、电力交易机构报送的有关信息报国家能源局。
第二十三条 国家能源局云南监管办公室汇总、整理、分析电力企业、电力调度机构、电力交易机构报送的信息,按国家相关规定及信息公开范围适时向社会公开。
第二十四条 国家能源局云南监管办公室审查电力企业、电力调度机构、电力交易机构报送的信息,发现有违反电力监管法规、规章情形的,可责令其改正并按照有关规定做出处理。
第二十五条 国家能源局云南监管办公室审查电力企业、电力调度机构、电力交易机构报送的信息,发现电力企业、电力调度机构、电力交易机构在安全生产、成本管理、服务质量等方面存在问题的,可对其提出整改建议。
第二十六条 国家能源局云南监管办公室和云南省发展和改革委员会、云南省能源局等省级有关政府主管部门工作人员应当严格遵守保密纪律,保守在监管工作中知悉的国家秘密、商业秘密。
第六章 监督管理
第二十七条 国家能源局云南监管办公室对电力企业、电力调度机构、电力交易机构报送信息的情况进行监督检查。
第二十八条 国家能源局云南监管办公室根据电力企业、电力调度机构、电力交易机构信息报送及时性、准确性、完整性、真实性情况,通过网站等媒介定期通报信息报送情况,可对在信息报送工作中表现突出的单位和人员给予表彰。
第二十九条 电力企业、电力调度机构、电力交易机构未按照本规定报送信息的,由国家能源局云南监管办公室责令其改正;情节严重的,给予通报批评。
第三十条 电力企业、电力调度机构、电力交易机构提供虚假信息或者隐瞒重要事实的,依照《电力监管条例》有关规定处理。
第七章 附则
第三十一条 本办法自印发之日起施行。
第三十二条 本办法由国家能源局云南监管办公室负责解释。
第三十三条 国家对信息报送有最新政策、文件规定的,从其规定。











