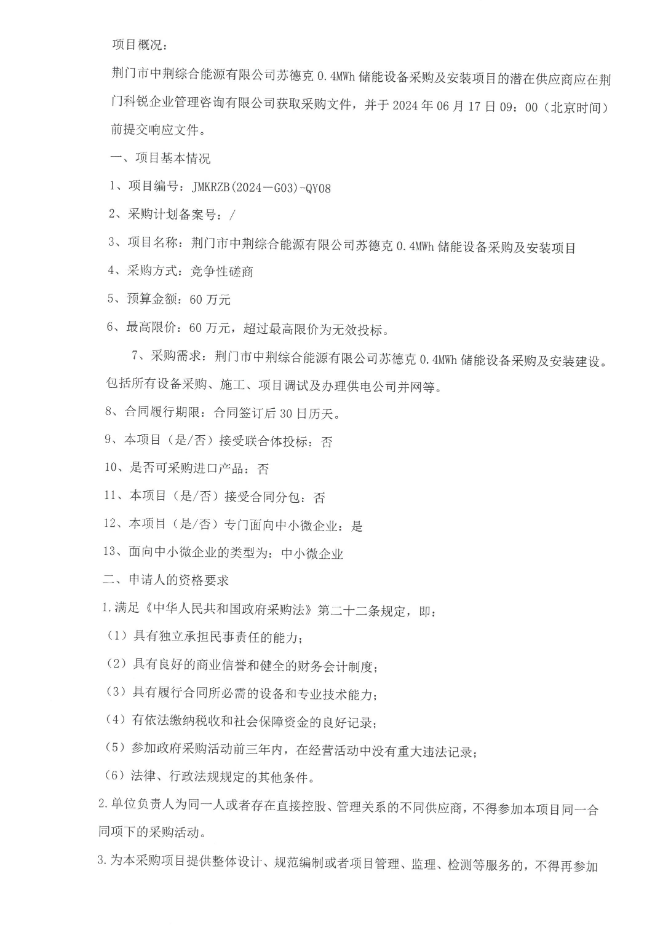
据储能界了解到,6月5日,中荆集团旗下荆门市中荆综合能源有限公司苏德克0.4MWh储能设备采购及安装项目竞争性磋商公告发布。
公告显示,荆门市中荆综合能源有限公司苏德克0.4MWh储能设备采购及安装建设包括所有设备采购、施工、项目调试及办理供电公司并网等。
本项目不允许联合体投标。
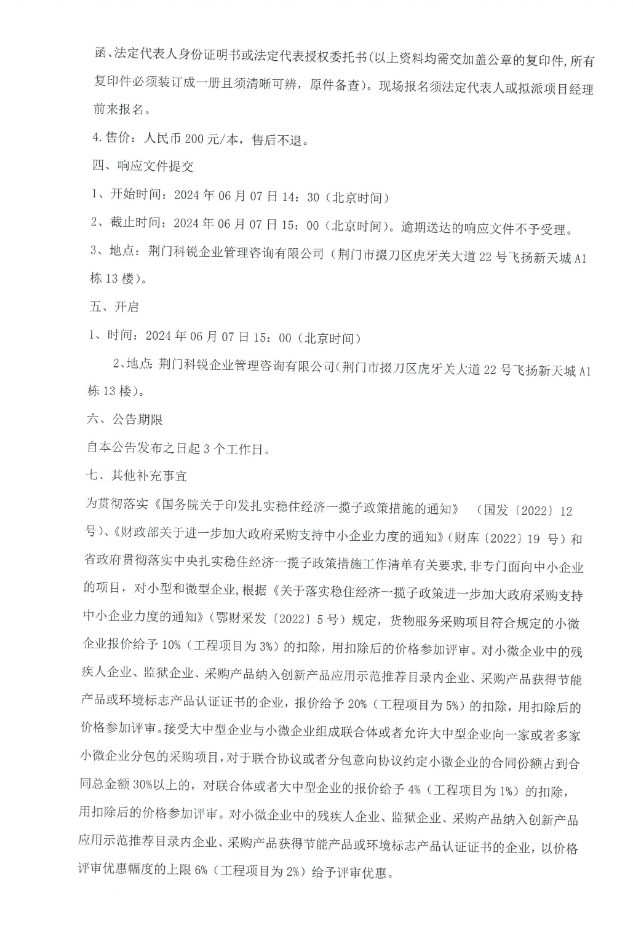
原公告如下:





据储能界了解到,6月5日,中荆集团旗下荆门市中荆综合能源有限公司苏德克0.4MWh储能设备采购及安装项目竞争性磋商公告发布。
公告显示,荆门市中荆综合能源有限公司苏德克0.4MWh储能设备采购及安装建设包括所有设备采购、施工、项目调试及办理供电公司并网等。
本项目不允许联合体投标。
原公告如下:





资讯来源:国际能源网
免责声明: 本站内容转载自合作媒体、机构或其他网站的信息,转载此文仅出于传递更多信息的目的,但这并不意味着赞同其观点或证实其内容的真实性。本站所有信息仅供参考,不做交易和服务的根据。本站内容如有侵权或其它问题请及时告之,本网将及时修改或删除。凡以任何方式登录本网站或直接、间接使用本网站资料者,视为自愿接受本网站声明的约束。