据储能界了解到,6月7日,溆浦太阳山风电场、通道大高山风电场、蓝山叁角岭光伏电站储能容量租赁服务招标公告发布。
根据公告显示,通道大高山风电场场址位于湖南省怀化市通道县境内,项目总装机容量为 50MT,根据湖南省配套储能的相关文件要求,需租赁不低于 7.5MW/15MWh 的储能容量供通道大高山风电场配套使用,租赁期限自 2024 年 7月 1日至 2027 年6月30 日
淑浦太阳山风电场场址位于湖南省怀化市激浦县境内,项目总装机容量为 50MW,根据湖南省配套储能的相关文件要求,需租赁不低于 7.5MW/15MWh 的储场配套使用,租赁期限自 2024年7月 1日至2027年 6 月 30。
蓝山参角岭光伏电站场址位于湖南省永州市蓝山县楠市镇为 200MW,根据湖南省配套储能的相关文件要求,需租赁不低蓝山参角岭光伏电站配套使用,租赁期限自 2025 年 1 月 1日至2027年12 月 31。
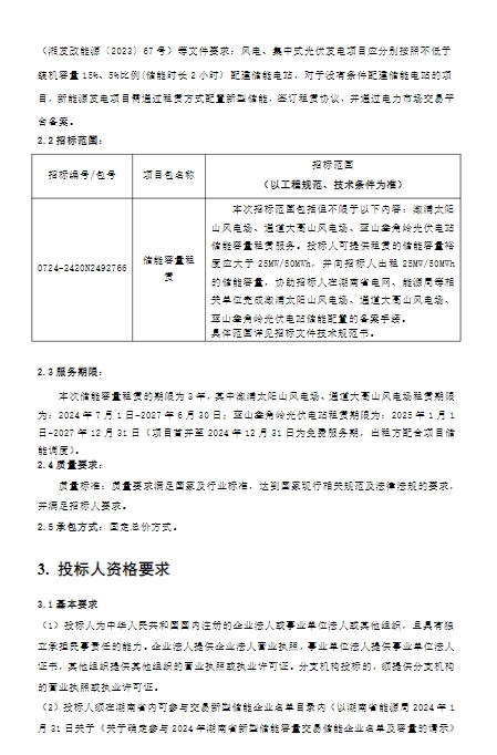
本次招标范围包括但不限于以下内容:激浦太阳山风电场、通道大高山风电场、蓝山参角岭光伏电站储能容量租赁服务。投标人可提供租赁的储能容量裕度应大子 25MW/50MWh,并向招标人出租 25MW/50MWh的储能容量,协助招标人在湖南省电网、能源局等相关单位完成淑浦太阳山风电场、通道大高山风电场、蓝山参角岭光伏电站储能配宵的备案手续。具体范围详见招标文件技术规范书。
本次储能容量租赁的期限为 3 年,其中淑浦太阳山风电场、通道大高山风电场租赁期限为: 2024年7月1日-2027 年 6月 30 日;蓝山参角岭光伏电站租赁期限为: 2025年1月1日-2027年12 月31日。
详情如下:




