据储能界了解到,近日,成都市住房和城乡建设局等6部门关于印发推动成都市建筑领域节能降碳若干措施(以下简称《若干措施》)。提到推动区域建筑能源协同。推进建筑用能与能源供应、输配响应互动,以城市新区、功能园区及公共建筑群为对象开展虚拟电厂建设试点,探索充电设施向充放储一体化设施发展,助力电动车双向充电技术应用,构建分时互补、区域联动的智慧能源运营体系,提升建筑用能链条整体效率。
另外,《若干措施》中还提到财政补贴政策。设立绿色低碳建筑发展资金,对达到二星级及以上绿色建筑、A级及以上标准装配式建筑等示范项目和获奖项目给予最高不超过100万元补贴,对符合超低能耗建筑标准的示范项目给予最高不超过300万元补贴,对公共建筑节能改造按节能效率给予最高100万元补贴。
对企业实施的节能技术改造项目,按照项目实现的年节能量给予每吨标准煤1000元的奖励,单个项目奖励最高不超过200万元。实现连续6个月(含)至12个月有效发电的,可按0.3元/瓦×装机容量×实际发电月数/12月的标准,最高申请6个月(含)至12个月的一次性补贴。
原文如下:
推动成都市建筑领域节能降碳若干措施
为深入贯彻党的二十大精神和习近平总书记对四川工作系列重要指示精神以及关于新质生产力的重要论述,降低建筑领域能源消耗和碳排放,推进“四大结构”优化调整,加快建设践行新发展理念的公园城市示范区,积极稳妥推进碳达峰碳中和,促进高质量发展,力争到2025年底新建超低能耗建筑、近零能耗建筑100万平方米、完成既有建筑节能改造200万平方米,根据《国务院关于印发〈2024-2025年节能降碳行动方案〉的通知》(国发〔2024〕12号)和《国务院办公厅关于转发国家发展改革委、住房城乡建设部〈加快推动建筑领域节能降碳工作方案〉的通知》(国办函〔2024〕20号),结合我市实际,制定以下措施。
一、提高建筑节能降碳水平
(一)强化新建建筑节能管理。修订《成都市民用建筑节能设计导则及审查要点》,城镇新建建筑节能设计标准由72%提升至75%,从2025年纳入土地建设条件实施。优化城镇新建建筑节能降碳设计,加强高性能节能门窗、外墙自保温、内保温及外墙保温装饰一体化材料应用。落实《农村居住建筑节能设计标准》,制定《成都市绿色农房建设与改造指南》,强化新建农房防潮、隔热、遮阳、通风性能,推进绿色低碳农房建设。
(二)推进既有建筑能效提升。既有建筑风貌提升中实施建筑改造时同步进行建筑节能改造,居住建筑节能改造部分的能效应达到现行节能标准规定。政府资金参与实施的老旧小区改造项目,在征得居民同意情况下,应实施窗户节能改造。有序开展既有农房节能改造,对房屋墙体、门窗、屋面、地面等进行微改造。
二、加强建筑用能设备节能降碳
(三)推进高效设备应用。新建公共建筑及既有公共建筑改造中应选用高效用能设备,新建建筑面积2万平方米以上公共建筑采用的冷水机组及多联式空调机组应达到1级能效,大力推进建设高效制冷机房,推动既有公共建筑改造中提档升级或更换使用年限超过15年、能效低、存在安全隐患、无维修价值的热泵机组、冷水机组、电气设备等用能设备。
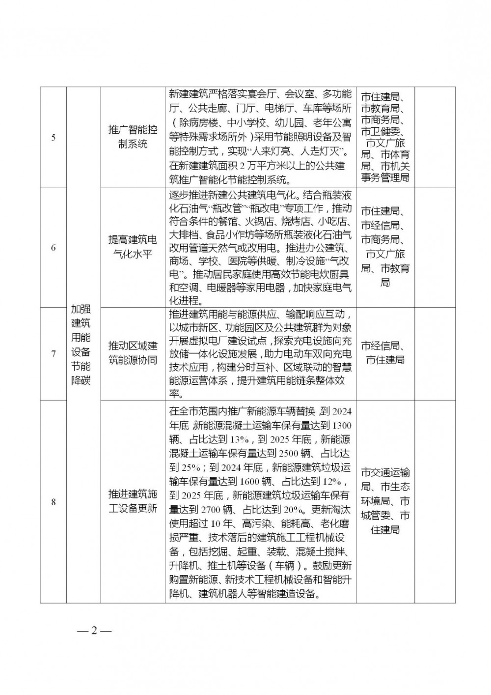
(四)推广智能控制系统。新建建筑严格落实宴会厅、会议室、多功能厅、公共走廊、门厅、电梯厅、车库等场所(除病房楼、中小学校、幼儿园、老年公寓等特殊需求场所外)采用节能照明设备及智能控制方式,实现“人来灯亮、人走灯灭”。在新建建筑面积2万平方米以上的公共建筑推广智能化节能控制系统。
(五)提高建筑电气化水平。逐步推进新建公共建筑电气化。结合瓶装液化石油气“瓶改管”“瓶改电”专项工作,推动符合条件的餐馆、火锅店、烧烤店、小吃店、大排档、食品小作坊等场所瓶装液化石油气改用管道天然气或改用电。推进办公建筑、商场、学校、医院等供暖、制冷设施“气改电”。推动居民家庭使用高效节能电炊厨具和空调、电暖器等家用电器,加快家庭电气化进程。
(六)推动区域建筑能源协同。推进建筑用能与能源供应、输配响应互动,以城市新区、功能园区及公共建筑群为对象开展虚拟电厂建设试点,探索充电设施向充放储一体化设施发展,助力电动车双向充电技术应用,构建分时互补、区域联动的智慧能源运营体系,提升建筑用能链条整体效率。
(七)推进建筑施工设备更新。在全市范围内推广新能源车辆替换,到2024年底,新能源混凝土运输车保有量达到1300辆、占比达到13%,到2025年底,新能源混凝土运输车保有量达到2500辆、占比达到25%;到2024年底,新能源建筑垃圾运输车保有量达到1600辆、占比达到12%,到2025年底,新能源建筑垃圾运输车保有量达到2700辆、占比达到20%。更新淘汰使用超过10年、高污染、能耗高、老化磨损严重、技术落后的建筑施工工程机械设备,包括挖掘、起重、装载、混凝土搅拌、升降机、推土机等设备(车辆)。鼓励更新购置新能源、新技术工程机械设备和智能升降机、建筑机器人等智能建造设备。
三、提升建筑可再生能源应用
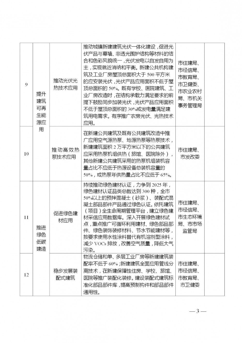
(八)推动光伏光热技术应用。推动城镇新建建筑光伏一体化建设,促进光伏产品与幕墙、非透光围护结构等材料的结合和色彩风貌统一,光伏发电以自发自用为主,实现就近消纳和平衡。新建公共机构建筑及工业厂房屋顶总面积大于500平方米的应安装光伏,光伏产品应用面积不低于屋顶总面积的50%。既有学校、医院建筑、工业厂房改造时,在结构承载力满足要求的前提下鼓励同步加装光伏,光伏产品应用面积不低于屋顶总面积的30%或发电量满足建筑用电需求。有序推广农房光伏、光热技术应用。
(九)推动高效热泵技术应用。在新建公共建筑及既有公共建筑改造中推广应用空气源热泵、地源热泵等热泵技术,新建建筑面积2万平方米以下的公共建筑应采用热泵机组供热(旅馆、医院除外),其他新建公共建筑采用的热泵机组装机容量占比不应低于热源设备总装机容量的50%,或热泵年供热量占比不应低于65%。
四、推进绿色低碳建造
(十)促进绿色建材应用。持续推动绿色建材认证,力争到2025年,绿色建材认证品类总数达到300种,全市50%以上的预拌混凝土(砂浆)、装配式混凝土部品部件产品通过绿色认证。依托建筑(项目)全生命周期管理平台,建立绿色建材采信应用数据库。深入开展绿色建材试点,重点推广可循环利用建材、绿色部品部件、绿色装饰装修材料、节水节能建材等,按要求使用水性涂料替代有机溶剂型涂料,减少VOCs排放,改善空气质量,降低大气污染。
(十一)稳步发展装配式建筑。物流仓储和单、多层工业厂房等新建建筑装配率不低于60%;新建建筑全面应用管线分离技术,在新建保障性住房、学校、旅馆、医院等推广装配化装修。建设装配式建筑标准化部品部件库,提高预制构件和部品部件通用性。
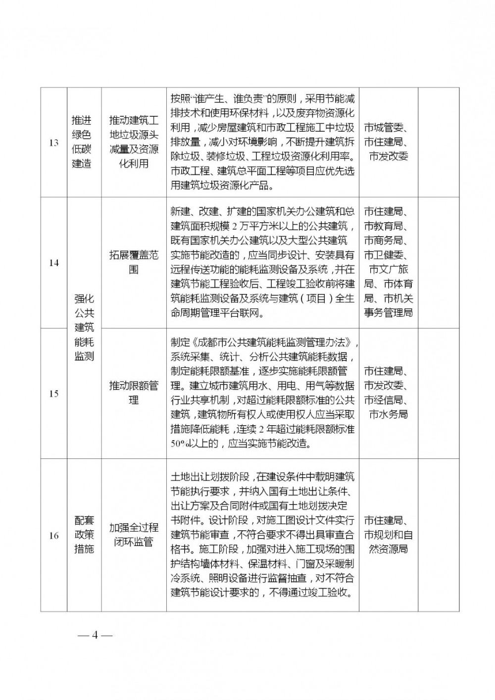
(十二)推动建筑工地垃圾源头减量及资源化利用。按照“谁产生、谁负责”的原则,采用节能减排技术和使用环保材料,以及废弃物资源化利用,减少房屋建筑和市政工程施工中垃圾排放量,减小对环境影响,不断提升建筑拆除垃圾、装修垃圾、工程垃圾资源化利用率。市政工程、建筑总平面工程等项目应优先选用建筑垃圾资源化产品。
五、强化公共建筑能耗监测
(十三)拓展覆盖范围。新建、改建、扩建的国家机关办公建筑和总建筑面积规模2万平方米以上的公共建筑,既有国家机关办公建筑以及大型公共建筑实施节能改造的,应当同步设计、安装具有远程传送功能的能耗监测设备及系统,并在建筑节能工程验收后、工程竣工验收前将建筑能耗监测设备及系统与建筑(项目)全生命周期管理平台联网。
(十四)推动限额管理。制定《成都市公共建筑能耗监测管理办法》,系统采集、统计、分析公共建筑能耗数据,制定能耗限额基准,逐步实施能耗限额管理。建立城市建筑用水、用电、用气等数据行业共享机制,对超过能耗限额标准的公共建筑,建筑物所有权人或使用权人应当采取措施降低能耗,连续2年超过能耗限额标准50%以上的,应当实施节能改造。
六、配套政策措施
(十五)加强全过程闭环监管。土地出让划拨阶段,在建设条件中载明建筑节能执行要求,并纳入国有土地出让条件、出让方案及合同附件或国有土地划拨决定书附件。设计阶段,对施工图设计文件实行建筑节能审查,不符合要求不得出具审查合格书。施工阶段,加强对进入施工现场的围护结构墙体材料、保温材料、门窗及采暖制冷系统、照明设备进行监督抽查,对不符合建筑节能设计要求的,不得通过竣工验收。
(十六)加大支持力度。
1. 财政补贴政策。设立绿色低碳建筑发展资金,对达到二星级及以上绿色建筑、A级及以上标准装配式建筑等示范项目和获奖项目给予最高不超过100万元补贴,对符合超低能耗建筑标准的示范项目给予最高不超过300万元补贴,对公共建筑节能改造按节能效率给予最高100万元补贴。对企业实施的节能技术改造项目,按照项目实现的年节能量给予每吨标准煤1000元的奖励,单个项目奖励最高不超过200万元。项目建设场地位于我市工业企业厂区(含生产区、辅助生产区)或24个省级及以上开发区范围内;项目已核准或备案,并已竣工验收;实现连续6个月(含)至12个月有效发电的,可按0.3元/瓦×装机容量×实际发电月数/12月的标准,最高申请6个月(含)至12个月的一次性补贴。
2. 容积率政策。采用墙体保温技术增加的建筑面积不计入容积率核算,探索制定超低能耗公共建筑容积率支持政策。
3. 科技创新赋能政策。加大科技培育力度,有力有序推进创新攻关“揭榜挂帅”,支持超低能耗、近零能耗、低碳、零碳等建筑新技术研发,推动相关科技成果转化,积极支持申报国家、四川省科学技术项目。
4. 绿色金融政策。鼓励金融机构创新产品和服务,支持建筑领域节能降碳技术和材料的发展。
5. 价格政策。落实差别电价、分时电价、居民阶梯电价、居民阶梯气价政策,引导节约用电及建筑绿色运行。
6. 招投标政策。国家投资项目招标人应当在招标文件中明确绿色建材使用总量、种类、比例,逐步提升绿色建材使用率。
(十七)加大宣传引导。通过业务培训、经验交流、试点示范等多种方式,提高工程规划、设计、施工、运行等相关单位人才业务水平。加大对优秀项目宣传力度,充分运用报刊、新媒体等媒介,开展好“全国节能宣传周”“好房子宣传”等活动,动员社会各方力量参与节能降碳宣传教育,引导全社会自觉践行简约适度、绿色低碳生活方式。
(十八)持续跟踪评估。建立健全市级部门工作机制,加强协同配合和督促指导,定期调度进展情况,组织开展跟踪和评估,及时协调解决工作中出现的问题,总结推广典型经验做法。
本通知自2024年7月1日起施行。










