搜索
首页
政策法规
国际资讯
返回
国际动态
国际项目
行业活动
国内资讯
返回
企业动态
储能项目
储能技术
储能科普
联系我们
首页
政策法规
国际资讯
返回
国际动态
国际项目
行业活动
国内资讯
返回
企业动态
储能项目
储能技术
储能科普
联系我们
none
国内资讯
企业动态
储能项目
储能技术
储能科普
您当前的位置:
首页
>
国内资讯
>
企业动态
博苑股份与当升科技战略合作发力固态锂电材料
2025-10-16
10月15日,当升科技发布公告称,公司与山东博苑医药化学股份有限公司于2025年10月15日签署《战略合作框架协议》。为充分发挥各自优势,经友好协商,双方一致同...
盐湖股份4万吨/年基础锂盐一体化项目投料试车
2025-10-16
近日,盐湖股份发布公告称,公司“十四五”生态盐湖产业发展规划中“扩大锂”战略部署,公司此前启动投资建设4万吨/年基础锂盐一体化项目。截至本公告披露日,该项目已基...
石大胜华预计2025年前三季度亏损4900万元-7500万元
2025-10-16
10月15日,石大胜华发布公告称,预计2025年前三季度实现归属于上市公司股东的净利润-4,900.00万元到-7,500.00万元,与上年同期(法定披露数据)...
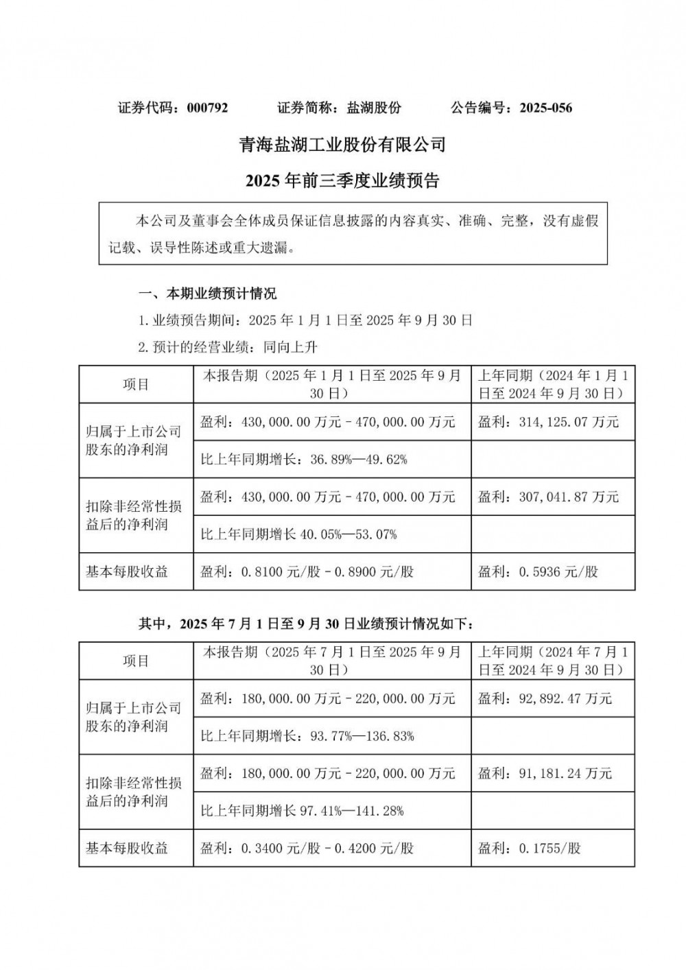
盐湖股份2025年前三季净利预增超37%
2025-10-16
10月15日,盐湖股份发布公告称,公司预计2025年前三季度归属于上市公司股东的净利润为43.00亿元~47.00亿元,比上年同期增长36.89%~49.62%...
川承储能与山东德州洽谈全钒液流储能产业链项目合作
2025-10-16
10月12日,河南省安阳市北关区委常委、宣传部部长、副区长秦瑞光一行莅临陕西川承储能科技有限公司参观调研。双方围绕全钒液流储能技术发展、产业合作等议题展开深入交...
<<
<
170
171
172
173
174
>
>>