搜索
首页
政策法规
国际资讯
返回
国际动态
国际项目
行业活动
国内资讯
返回
企业动态
储能项目
储能技术
储能科普
联系我们
首页
政策法规
国际资讯
返回
国际动态
国际项目
行业活动
国内资讯
返回
企业动态
储能项目
储能技术
储能科普
联系我们
none
国内资讯
企业动态
储能项目
储能技术
储能科普
您当前的位置:
首页
>
国内资讯
>
企业动态
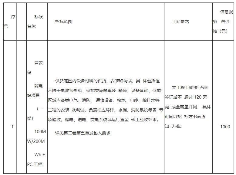
国家电投贵州普安100MW/200MWh储能电站项目EPC招标
2024-07-25
7月24日,国家电投发布了中电普安储能电站项目(一期)100MW/200MWh EPC工程)招标公告,项目招标人为国家电力投资集团有限公司,项目位于贵州省普安县...
18.75MW/37.5MWh!国轩高科中标中国电建天津宝坻风电项目储能系统设备
2024-07-24
据悉,7月23日,中国电力建设宝坻风电项目储能系统设备采购项目中标公示,合肥国轩高科动力能源有限公司中标该项目。据了解,天津宝坻王卜庄125兆瓦风电项目位于天津...
限价1.115元/Wh!连云港市能源集团151MW/302MWh独立共享新型储能
2024-07-24
7月23日,连云港市能源集团151MW/302MWh独立共享新型储能项目工程总承包(EPC)招标公告发布,项目招标人为连云港市能源集团光金储能有限公司,项目位于...
罗马尼亚计划到2026年储能装机容量达到5GW
2024-07-24
罗马尼亚为电池储能装机设定了雄心勃勃的目标,目标是到2025年达到 2.5GW,到 2026 年达到 5GW。目前正在进行重大投资以满足日益增长的能源需求。罗马...
特斯拉:2024 年第二季度储能部署达9.4GWh
2024-07-24
2024年7月23日,特斯拉 (TSLA) 发布了2024年第二季度财报。在这份报告中,第二季度储能部署达到9.4GWh,同比增长了158%。相比之下,该公司 ...
<<
<
2554
2555
2556
2557
2558
>
>>