搜索
首页
政策法规
国际资讯
返回
国际动态
国际项目
行业活动
国内资讯
返回
企业动态
储能项目
储能技术
储能科普
联系我们
首页
政策法规
国际资讯
返回
国际动态
国际项目
行业活动
国内资讯
返回
企业动态
储能项目
储能技术
储能科普
联系我们
none
国内资讯
企业动态
储能项目
储能技术
储能科普
您当前的位置:
首页
>
国内资讯
>
企业动态
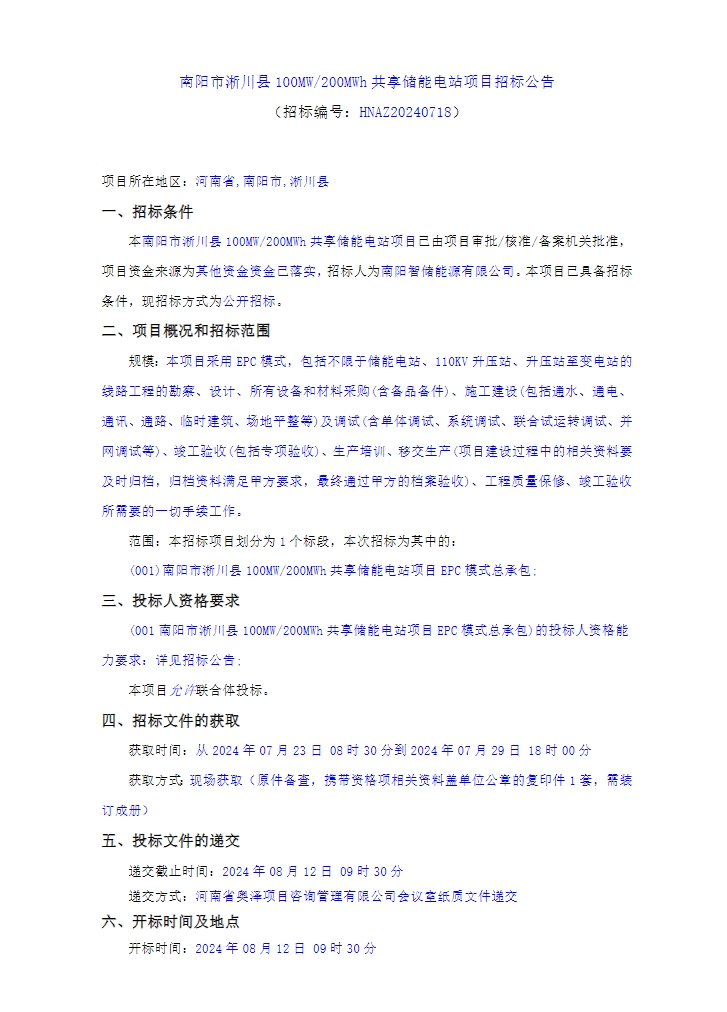
招标 | 河南南阳100MW/200MWh储能项目EPC招标
2024-07-22
7月22日,南阳智储能源有限公司发布了河南省南阳市淅川县100MW/200MWh共享储能电站项目招标公告,项目位于南阳市淅川县产业集聚区。项目占地约 34亩,总...
西班牙能源巨头Iberdrola在澳大利亚推出两个大型储能项目
2024-07-22
西班牙能源巨头 Iberdrola 宣布将在澳大利亚开展两个新的储能项目,这是该公司在澳大利亚迄今为止规模最大的项目,将使其总容量达到 1,500 吉瓦时以上。...
中标 | 1.93~1.943元/Wh!南网广州因湃电池用户侧储能项目EPC总承
2024-07-22
近日,广州因湃电池用户侧储能项目EPC总承包工程中标候选人公示。第一中标候选人为(主)广东华电建设股份有限公司(成)广东华诚电力设计有限公司,投标报价11625...
海辰储能计划在美国德克萨斯州建设 10GWh 电池储能系统组装厂
2024-07-22
海辰储能上周(7 月 12 日)宣布将向德克萨斯州梅斯基特市的一家工厂投资 1 亿美元。海辰储能表示,该工厂将生产电池模块和完整储能系统,占地 483,874 ...
英国 Harmony Energy 将建造法国最大的 BESS
2024-07-22
英国能源开发商 Harmony Energy 将在法国建设一个 100MW/200MWh 储能项目,这是法国最大的项目。Harmony 表示,该公司将在法国西部...
<<
<
2565
2566
2567
2568
2569
>
>>