搜索
首页
政策法规
国际资讯
返回
国际动态
国际项目
行业活动
国内资讯
返回
企业动态
储能项目
储能技术
储能科普
联系我们
首页
政策法规
国际资讯
返回
国际动态
国际项目
行业活动
国内资讯
返回
企业动态
储能项目
储能技术
储能科普
联系我们
none
国内资讯
企业动态
储能项目
储能技术
储能科普
您当前的位置:
首页
>
国内资讯
>
企业动态
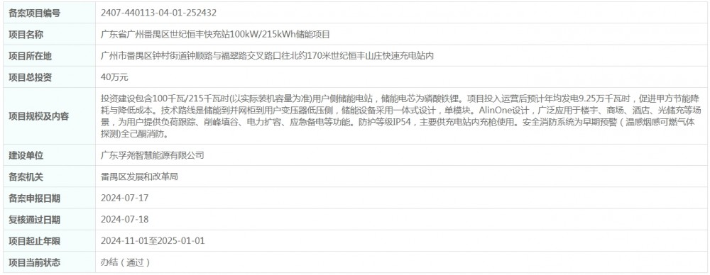
总投资40万元!广东省广州番禺区世纪大学城快充站100kW/215kWh储能项目
2024-07-18
近日,广东省广州番禺区世纪大学城快充站100kW/215kWh储能项目获得备案。项目位于广州市番禺区小谷围街道北亭大街广州大学城·中关村青创汇的世纪大学城快速站...
总投资300万元!广东团亿新能源科技有限公司1200KW/2580用户侧分布式工
2024-07-18
近日,广东团亿新能源科技有限公司1200KW/2580用户侧分布式工商业储能系统项目获得备案。项目位于佛山市高明区荷城街道富湾工业区高富一路78号,总投资300...
中标 | 天诚同创、双登、许继入围!新疆立新能源2024年度A项目储能设备集采开
2024-07-18
7月17日,新疆立新能源股份有限公司2024年度A项目储能设备集中采购中标候选人公示,第一、二、三中标候选人分别为北京天诚同创电气有限公司、双登集团股份有限公司...
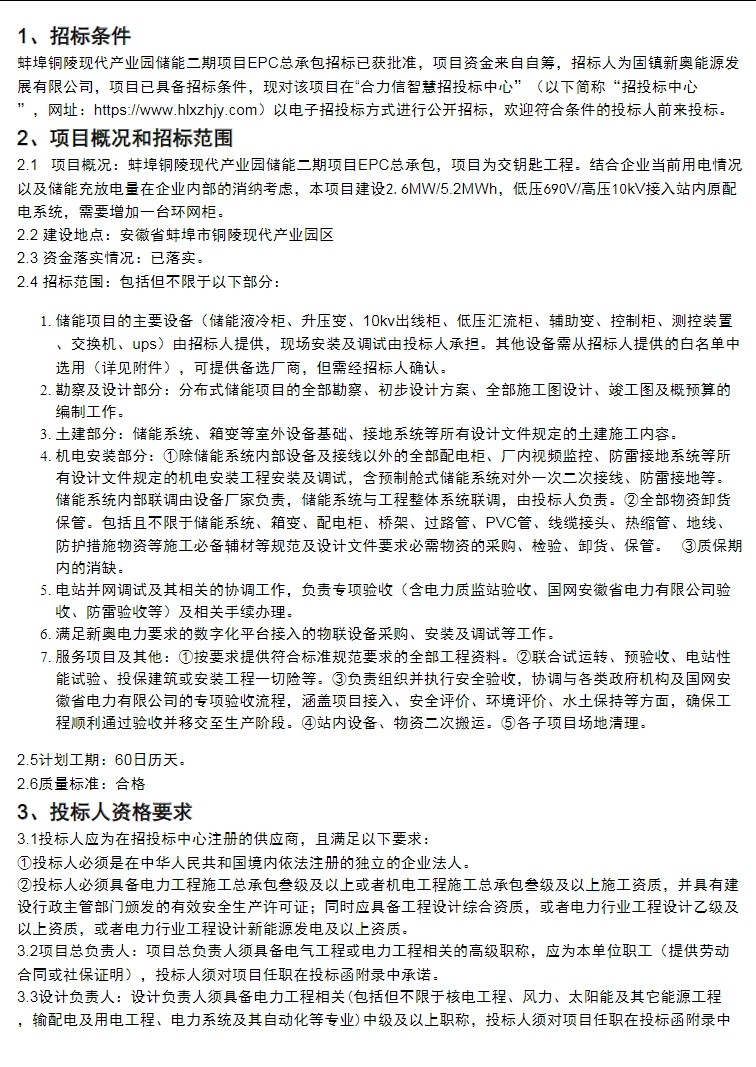
招标 | 2.6MW15.2MWh!安徽蚌埠铜陵现代产业园储能二期项目EPC总承
2024-07-18
7月18日,蚌埠铜陵现代产业园储能二期项目 EPC总承包招标公告。蚌埠铜陵现代产业园储能二期项目EPC总承包,项目为交钥匙工程。结合企业当前用电情况以及储能充放...
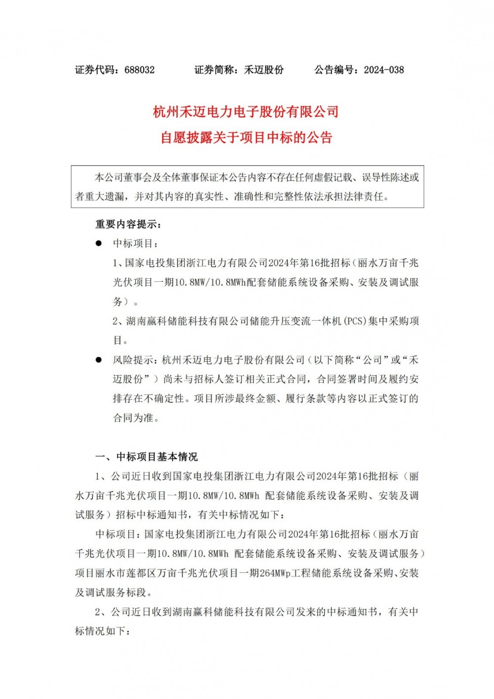
中标 | 禾迈股份中标国家电投、湖南赢科储能设备招标项目
2024-07-18
7月18日,禾迈股份发布自愿披露关于项目中标的公告。禾迈股份中标国家电投集团浙江电力有限公司2024年第16批招标(丽水万亩千兆光伏项目一期10.8MW/10....
<<
<
2581
2582
2583
2584
2585
>
>>