搜索
首页
政策法规
国际资讯
返回
国际动态
国际项目
行业活动
国内资讯
返回
企业动态
储能项目
储能技术
储能科普
联系我们
首页
政策法规
国际资讯
返回
国际动态
国际项目
行业活动
国内资讯
返回
企业动态
储能项目
储能技术
储能科普
联系我们
none
国内资讯
企业动态
储能项目
储能技术
储能科普
您当前的位置:
首页
>
国内资讯
>
企业动态
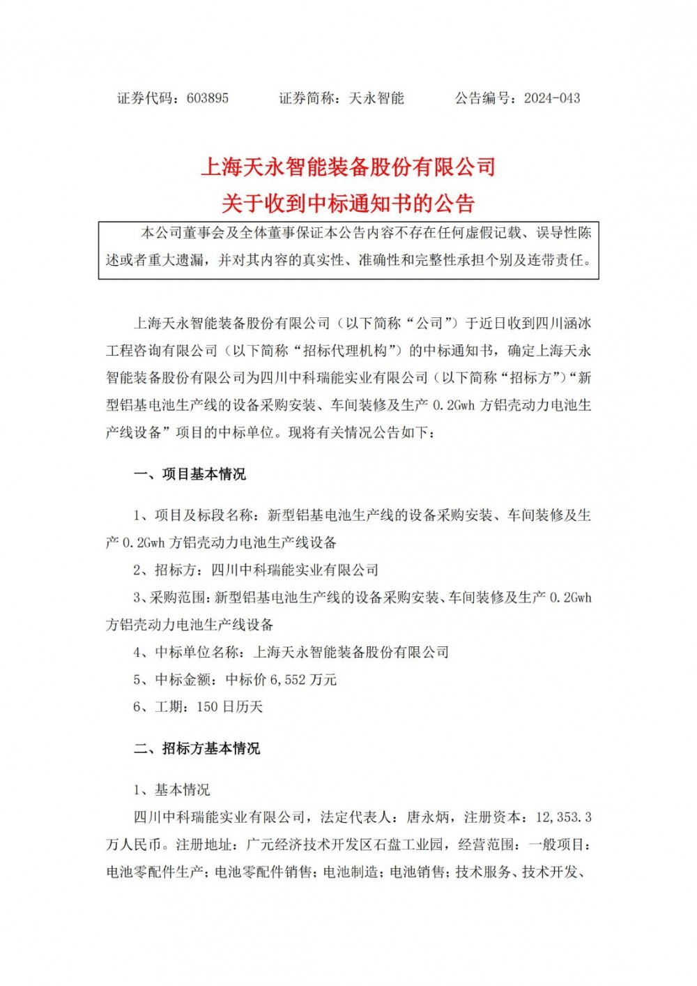
中标 | 天永智能中标新型铝基电池生产线项目
2024-07-15
7月12日,天永智能发布公告称,公司于近日收到四川涵冰工程咨询有限公司的中标通知书,确定上海天永智能装备股份有限公司为四川中科瑞能实业有限公司“新型铝基电池生产...
国家碳达峰试点(广州)实施方案:打造广州市储能监管平台
2024-07-15
7月12日,广州市人民政府发布关于印发国家碳达峰试点(广州)实施方案的通知,其中提到,以氢能、新型储能、光伏为重点推进新能源产业发展。大力发展太阳能分布式光伏发...
中标 | 3.2亿元!山西建投华东区域总部接连中标两个储能项目
2024-07-15
近日,山西建投华东区域总部协同山西安装集团成功中标华夏智慧(浙江)能源有限公司2024年度(第一批)铅碳电池储能EPC总承包项目、江苏布拉芙纺织科技用户侧储能项...
浙能产业园参股企业成功交付第一批储能系统设备
2024-07-15
近日,浙能产业园公司参股的健网(长兴)新能源科技有限公司迎来重要里程碑时刻,第一批储能系统设备成功下线交付,这标志着浙能产业园在储能装备制造培育上取得新成果。该...
锂电池行业唯一!欣旺达获Wind ESG评级AA级
2024-07-15
近日,著名金融信息服务企业万得(Wind)公布最新年度ESG评级,欣旺达在众多参评企业中脱颖而出,荣获“AA”评级。作为A+H股电气设备上市企业中前0.9%的佼...
<<
<
2608
2609
2610
2611
2612
>
>>