搜索
首页
政策法规
国际资讯
返回
国际动态
国际项目
行业活动
国内资讯
返回
企业动态
储能项目
储能技术
储能科普
联系我们
首页
政策法规
国际资讯
返回
国际动态
国际项目
行业活动
国内资讯
返回
企业动态
储能项目
储能技术
储能科普
联系我们
none
国内资讯
企业动态
储能项目
储能技术
储能科普
您当前的位置:
首页
>
国内资讯
>
企业动态
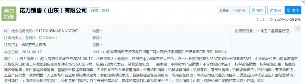
诺力股份成立新公司 含蓄电池租赁业务
2024-07-04
据储能界了解到,企查查显示,近日,诺力销售(山东)有限公司成立,法定代表人为陈利杰,注册资本为600万元人民币,企业地址位于山东省济南市天桥区泺口街道二环北路赵...
重庆:统筹推进“光、储、荷”协调发展,编制重庆市新型储能项目库
2024-07-04
据储能界了解到,6月24日,重庆市能源局发布关于比选重庆市新型储能项目库(2025—2027年)编制承接单位的公告。根据该公告,重庆市将统筹推进“光、储、荷”协...
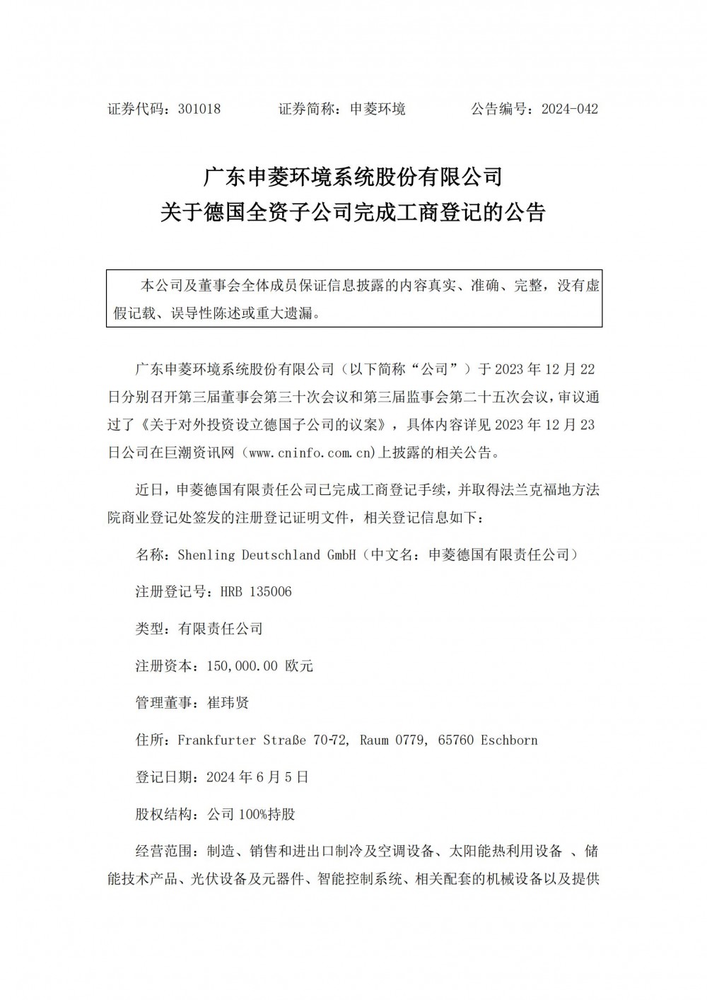
申菱环境德国全资子公司完成工商登记
2024-07-04
据储能界了解到,7月2日,申菱环境发布公告称,公司于2023年12月22日分别召开第三届董事会第三十次会议和第三届监事会第二十五次会议,审议通过了《关于对外投资...
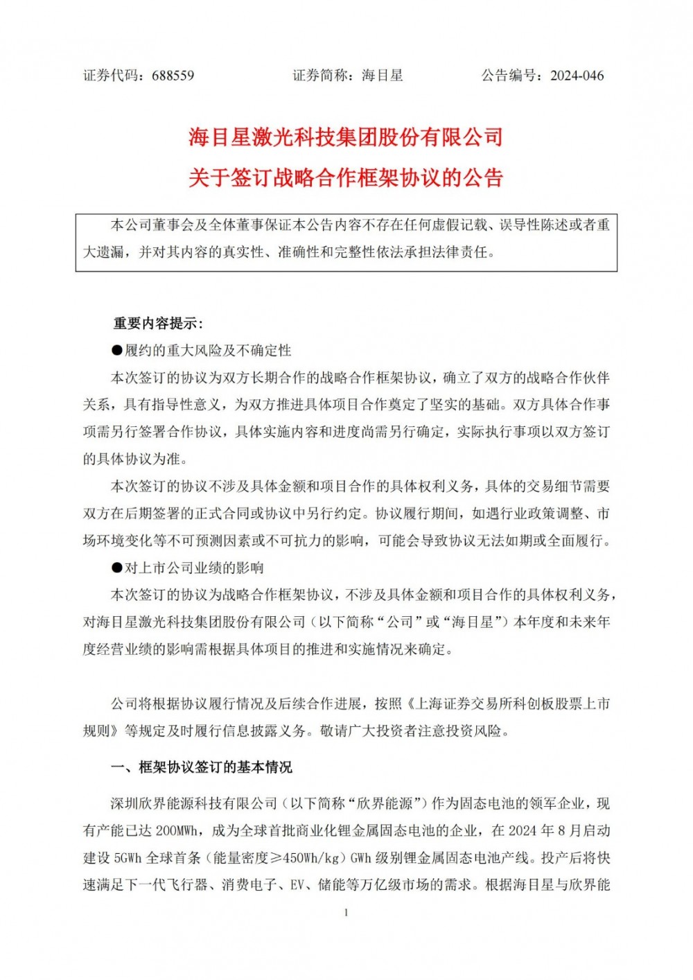
海目星携手欣界能源 聚焦固态电池领域深度合作
2024-07-04
据储能界了解到,7月3日,海目星发布公告称,近日,公司与欣界能源签订《战略合作框架协议》,双方将加强在产业链上下游的合作,共同打造完整的固态电池产业链。欣界能源...
128kW钒电池超级电堆全球首发!天府储能亮相第13届上海储能产业展
2024-07-04
6月25日-27日,第13届上海国际储能及氢能产业展览会在上海新国际博览中心圆满落幕。众多储能领域精英企业聚集一堂,共同展示其最新产品和技术,推动行业未来发展。...
<<
<
2652
2653
2654
2655
2656
>
>>