搜索
首页
政策法规
国际资讯
返回
国际动态
国际项目
行业活动
国内资讯
返回
企业动态
储能项目
储能技术
储能科普
联系我们
首页
政策法规
国际资讯
返回
国际动态
国际项目
行业活动
国内资讯
返回
企业动态
储能项目
储能技术
储能科普
联系我们
none
国内资讯
企业动态
储能项目
储能技术
储能科普
您当前的位置:
首页
>
国内资讯
>
企业动态
重磅人事!国轩高科董事辞职!
2024-07-01
据储能界了解到,6月28日,国轩高科发布公告称,公司董事会于收到公司董事Andrea Nahmer女士提交的书面辞职报告。因其个人工作调动原因,Andrea N...
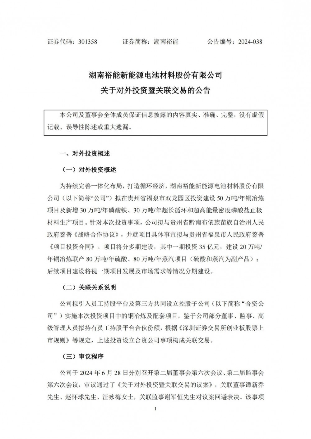
150亿元!湖南裕能拟投建超长循环和超高能量密度磷酸盐正极材料生产项目
2024-07-01
据储能界了解到,6月28日,湖南裕能发布公告称,为持续完善一体化布局,打造循环经济,湖南裕能新能源电池材料股份有限公司(以下简称“公司”)拟在贵州省福泉市双龙园...
安徽石台抽水蓄能电站下水库工程顺利通过截流验收
2024-07-01
6月28日,安徽石台抽水蓄能电站下水库工程顺利通过截流验收,这标志着安徽石台抽蓄电站实现主体工程开工以来首个重要里程碑节点。安徽石台抽蓄电站主体工程开工以来,三...
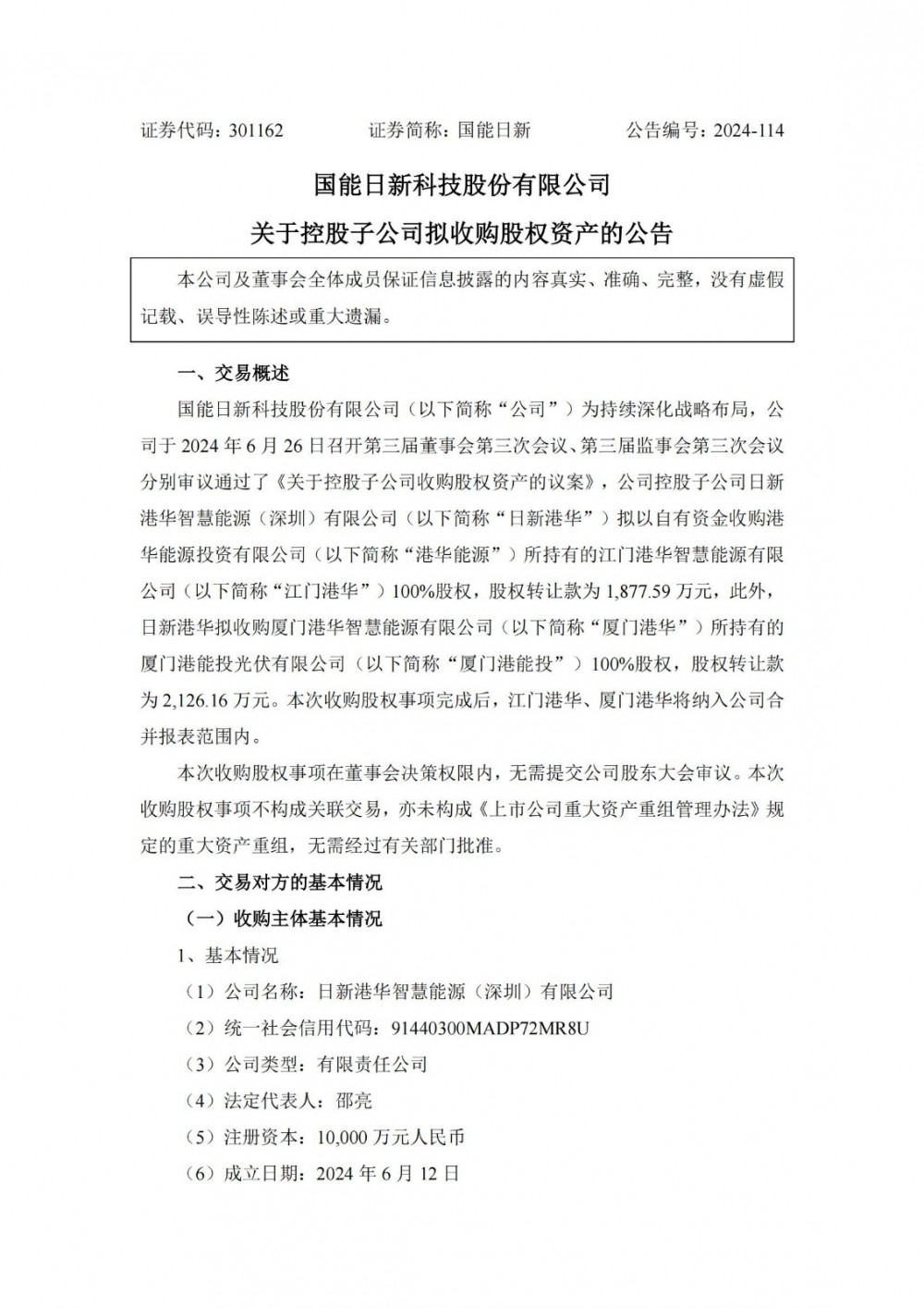
加速“源网荷储”一体化服务体系落地!国能日新控股子公司拟收购江门港华及厦门港能投
2024-07-01
据储能界了解到,6月28日,国能日新发布公告称,公司控股子公司日新港华智慧能源(深圳)有限公司拟以自有资金收购港华能源投资有限公司所持有的江门港华智慧能源有限公...
甘肃黄龙抽水蓄能电站项目上下库连接道路工程正式开工
2024-07-01
6月30日上午,中核新华黄龙公司举行甘肃黄龙抽水蓄能电站项目上下库连接道路工程开工仪式。这标志着甘肃黄龙抽水蓄能电站项目施工建设进入全新阶段,为实现全年目标任务...
<<
<
2671
2672
2673
2674
2675
>
>>