搜索
首页
政策法规
国际资讯
返回
国际动态
国际项目
行业活动
国内资讯
返回
企业动态
储能项目
储能技术
储能科普
联系我们
首页
政策法规
国际资讯
返回
国际动态
国际项目
行业活动
国内资讯
返回
企业动态
储能项目
储能技术
储能科普
联系我们
none
国内资讯
企业动态
储能项目
储能技术
储能科普
您当前的位置:
首页
>
国内资讯
>
企业动态
中标 | 0.55~0.56元/Wh!中车株洲所、天合储能预中标华润19MW/3
2024-06-27
据储能界了解到,6月27日,华润广昌千善光伏发电项目19MW(38MWh)储能系统设备采购中标候选人公示。第一中标候选人为中车株洲电力机车研究所有限公司,投标报...
招标 | 9MW/18MWh!江苏宜兴新建镇100MW农光互补光伏发电项目储能设
2024-06-27
据储能界了解到,6月26日,中国核工业华兴建设有限公司能源电力总承包二管宜兴新建镇光伏发电项目储能设备采购公告,项目拟采购9MW/18MWh的储能设备。公告显示...
中标 | 1.641~1.706元/Wh!四川构网型储能系统示范项目设计施工总承
2024-06-27
据储能界了解到,6月26日,国投集团发布四川雅砻江柯拉构网型储能系统示范项目设计施工总承包项目中标候选人公示。中标候选人第1名为中国电建集团华东勘测设计研究院有...
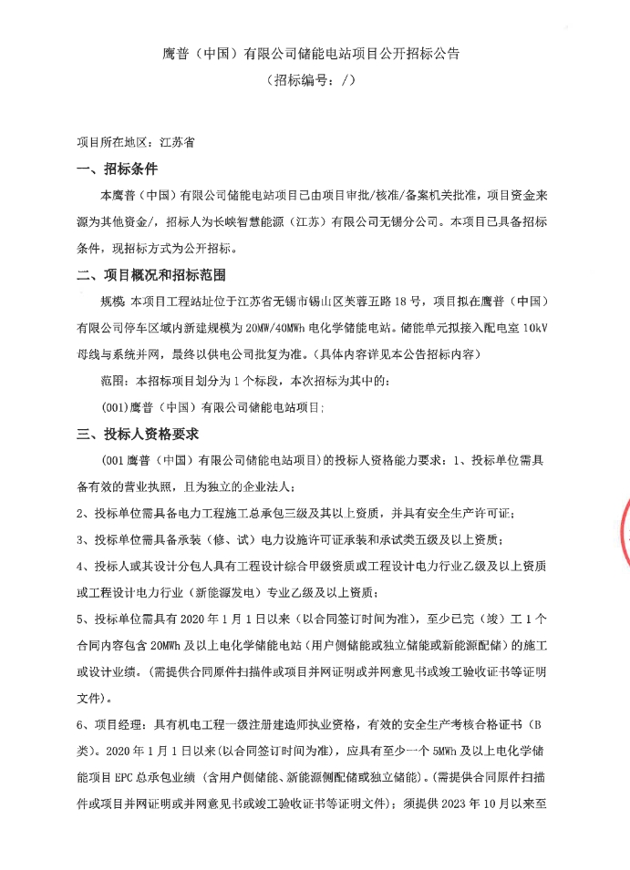
招标 | 江苏鹰普20MW/40MWh储能电站项目招标
2024-06-27
据储能界了解到,6月26日,鹰普(中国)有限公司储能电站项目公开招标公告发布。公告显示,本项目工程站址位于江苏省无锡市锡山区芙蓉五路18号,项目拟在鹰普(中国)...
招标 | 17MW/34MWh!宁夏灵武马家滩170MW集中式光伏复合项目共享储
2024-06-27
据储能界了解到,6月26日,华能新能源公司陕西分公司灵武马家滩170MW集中式光伏复合项目共享储能租赁服务招标公告发布。公告显示,华能灵武马家滩170兆瓦集中式...
<<
<
2684
2685
2686
2687
2688
>
>>