搜索
首页
政策法规
国际资讯
返回
国际动态
国际项目
行业活动
国内资讯
返回
企业动态
储能项目
储能技术
储能科普
联系我们
首页
政策法规
国际资讯
返回
国际动态
国际项目
行业活动
国内资讯
返回
企业动态
储能项目
储能技术
储能科普
联系我们
none
国内资讯
企业动态
储能项目
储能技术
储能科普
您当前的位置:
首页
>
国内资讯
>
企业动态
100kW级燃料电池固定式电站项目完成验收
2024-06-27
日前,由中国船舶712所提供的100kW级氢燃料电池固定式电站在西北甘肃的戈壁滩完成项目验收。作为中国船舶风光氢储示范站最重要的一部分,该示范站采用风、光发电,...
建设废旧动力电池回收中心!《上海市再生资源回收利用体系建设专项行动》发布!
2024-06-27
据储能界了解到,近日,上海市商务委员会发布《上海市再生资源回收利用体系建设专项行动》。文件提出,支持汽车、电子产品、动力电池等重点领域生产企业,建立健全生产者责...
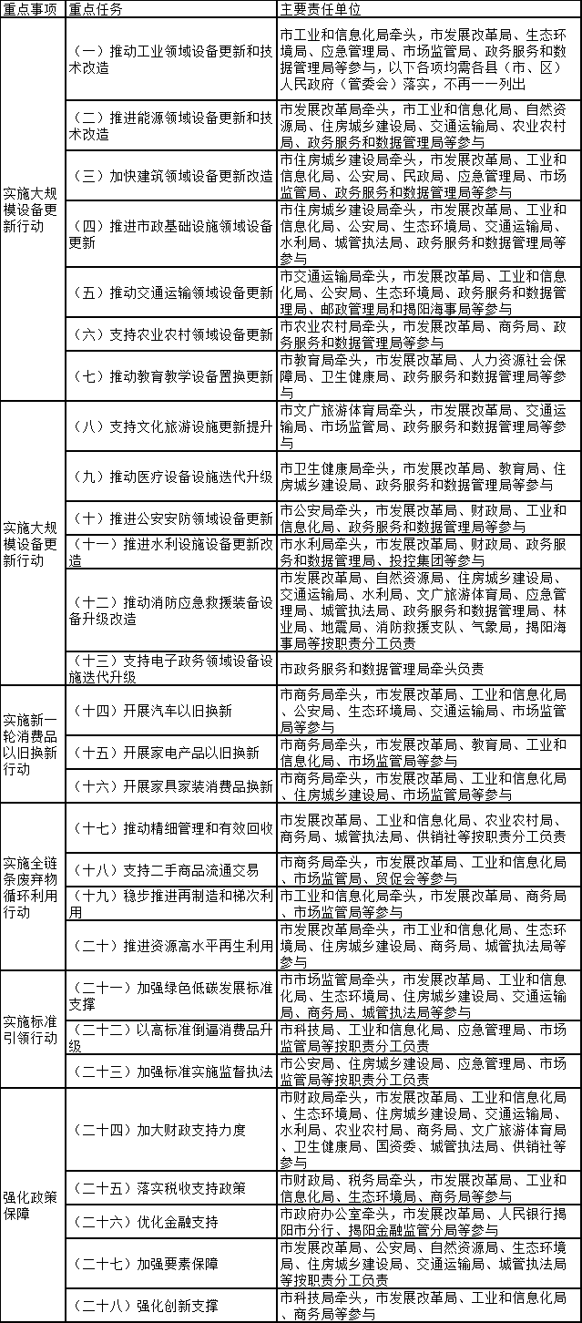
大力支持具备动力电池回收条件的企业加快发展!广东揭阳印发推动大规模设备更新和消费
2024-06-27
据储能界了解到,6月26日,广东揭阳印发揭阳市推动大规模设备更新和消费品以旧换新实施方案。文件提出,完善废旧动力电池回收体系,大力支持具备动力电池回收条件的企业...
云南昆明市供用电管理办法:鼓励各类用户投资建设多元化新型储能项目
2024-06-27
据储能界了解到,6月24日,昆明市工业和信息化局发布《昆明市供用电管理办法(暂行)(征求意见稿)》。文件提出,鼓励各类用户投资建设多元化新型储能项目,结合新型基...
福建:布局锂电池(钠电池)用铝箔、铜箔等配套材料
2024-06-27
据储能界了解到,6月14日,福建省工业和信息化厅等五部门印发福建省加快新材料推广应用和产业高质量发展行动方案(2024—2026年)的通知。其中提到,以支撑新一...
<<
<
2687
2688
2689
2690
2691
>
>>