搜索
首页
政策法规
国际资讯
返回
国际动态
国际项目
行业活动
国内资讯
返回
企业动态
储能项目
储能技术
储能科普
联系我们
首页
政策法规
国际资讯
返回
国际动态
国际项目
行业活动
国内资讯
返回
企业动态
储能项目
储能技术
储能科普
联系我们
none
国内资讯
企业动态
储能项目
储能技术
储能科普
您当前的位置:
首页
>
国内资讯
>
企业动态
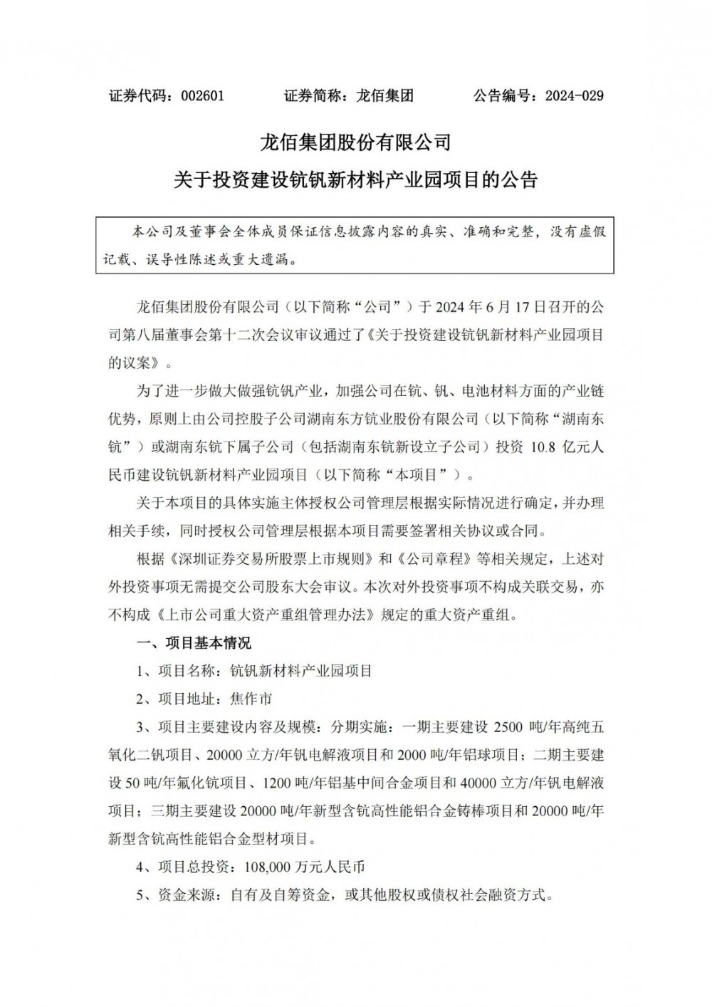
龙佰集团拟投资10.8亿元建设钪钒新材料产业园项目
2024-06-18
据储能界了解到,6月17日,龙佰集团发布公告称,为了进一步做大做强钪钒产业,加强公司在钪、钒、电池材料方面的产业链优势,原则上由公司控股子公司湖南东方钪业股份有...
中银绒业:公司股价已连续16个交易日低于1元 存在被终止上市风险
2024-06-18
6月18日,中银绒业发布公告称,2024年5月24日,公司股票收盘价格为0.99元/股。根据《深圳证券交易所股票上市规则(2024修订)》第9.2.3条的规定,...
孚能科技总经理陈斌波辞职
2024-06-18
据储能界了解到,6月17日,孚能科技发布公告称,公司董事会于近日收到总经理陈斌波先生的书面辞职报告,陈斌波先生因个人原因申请辞去公司总经理职务,辞任后陈斌波先生...
陕西铜川市耀州区350MW/1400MWh压缩空气储能电站项目推进会召开
2024-06-18
近日,陕西铜川市政府召开铜川市耀州区350MW/1400MWh压缩空气储能电站项目推进会,市委常委、副市长刘浩主持并讲话。数科集团所属秦耀储能科技有限公司董事长...
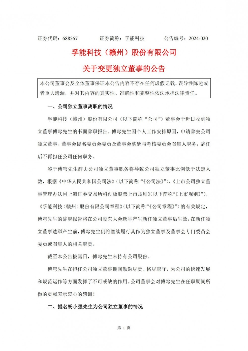
孚能科技独立董事变更
2024-06-18
据储能界了解到,6月17日,孚能科技发布公告称,公司董事会于近日收到独立董事傅穹先生的书面辞职报告。傅穹先生因个人工作安排原因,申请辞去公司独立董事、董事会提名...
<<
<
2747
2748
2749
2750
2751
>
>>