搜索
首页
政策法规
国际资讯
返回
国际动态
国际项目
行业活动
国内资讯
返回
企业动态
储能项目
储能技术
储能科普
联系我们
首页
政策法规
国际资讯
返回
国际动态
国际项目
行业活动
国内资讯
返回
企业动态
储能项目
储能技术
储能科普
联系我们
none
国内资讯
企业动态
储能项目
储能技术
储能科普
您当前的位置:
首页
>
国内资讯
>
企业动态
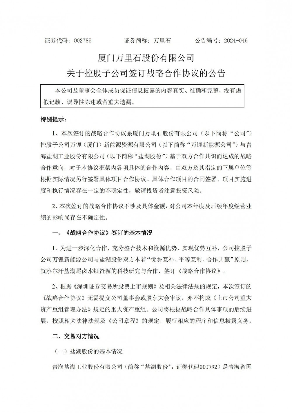
万里石控股子公司与盐湖股份签订战略合作协议
2024-06-14
据储能界了解到,6月14日,万里石发布公告称,为进一步深化合作,充分整合技术和资源优势,实现优势互补,公司控股子公司万锂新能源公司与盐湖股份双方本着“优势互补、...
高乐股份下调电池项目投资规模
2024-06-14
据储能界了解到,6月14日,高乐股份发布公告称,为更好地推动项目落地实施,高乐股份与义乌经开区管委会协商一致,双方于2024年6月13日签署了纳米固态电池项目投...
乐山电力拟募资不超2.5亿元投资新型储能项目
2024-06-14
据储能界了解到,6月14日,乐山电力公布2024年度以简易程序向特定对象发行A股股票预案。本次发行对象为不超过三十五名(含)特定投资者,发行价格不低于定价基准日...
招标 | 5GWh!中国能建2024年度磷酸铁锂电池储能系统集采招标
2024-06-14
据悉,6月12日,中国能建2024年度磷酸铁锂电池储能系统集中采购项目招标公告发布。项目规模预估总量为5000MWh。本招标项目划分为3个标包,本次招标为其中的...
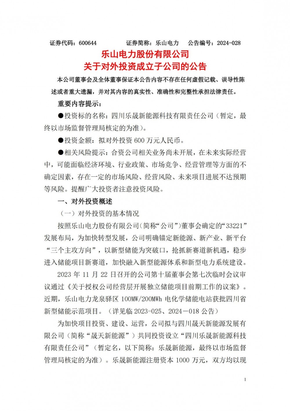
乐山电力投资成立子公司,加快储能项目建设
2024-06-14
据储能界了解到,6月14日,乐山电力公布关于对外投资成立子公司的公告。公告表示,按照乐山电力股份有限公司董事会确定的“33221”发展布局,为加快转型发展,公司...
<<
<
2767
2768
2769
2770
2771
>
>>