搜索
首页
政策法规
国际资讯
返回
国际动态
国际项目
行业活动
国内资讯
返回
企业动态
储能项目
储能技术
储能科普
联系我们
首页
政策法规
国际资讯
返回
国际动态
国际项目
行业活动
国内资讯
返回
企业动态
储能项目
储能技术
储能科普
联系我们
none
国内资讯
企业动态
储能项目
储能技术
储能科普
您当前的位置:
首页
>
国内资讯
>
企业动态
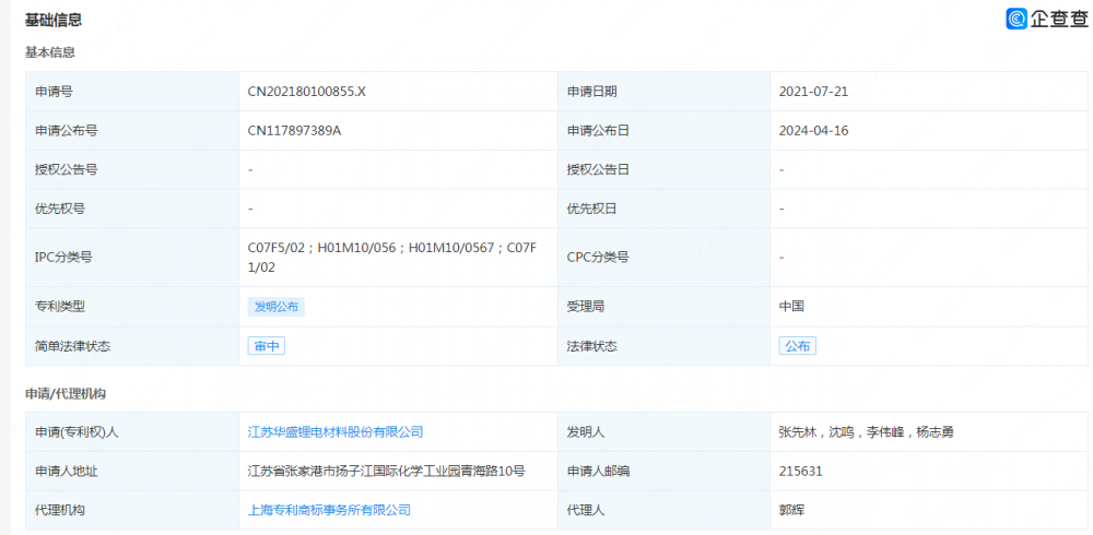
华盛锂电申请公布一项发明专利:“二草酸硼酸锂的制备方法以及锂离子电池电解液的制备
2024-06-03
企查查显示,江苏华盛锂电材料股份有限公司申请公布一项发明专利,专利名为“二草酸硼酸锂的制备方法以及锂离子电池电解液的制备方法”,申请公布号为CN11789738...
宁德时代申请公布一项发明专利:“一种长寿命二次电池及电池模块、电池包和用电装置”
2024-06-03
企查查显示,宁德时代新能源科技股份有限公司申请公布一项发明专利,专利名为“一种长寿命二次电池及电池模块、电池包和用电装置”,申请公布号为CN118120071A...
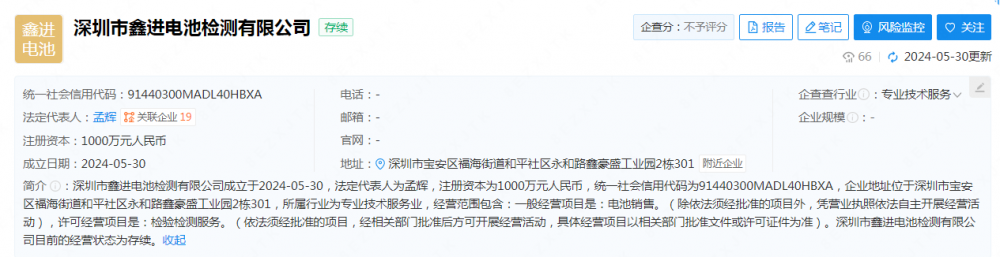
谱尼测试成立电池检测新公司
2024-06-03
据储能界了解到,近日,深圳市鑫进电池检测有限公司成立,法定代表人为孟辉,注册资本1000万元,经营范围包含:电池销售;检验检测服务。根据股权穿透显示,该公司由谱...
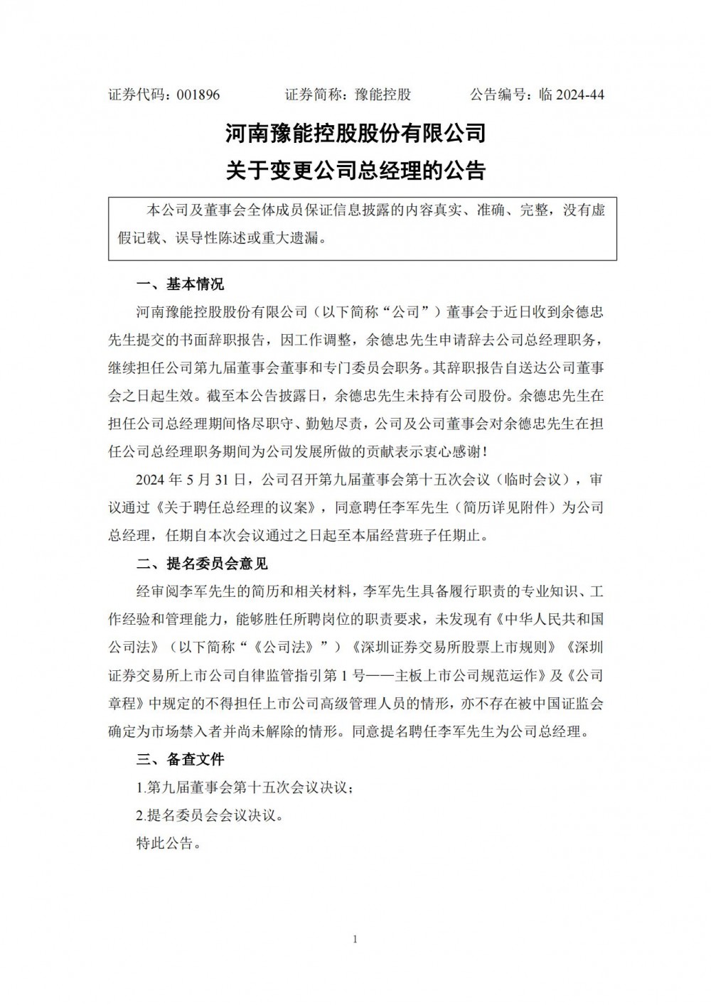
豫能控股聘任李军为总经理
2024-06-03
据储能界了解到,5月31日晚间,豫能控股发布公告称,公告表示,公司董事会于近日收到余德忠先生提交的书面辞职报告,因工作调整,余德忠先生申请辞去公司总经理职务,继...
三峡能源聘任杨贵芳为公司董事会秘书
2024-06-03
据储能界了解到,近日,三峡能源发布聘任公司董事会秘书的公告。公告称,公司于2024年5月31日召开第二届董事会第二十二次会议,审议通过《关于聘任公司董事会秘书的...
<<
<
2816
2817
2818
2819
2820
>
>>