搜索
首页
政策法规
国际资讯
返回
国际动态
国际项目
行业活动
国内资讯
返回
企业动态
储能项目
储能技术
储能科普
联系我们
首页
政策法规
国际资讯
返回
国际动态
国际项目
行业活动
国内资讯
返回
企业动态
储能项目
储能技术
储能科普
联系我们
none
国内资讯
企业动态
储能项目
储能技术
储能科普
您当前的位置:
首页
>
国内资讯
>
企业动态
河南五岳抽水蓄能电站2号引水竖井压力钢管吊装完成
2024-05-29
5月28日,河南五岳抽水蓄能电站2号引水竖井压力钢管吊装工作全部完成,较原计划完成时间提前17天。为优化设计施工,实现压力钢管顺利吊装,经过业主、监理及参建各方...
山东泰安压缩空气储能项目第一方混凝土浇筑!
2024-05-29
5月28日,中能建山东泰安350兆瓦压缩空气储能创新示范项目主厂房第一方混凝土顺利浇筑作为公司承建的首个压缩空气储能项目,项目部将集团及公司项目管理新体系、新要...
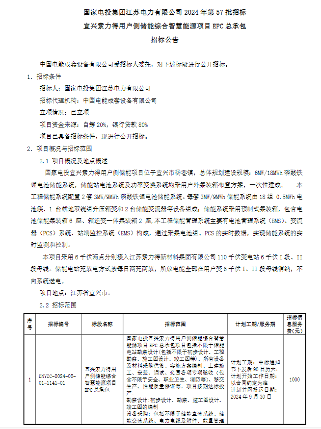
招标 | 6MW/18MWh!国家电投江苏宜兴用户侧储能项目EPC招标
2024-05-29
据储能界了解到,5月28日,国家电投集团江苏电力有限公司2024年第57批招标宜兴索力得用户侧储能综合智慧能源项目EPC总承包招标公告发布。国家电投宜兴索力得用...
尚太科技年产10万吨锂离子电池负极材料一体化项目首栋最大单体钢结构厂房喜封金顶
2024-05-29
近日中建一局五公司承建的石家庄尚太科技股份有限公司年产10万吨锂离子电池负极材料一体化项目顺利完成9#综合厂房最后一根钢梁的安装标志着项目建设全面进入冲刺阶段为...
广东广州市从化区首个储能项目—威腾星储与广东澳通电缆公司合作签约
2024-05-29
近日,广东澳通特种电缆有限公司(简称:澳通电缆)邓志敏总经理带队到访广州威腾星储智慧能源有限公司(简称:威腾星储)广州总部,开展双方合作会谈,举行储能项目合作签...
<<
<
2842
2843
2844
2845
2846
>
>>