搜索
首页
政策法规
国际资讯
返回
国际动态
国际项目
行业活动
国内资讯
返回
企业动态
储能项目
储能技术
储能科普
联系我们
首页
政策法规
国际资讯
返回
国际动态
国际项目
行业活动
国内资讯
返回
企业动态
储能项目
储能技术
储能科普
联系我们
none
国内资讯
企业动态
储能项目
储能技术
储能科普
您当前的位置:
首页
>
国内资讯
>
企业动态
总投资79.12亿元!江西吉安市遂川抽水蓄能电站项目获核准批复
2024-05-25
据储能界了解到,日前,江西吉安市发改委发布《吉安市遂川抽水蓄能电站项目获核准批复》公告。文件显示,遂川抽水蓄能电站项目位于江西省吉安市遂川县境内,。枢纽工程主要...
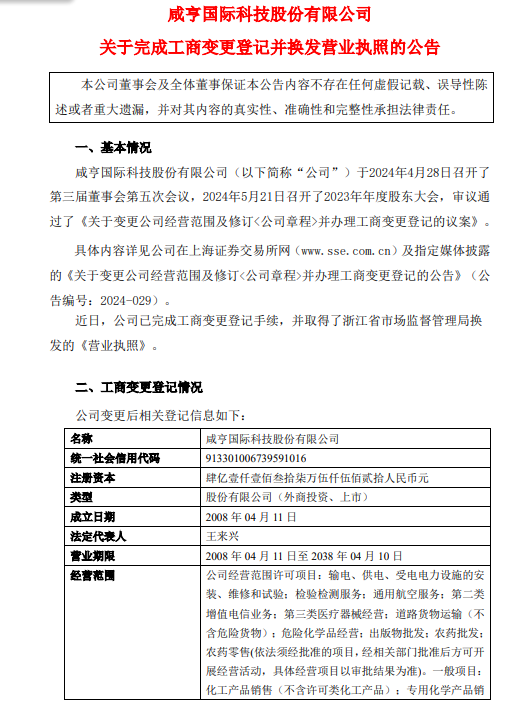
咸亨国际变更经营范围,含储能技术服务
2024-05-25
据储能界了解到,5月25日,咸亨国际发布公告披露,近日,公司已完成工商变更登记手续,并取得了浙江省市场监督管理局换发的《营业执照》。变更后的经营范围包括,输电、...
总投资24亿元!江苏思源新能源科技有限公司功率型储能器件产业基地项目落户江苏无锡
2024-05-25
据储能界了解到,5月24日,江苏无锡市行政审批局受理江苏思源新能源科技有限公司功率型储能器件产业基地项目。本项目由江苏思源新能源科技有限公司(简称:江苏思源)承...
中国能建山西电建总承包建设的澳大利亚储能EPC项目正式开工
2024-05-25
5月24日,中国能建山西电建承建的澳大利亚南澳洲Templers储能离岸EPC项目正式开工。山西电建党委副书记、总经理刘少军,澳大利亚ZEN ENERGY公司总...
安徽明确独立新型储能结算:充电按燃煤发电基准价的60%结算
2024-05-24
据悉,近日,安徽省发展改革委、安徽省能源局联合发布关于做好2024年电力迎峰度夏(冬)用电高峰月份独立新型储能调用结算工作的通知(征求意见稿)。其中提出,高峰月...
<<
<
2857
2858
2859
2860
2861
>
>>