搜索
首页
政策法规
国际资讯
返回
国际动态
国际项目
行业活动
国内资讯
返回
企业动态
储能项目
储能技术
储能科普
联系我们
首页
政策法规
国际资讯
返回
国际动态
国际项目
行业活动
国内资讯
返回
企业动态
储能项目
储能技术
储能科普
联系我们
none
国内资讯
企业动态
储能项目
储能技术
储能科普
您当前的位置:
首页
>
国内资讯
>
企业动态
海岛微电网+储能的双向奔赴:如何为火爆的海岛游提供稳定电能保障?
2024-05-24
海岛经济:离不开可靠的电力支撑湛蓝的大海、细软的沙滩令人向往......近年来,“海岛游”、“海岛+露营”、“海岛+旅拍”等热度持续攀升。据统计,2023年海南...
中京电子拟募资3亿投建储能电池项目
2024-05-24
据储能界了解到,5月23日,中京电子发布公告称,公司拟定增募资3亿元,扣除发行费用后将用于中京新能源动力与储能电池FPC应用模组项目(一期)及补充流动资金及归还...
上海:明确新型储能等新型经营主体市场准入规范
2024-05-24
据储能界了解到,近日,《上海市促进绿色电力消费加快能源低碳转型实施意见》下发。文件提出,市内绿电交易引入风电、光伏、生物质等多品种绿电参与交易,2024年9月起...
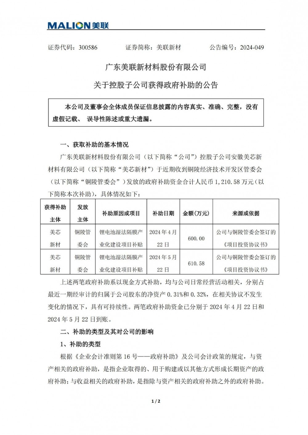
美联新材子公司收到政府补助合计1210.58万元
2024-05-24
据储能界了解到,5月23日,美联新材发布公告称,公司控股子公司安徽美芯新材料有限公司(简称“美芯新材”)于近期收到铜陵经济技术开发区管委会(简称“铜陵管委会”)...
藏格矿业:加快建设麻米错盐湖首期5万吨碳酸锂项目
2024-05-24
据储能界了解到,近日,藏格矿业接待中金公司等多家机构调研。藏格矿业表示,工业级碳酸锂和电池级碳酸锂的主要区别在于纯度和杂质含量。电池级碳酸锂的纯度更高,杂质含量...
<<
<
2862
2863
2864
2865
2866
>
>>