搜索
首页
政策法规
国际资讯
返回
国际动态
国际项目
行业活动
国内资讯
返回
企业动态
储能项目
储能技术
储能科普
联系我们
首页
政策法规
国际资讯
返回
国际动态
国际项目
行业活动
国内资讯
返回
企业动态
储能项目
储能技术
储能科普
联系我们
none
国内资讯
企业动态
储能项目
储能技术
储能科普
您当前的位置:
首页
>
国内资讯
>
企业动态
2024年1-4月华北区域抽水蓄能累计装机容量统计数据表
2024-05-21
...
中标 | 1.494~1.694元/Wh!华电科工、智光储能预中标华电5MW5M
2024-05-21
据储能界了解到,5月20日,广东华电韶关南雄赤马农光互补项目配套5MW5MWh储能系统建设项目中标公示。第一中标候选人为中国华电科工集团有限公司,中标报价747...
贝特瑞投资成立新能源材料技术公司
2024-05-21
据储能界了解到,常州市金瑞新能源材料技术有限公司成立,注册资本3000万元,法定代表人为黄爱民。经营范围包含:电气安装服务;电气设备销售;电子产品销售;安防设备...
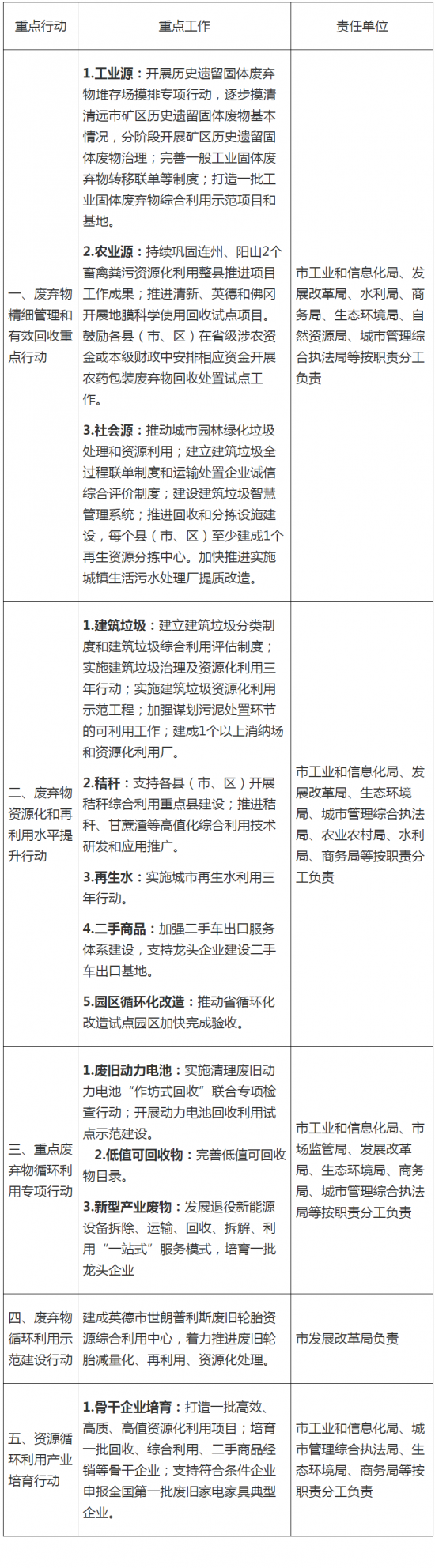
广东清远:加强废旧动力电池回收和综合利用
2024-05-21
据储能界了解到,日前,广东清远市人民政府办公室印发《清远市加快构建废弃物循环利用体系行动方案》。文件指出,加强废旧动力电池回收和综合利用。完善动力电池回收利用体...
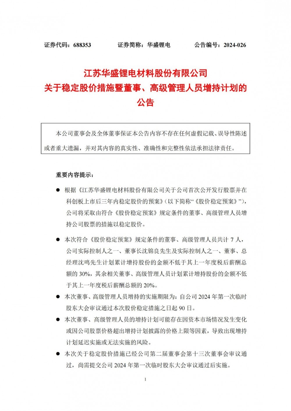
华盛锂电:董事长沈锦良等7名董事、高管计划增持公司股份
2024-05-21
据储能界了解到,近日,华盛锂电发布公告称,根据《江苏华盛锂电材料股份有限公司关于公司首次公开发行股票并在科创板上市后三年内稳定股价的预案》,公司将采取由符合《股...
<<
<
2881
2882
2883
2884
2885
>
>>