搜索
首页
政策法规
国际资讯
返回
国际动态
国际项目
行业活动
国内资讯
返回
企业动态
储能项目
储能技术
储能科普
联系我们
首页
政策法规
国际资讯
返回
国际动态
国际项目
行业活动
国内资讯
返回
企业动态
储能项目
储能技术
储能科普
联系我们
none
国内资讯
企业动态
储能项目
储能技术
储能科普
您当前的位置:
首页
>
国内资讯
>
企业动态
星源能投与枝江市顾家店镇签署投资协议,共建独立混合储能电站创新示范项目
2024-05-21
2024年5月17日,星源能投与枝江市顾家店镇正式签署了合作协议,共同推进湖北省枝江市顾家店镇201MW/404MWh独立混合储能电站创新示范项目,助力构建“清...
招标 | 3MW/3MWh南网广东光伏项目配套储能EPC二次招标
2024-05-21
据储能界了解到,5月20日,南网发布揭西五经富镇30MW复合光伏项目配套储能EPC总承包工程(二次招标)招标公告。公告显示,本项目在揭西五经富镇30MW复合光伏...
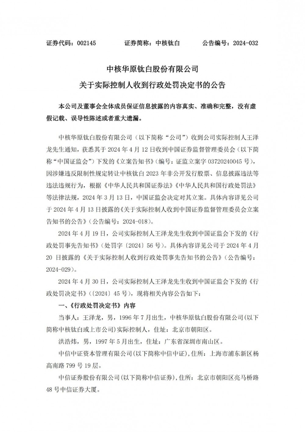
储能材料企业95后实控人被罚没1.33亿元!
2024-05-21
据储能界了解到,近日,中核钛白发布公告称,公司实际控制人收到行政处罚决定书。《行政处罚决定书》显示,实际控制人王泽龙因定增多空套利、提前结算收益,最终王泽龙获利...
阳光电源签约全球标杆离网光储项目
2024-05-21
近日,阳光电源与全球知名EPC公司Larsen & Toubro(以下简称:L&T)签署供货协议,为沙特超豪华度假综合体Amaala提供165MW光伏逆变器和1...
金龙羽拟对控股子公司金龙羽新能源增资
2024-05-21
据储能界了解到,5月20日,金龙羽发布公告称,经董事会决议同意,公司投资成立了控股子公司金龙羽新能源(深圳)有限公司(简称“金龙羽新能源”),并由其承接公司固态...
<<
<
2885
2886
2887
2888
2889
>
>>