搜索
首页
政策法规
国际资讯
返回
国际动态
国际项目
行业活动
国内资讯
返回
企业动态
储能项目
储能技术
储能科普
联系我们
首页
政策法规
国际资讯
返回
国际动态
国际项目
行业活动
国内资讯
返回
企业动态
储能项目
储能技术
储能科普
联系我们
none
国内资讯
企业动态
储能项目
储能技术
储能科普
您当前的位置:
首页
>
国内资讯
蒙东首座抽水蓄能电站首台机组转轮吊装成功
2025-10-13
近日,内蒙古芝瑞抽水蓄能电站首台机组转轮吊装成功,标志着电站机电安装工作进入了崭新阶段。转轮是水轮发电机组的核心部件,被誉为水轮发电机组的心脏。转轮用水流动能和...
强强联合 | 维科技术储能事业部与上海电气电力电子达成储能战略合作
2025-10-13
2025年10月10日,维科技术储能事业部与上海电气电力电子有限公司在上海举行储能战略合作协议签约仪式。上海电气输配电集团有限公司副总裁童悦出席签约仪式,维科技...
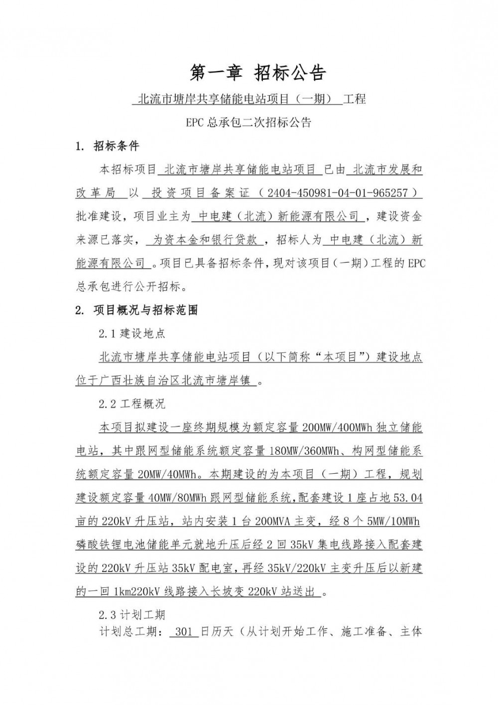
招标 | 中国电建广西北流40MW/80MWh共享储能电站项目EPC招标
2025-10-13
10月12日,中电建(北流)新能源有限公司发布北流市塘岸共享储能电站项目(一期)工程EPC总承包二次招标公告。项目位于广西壮族自治区北流市塘岸镇,本项目拟建设一...
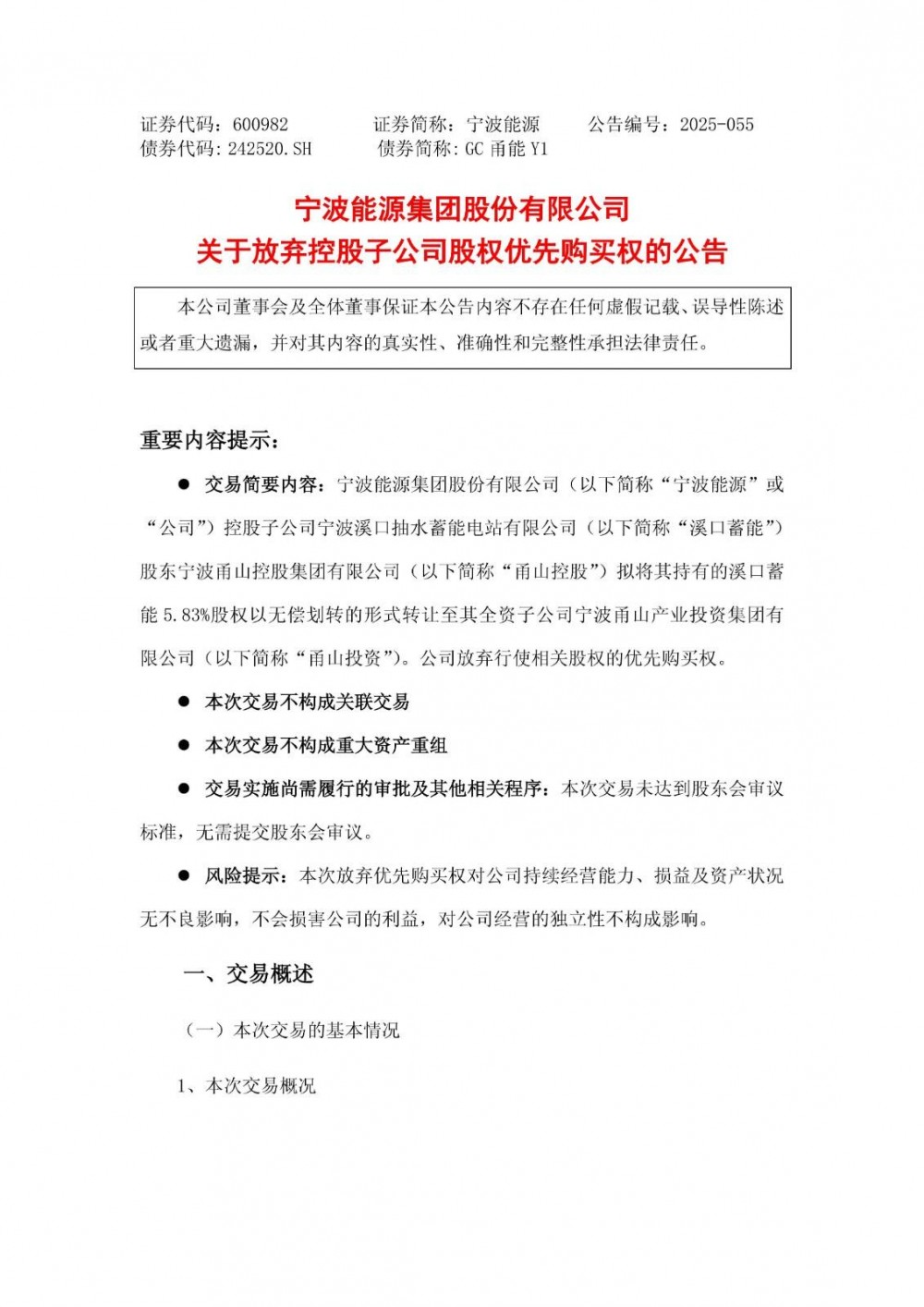
宁波能源放弃对溪口蓄能股东甬山控股5.83%转让股权优先购买权
2025-10-13
近日,宁波能源发布公告称,公司控股子公司宁波溪口抽水蓄能电站有限公司股东宁波甬山控股集团有限公司拟将其持有的溪口蓄能5.83%股权以无偿划转的形式转让至其全资子...
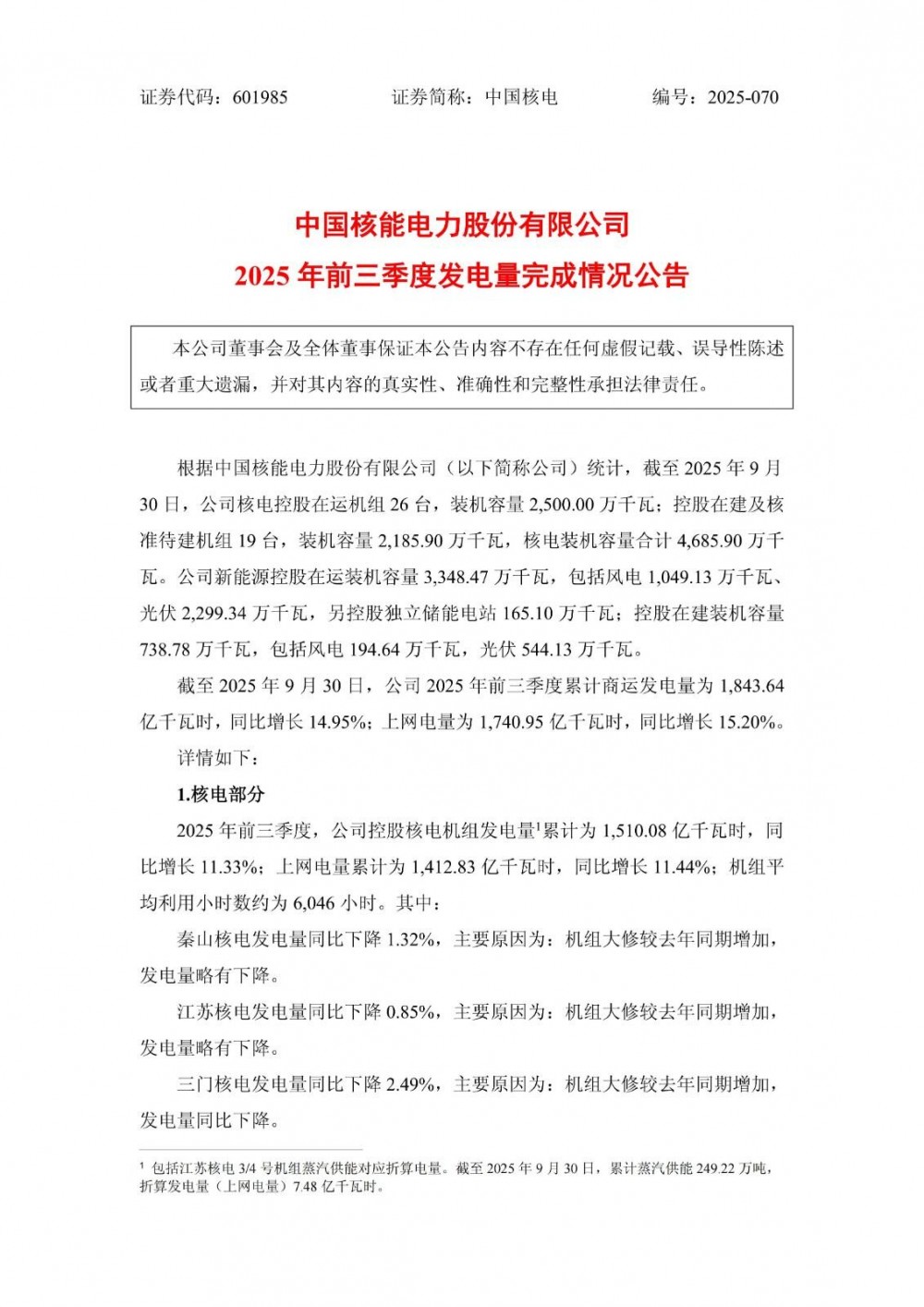
截至2025年9月30日,中国核电控股独立储能电站165.10万千瓦
2025-10-13
近日,中国核电发布公告称,截至2025年9月30日,公司控股独立储能电站165.10万千瓦。原公告如下:...
<<
<
182
183
184
185
186
>
>>